时间:2022-07-24 17:20
人气:
作者:admin
方便实用的西瓜生熟测定仪
唯样电子资讯为您提供电子元器件相关知识,以供广大电子行业爱好者学习和交流。
每年西瓜上市季节,许多消费者缺乏直观判断西瓜生熟的经验.为此制作了下述的西瓜生熟测定仪。
一、工作原理
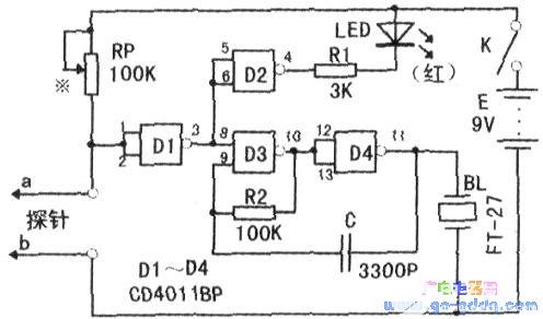
该西瓜生熟测定仪的电路原理图见下图。它主要由一块两输入端4与非门集成块(CD4011BP)和部份外围元件所组成。其中的两个与非门Dl、D2作为反相器(非门)使用,另外两个与非门D3、D4与电阻R2、电容C构成多谐振荡器。
该西瓜生熟测定仪的工作原理是:由于生瓜与熟瓜的水份、离子浓度是不相同的.因而它们的导电率不同,即生瓜的电阻大.熟瓜的电阻小。当探针a、b插入西瓜内部时,如果待测瓜是生瓜.a、b间电阻较大.则反相器Dl的输入端(即CD4011BP第①、②脚)为高电平(>1/2VDD),其输出端(CD4011BP第③脚)为低电平.也就是D2、D3输入端(即CD4011BP第⑤、⑥、⑧脚)均为低电平。
于是经D2反相后其输出端(CD4011BP第④脚)为高电平,故发光二极管LED截止而不能点亮。同时D3输出端(CD4011BP第⑩脚)也为高电平。
根据两输入端与非门:“有低出高,全高出低”的逻辑功能可知.D3输出端将始终为高电平,D4输出端将始终为低电平,也就是由D3、D4等元件构成的振荡器不能起振,压电陶瓷片BL将不能发声。如果待测瓜是熟瓜,a、b间电阻将较小.则反相器Dl的输入端为低电平(<1/2VDD).其输出端为高电平,也就是D2、D3输入端(即CD4011BP第⑤、⑥、⑧脚)均为高电平。
显然,经D2反相后其输出端(CD4011BP第④脚)为低电平.故发光二极管LED因导通而点亮。同时D3输出端(CD4011BP第⑩脚)为低电平,经D4反相后,其输出端(即CD4011BP第11脚)输出高电平,一方面使压电陶瓷片BL有电流通过而发出声响,另一方面给电容C3充电,使C3左端(即CD4011BP第⑨脚)低电平。根据“有低出高”逻辑功能可知,D3输出端将变为高电平,经D4反相后其输出端(即CD4011BP第11脚)输出低电平,使压电陶瓷片BL无电流通过而停止发声。
与此同时,D3输出端高电平经R2给C反向充电,使D3另一输入端(即CD4011BP第9脚)变为高电平,根据“全高出低”的逻辑功能可知,D3输出端又将变为低电平,D4输出端又输出高电平.压电陶瓷片再次发出声响。电容C3再次被充电……如此周而复始重复上述过程,压电陶瓷片就会不停发出“嘀!嘀!”声,直至探针从西瓜中抽出为正。因此,根据发光二极管是否能点亮和压电陶瓷片能否不停发出“嘀!嘀!”声就能判断西瓜是否成熟。

二、制作调试
该西瓜生熟测定仪所用元件参数见上图所注,压电陶瓷片BL可用FT-27型,开关K用小型自锁式按钮开关,电源采用9V迭层电池。

本测试仪的印刷电路板见右图。探针可用普通自行车幅条改制,前端锉尖,后端利用幅条本身的丝攻,再配上螺母将探针固定在自制的外壳侧板上。外壳可用5mm厚的塑料板或五夹板粘接而成,其尺寸见下图所示。压电陶瓷片、开关及发光二极管安装在面板上。需说明的是,安装压电陶瓷片的位置要按照压电陶瓷片的尺寸,事先将面板挖一园形凹坑,凹坑部位再钻上一些透音小孔,然后再将压电陶瓷片嵌在园形凹坑内即可。
当元件焊接完毕经检查无误后,即可通电调试。将RP(小型实心密封可调电阻)调至阻值最大处,把探针全部插入切开且完全成熟(注:十成熟瓜已基本倒瓤,严格说已不能吃)的西瓜中(注:以后正常检测也要全部插入,否则会影响测量结果).然后缓慢调节(减小)RP阻值,直到发光二极管点亮,压电陶瓷片发声时停止,并记下此时RP的阻值,此时阻值较大,设为Ra。接下来把探针全部插入已切开为五六成熟的生西瓜中,缓慢调节RP阻值,直到发光二极管熄灭,压电陶瓷片停止发声时停止,并记下此时RP的阻值.此时阻值较小,设为Rb。于是可取Ra—Rb中间某一数值作为RP的值,这样发光二极管点亮,压电陶瓷片发声时检测的西瓜通常为八九成熟,正好食用。

审核编辑:汤梓红