时间:2022-05-11 17:13
人气:
作者:admin
在三极管电路中经常使用直流通路和交流通路分析电路,实际上就是运用了电路叠加定理分析电路,电路有两个“源”,一个直流供电电源,一个输入信号源。
直流通路:在直流电源作用下直流电流流经的通路,也就是静态电流流经的通路,用于研究静态工作点。
1)电容为开路
2)电感线圈视为短路
3)信号源视为短路,但是保留其内阻
前两个都比较好理解,电容隔直流,电感通直流,第三条是运用叠加定理,短路信号源,只分析直流作用下的电路工作状态。
交流通路:输入信号作用下交流信号流经的通路,用于研究动态参数。
1)容量大的电容视为短路
2)无内阻的直流源视为短路
第一条只要电容足够大,输入信号频率足够高,容抗就可忽略不计,电容视为短路。第二条也是运用叠加定理,短路直流电源,只分析交流信号源作用下的电路工作状态。不少人对直流短路分析很困惑,实际上直流电压源内阻非常小,单独分析信号源的时候,可以认为直流电源短路。实在不好理解,可以这么想,直流电压源的正极和GND之间有很多的电容,都是通交流的。
下面结合叠加定理分析以下输入阻抗:
左边虚线方框中模拟了一个有内阻信号源,内阻R3= 5K,输出信号连接到两个分压电阻。

先看一下输入输出波形:

红色(Channel B)输入波形是1V峰峰值的交流信号,紫色(Channel B)输出是带有2.5V直流分量,峰峰值为500mV的信号。
为什么出现这种情况呢,我们现在使用叠加定理计算:
1)只有直流VCC存在,直流不能通过C1,输出电压为R1和R2分压,Uout1如下:

将相应数值代入以上公式中得出Uout1 = 2.5V,相当一个直流偏置。因为C1的存在,使得这个分量和R3无关。
2)只有交流信号源存在,VCC接GND,C1对于交流信号相当于短路,输出电压相当于R1和R2并联然后和R3分压,Uout2如下:

将相应数值代入以上公式中得出Uout2 = 0.5Uin,Uin是峰峰值为1V的信号,所以Uout2是峰峰值为500mV的交流信号。根据叠加定理得出,这两个信号同时作用时的输出为两者之和,即:
Uout = Uout1(直流) + Uout2(交流)
从示波器上看就是带有2.5V直流分量,峰峰值为500mV的信号。输入交流信号被衰减了一半。这是由R3导致的,R3和后端输入电阻把输入信号分压。
从这里就可以看出,如果不想输入信号被衰减,需要使R3尽可能的小,R1//R2尽可能的大,在这里R1和R2的并联值为后端网络的输入阻抗。
所谓输入阻抗是对输入信号来说,也就是对输入信号的阻碍,和直流偏置没有关系。因此输入阻抗为R1//R2。
再来看共射极放大电路:
这个电路前面文章介绍过,这是个放大倍数为两倍的电路。三极管的基极电流很小,可以忽略不计,或者认为三极管的出入阻抗很大和R2并联后接近R2,因此共射放大电路的输入阻抗就是R1和R2并联。

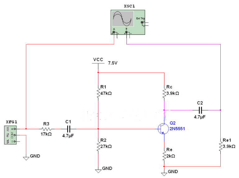
现在我们来验证一下,给信号源增加一个内阻R3,R3=17K≈R1//R2,输入信号源为1KHz,峰峰值200mV,查看现象。

首先测量三极管基极波形,发现输入信号被衰减了一半,变为100mV峰峰值,由此可见共放大电路的输入阻抗就是R1和R2并联值。

输入输出波形相位相反,幅值相同,即放大倍数是1,而不是原来的2倍。因为信号源被衰减了。

输出阻抗:
因为三极管是个流控流型的器件,因此可以看做一个恒流源,只是这个恒流源的电流随输入信号变而变化。这个恒流源不太好理解,我们结合仿真,说一下,下图中输入峰峰值200mV的信号,测量各个支路交流峰峰值如下,这里不管怎么调节负载电阻RL,集电极电流不变,且负载电流和Rc电流之和等于集电极电流。说明集电极电流不随负载变化而变化,三极管等效为恒流源。

直流通路只是提供了一个偏置电压,我们只分析交流通路即可,如下是交流通路等效电路。

我们都知道恒压源的内阻可以看做是0,恒流源的内阻可以看做无穷大,射极电阻Re相对恒流源的无穷大电阻可以忽略不计,因此共射极放大电路的输出阻抗是Rc//∞,即,Rc。当给以上电路增加一个负载电阻RL=Rc,由于恒流源的电流不变,因此流过Rc的电流减半,导致输出电压减半。


上图中输入峰峰值200mV,输出只有50mV,这是因为输入信号被衰减了一半,放大倍数为两倍,输出又被衰减了一半,因此此电路输出只有峰峰值50mV。