时间:2022-02-22 09:25
人气:
作者:admin
本文以buck非隔离开关电源电路对电压纹波及电感电流测量进行讲解。

电压纹波测量:
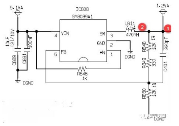
如上图所示,1.2V的输出电压是要稳定在一定范围内的,那么就会对电压纹波有一定的要求,不然纹波大了,对后面电路的工作会造成影响。一般纹波取输出电压的10%左右,对于对电压精度要求高的电路,纹波应该越小越好。
那么确认电压纹波是否在我们的要求内就变得很重要了,测试方法很重要。不一样的测试方法,就会得到不一样的值,容易造成误判。
测量时,示波器探头的GND一定要离输出电压的GND离得尽可能近,如果离得远了,会带入很多不必要的干扰,导致纹波值偏大。比方说,你使用了示波器的那种接地夹,接地夹夹在一个远的GND上(螺丝孔、机械外壳等),把示波器探头点在输出电压的位置,那么得到的值就不是真实的电压纹波。
那么应该怎么进行测量呢?
1、因为电压纹波属于交流分量,所以首先需要将示波器调至AC测量模式。
2、因为需要示波器探头的GND离电压的GND接触距离最短,所以需要使用一个工具(如图),有些探头会送这个工具,没有的可以用铁丝自己做一个。

3、制作完后,示波器也调整好后。以上述buck电压图为例,示波器探头点在1.2V位置,铁丝直接接触GND。也就是直接测量电容C401两端的纹波电压。(下图比较直观展示)

最后可以在示波器上看V PK-PK 值来确认电压纹波,也可以手动测定读值。

电感电流测量:
测电流一般使用电流探头进行测量,因为电流探头是感应式测量,所以需要先断开线路,然后用一根导线再将线路连好。选用的导线应该尽可能短和粗。
测电感电流建议在有稳定电压的那一侧进行测量,在开关电源回路中,功率电感一侧的电压是周期变化的,一侧是稳定的输出电压。
对于上面的buck电路,就要在上面电路图标的2处断开再接线进行电流测量。

那么最后就能得到电感电流了,通过电感电流,可以得知开关电源是处于CCM、BCM还是DCM模式了。
比如得到下图的电流,就是处于CCM(连续导通模式)了。

审核编辑:汤梓红