时间:2021-10-29 10:53
人气:
作者:admin
从去年10月开始,芯片行业经历了有史以来最艰难的一年,“缺芯”贯穿着整个行业,芯片价格也随之疯涨,给电子材料供需端的人带来了极大的挑战。面对XX2362A的缺货情况,我们该如何应对?
今天小编就给大家推荐一款国产替代产品,它就是思睿达主推的CR6890A,具体有什么样的优势呢?看完本篇,为你揭晓。
CR6890A产品概述
CR6890A是一款高集成度、低待机功耗的CCM+PFM+QR 混合电流模式PWM控制器。CR6890A轻载时会降低频率,最低频率22kHz 可避免音频噪声。CR6890A提供了完整的保护功能,如cycle-by-cycle电流限制、OCP、OTP、VDD_OVP、UVLO等,还可以通过PRT 脚分别精确设置外置过温保护和输出电压过压保护。软启动功能可以减少系统启动时MOSFET 的应力,前沿消隐时间简化了系统应用。通过频率抖动和软驱动电路的设计,降低开关噪声,简化了EMI 设计。CR6890A提供SOT23-6L 的封装。
主要特点
●较低的启动电流 (大约3μA)
●内置软启动减少MOSFET应力
●CCM+PFM+QR控制模式
●内建同步斜坡补偿,消除次谐波震荡
●内建频率抖动功能,降低EMI
●内置65kHz开关频率
●轻载降低工作频率
●可编程外置过温保护
●VDD过压保护和输出过压保护功能
●内置前沿消隐电路
●内置输出二极管短路保护
●内置过温保护
●过载保护
●SOT23-6L封装
基本应用
●AC / DC适配器
●电视及监视器电源
●充电器
●存储设备电源
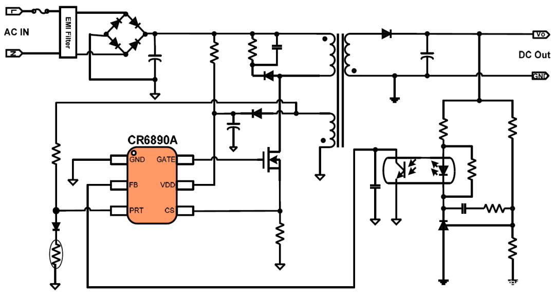
典型应用

管脚排列

管脚描述

CR6890A&XX2362A对比测试
一、样机规格
输出电压54V,输出负载1.170A,IC lot:AAP40。修改参数:直接替换IC,R14由51K 1% 改为36K 1%
二、基本电性参数

三、基本波形

XX2362A 90V/60HZ输出纹波

CR6890A 90V/60HZ输出纹波

XX2362A 264V/50HZ输出纹波

CR6890A 264V/50HZ输出纹波

XX2362A 90V/60HZ MOS波形+肖特基波形

CR6890A 90V/60HZ MOS波形+肖特基波形

XX2362A 90V/60HZ 负载满载 OVP波形

CR6890A 90V/60HZ 负载满载 OVP波形

XX2362A 90V/60HZ GATE波形

CR6890A 90V/60HZ GATE波形

XX2362A 90V/60HZ CS波形

CR6890A 90V/60HZ CS波形

XX2362A 264V/50HZ MOS波形+肖特基波形

CR6890A 264V/50HZ MOS波形+肖特基波形

XX2362A 264V/50HZ 负载满载 OVP波形

CR6890A 264V/50HZ 负载满载 OVP波形

XX2362A 264V/50HZ GATE波形

CR6890A 264V/50HZ GATE波形

XX2362A 264V/50HZ CS波形

CR6890A 264V/50HZ CS波形
对比结果:
电性基本一致,思睿达主推的CR6890A效率略高于XX2362A。
关于思睿达微电子
思睿达是专注于ADC、DAC、PoE和DC / DC 芯片级解决方案的高科技企业,目前同步推广启臣微全系列产品,希望将启臣15年在电源行业这份积淀,这份坚持发扬光大。思睿达同时也可以提供芯片级定制服务。
多种方案,欢迎随时交流沟通。思睿达联系人:何工 18923426660,E-mail:manjie@threeda.com,欢迎来电咨询,申请样品。感谢!
编辑:fqj