时间:2021-12-20 08:54
人气:
作者:admin
利用LabVIE读取出Excel中的时间为带小数点的数值型,需将其进行转换。转换过程如下分为含年月日和不含年月日两种转换方式。
不含年与日转换前如下图,将Excel单元格格式设置为数值型可以发现与LabVIEW读出的一致。

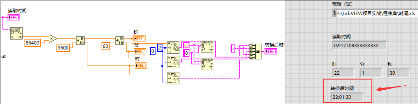
转换后如下图,一天24小时即86400秒,一小时60秒,再经过字符串操作即可转换为与Excel一致的时间。

含年月日转换前如下图,同理将Excel单元格格式设置为数值型可以发现与LabVIEW读出的一致。

转换后如下图,LabVIVE起始时间为1904年1月1日8:00(中文操作系统以北京时间计算),Excel起始时间为1900年1月1日(可百度),相差4年即1461天,利用转换为时间标识函数即可转换为与Excel一致的时间。

源程序已上传,可进主页下载。欢迎探讨交流。