时间:2021-09-01 14:53
人气:
作者:admin
作者:ADI公司 Doug Mercer,顾问研究员; Antoniu Miclaus,系统应用工程师
目标
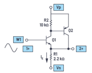
本次实验的目的是研究简单的NPN发射极跟随器,有时也被称为共集电极配置。
材料
说明
面包板连接如图2所示。任意波形发生器W1的输出连接至Q1的基极端子。示波器输入1+(单端)也连接至W1输出。集电极端子连接至正极(Vp)电源。发射极端子连接至2.2 kΩ负载电阻和示波器输入2+(单端)。负载电阻的另一端连接至负极(Vn)电源。要测量输入-输出误差,可以将2+连接至Q1的基极,2–连接至发射极,以显示示波器通道2的差值。

图1.发射极跟随器
硬件设置
波形发生器配置为1 kHz正弦波,峰峰值幅度为4 V,偏移为0。示波器通道2的单端输入(2+)用于测量发射极的电压。示波器配置为连接通道1+以显示AWG发生器输出。在测量输入-输出误差时,应连接示波器的通道2,以显示2+和2–之间的差值。

图2.发射极跟随器面包板电路
程序步骤
配置示波器以捕获所测量的两个信号的多个周期。产生的波形如图3所示。

图3.发射极跟随器波形
发射极跟随器的增量增益(VOUT/VIN)理想值为1,但总是略小于1。增益一般通过以下公式计算:

从公式可以看出,要获得接近1的增益,我们可以增大RL或减小re。也可以看出,re是IE的函数,IE增大,re会减小。此外,从电路可以看出,IE与RL相关,如果RL增大,IE会减小。在简单的电阻负载发射极跟随器中,这两种效应相互抵消。所以,要优化跟随器的增益,我们需要找到能在不影响另一方的情况下降低re或增大RL的方法。如果从另一个角度来看跟随器,因为晶体管VBE本身的DC偏移,在预期的摆幅内输入和输出之间的差值应是恒定的。受简单的电阻负载RL影响,发射集电流IE会随着输出上下摆动而升高和降低。因为VBE是IE的指数函数,当IE的变化系数为2时,VBE的变化幅度约为18 mV(室温下)。以+2 V至–2 V的摆幅为例,最小IE = 2 V/2.2 kΩ或0.91 mA,最大IE = 6 V/2.2 kΩ或2.7 mA。VBE的变化幅度为28 mV。根据这些实验结果,我们能从一个方面改善发射极跟随器。为了让放大器晶体管发射极电流固定不变,现在使用“ADALM2000实验:BJT电流镜”中的电流镜来替代发射极负载电阻。电流镜能在宽电压范围内获取较为恒定的电流。晶体管中这种较为恒定的电流会导致VBE相当恒定。从另一个角度来看,电流源中极高的输出电阻可以有效提高RL,但re保持为电流设定的低值。
改善的发射极跟随器
附加材料
说明
面包板连接如图4和图5所示。

图4.已改善的发射极跟随器
硬件设置
波形发生器配置为100 Hz三角波,峰峰值幅度为3 V,偏移为0。示波器通道2的单端输入(2+)用于测量Q1的发射极的电压。示波器配置为连接通道1+以显示AWG发生器输出。在测量输入-输出误差时,应连接示波器的通道2,以显示2+和2–之间的差值。

图5.改善的发射极跟随器面包板电路
程序步骤
配置示波器以捕获所测量的两个信号的多个周期。产生的波形如图6所示。

图6.改善的发射极跟随器波形

图7.电阻和电流源负载的输入-输出误差的Excel图示例
低偏移跟随器
我们此前讨论的跟随器电路具有内置偏移–VBE。接下来使用的电路利用PNP发射极跟随器的VBE向上偏移来抵消NPN发射极跟随器的VBE向下偏移。
材料
说明
面包板连接如图8和图9所示。函数发生器的输出连接至PNP晶体管Q1的基极端子。Q1的集电极端子连接至二极管NPN Q3,这是电流镜的输入。发射极端子连接至电阻R1和NPN晶体管Q2的基极端子。示波器输入2+连接至Q2的发射极和Q4的集电极。Q3和Q4的发射集连接至负极(Vn)电源。为了实现最佳晶体管匹配,Q3和Q4使用SSM2212 NPN匹配对。

图8.低偏移跟随器
硬件设置
波形发生器配置为1 kHz正弦波,峰峰值幅度为4 V,偏移为0。示波器输入通道2设置为500 mV/div。

图9.低偏移跟随器面包板电路
程序步骤
配置示波器以捕获所测量的两个信号的多个周期。产生的波形如图10所示。

图10.低偏移跟随器波形
在简单的发射极跟随器驱动容性负载时,会产生一个问题。由于发射极电流仅受β乘以基极电流的限制,该倍数由驱动基极的信号源提供,因此输出的上升时间相对较快。下降时间可能慢的多,会受发射集电阻或电流源限制。
平衡压摆率跟随器
材料
说明
图11所示的电路在负载电流变化时,使用反馈来调节发射极跟随器中的电流。拉动负极输出的电流可以达到N(NPN镜的增益)乘以PNP Q3的电流。为了实现最佳晶体管匹配,Q3和Q4使用SSM2220 PNP匹配对,Q5和Q6使用SSM2212 NPN匹配对(NPN电流镜增益为1)。添加第二个SSM2212,与Q5并联(以提高电流镜的增益)。

图11.平衡压摆率跟随器
硬件设置
波形发生器配置为1 kHz正弦波,峰峰值幅度为4 V,偏移为0。示波器输入通道2设置为1 V/div。

图12.平衡压摆率跟随器面包板电路
程序步骤
配置示波器以捕获所测量的两个信号的多个周期。产生的波形如图13所示。

图13.平衡压摆率跟随器波形
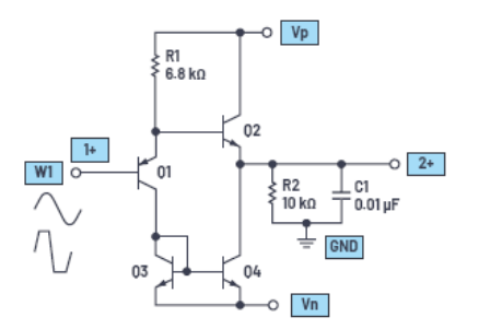
改善发射极跟随器的另一种方法是通过负反馈来降低有效re。可以通过增加第二个晶体管,通过增大开环增益来增大负反馈因子,以此降低re。单个晶体管被一个反馈对取代,后者向第一个晶体管的发射集提供100%电压反馈。这个反馈对通常被称为互补反馈对。R2的值决定着能否实现出色的线性度,这是因为它决定了晶体管Q1的IC,也决定了其集电极的负载。
互补反馈对发射极跟随器
材料
说明
面包板连接如图14和图15所示。

图14.互补反馈对发射极跟随器。
硬件设置
波形发生器配置为1 kHz正弦波,峰峰值幅度为2 V,偏移为0。示波器输入通道2设置为1 V/div。
程序步骤
配置示波器以捕获所测量的两个信号的多个周期。产生的波形如图16所示。

图16.互补反馈对发射极跟随器波形
问题:
您可以给出发射极跟随器电路的三个特性吗?
您可以在学子专区博客上找到问题答案。

图15.互补反馈对发射极跟随器面包板电路
作者简介
Doug Mercer于1977年毕业于伦斯勒理工学院(RPI),获电子工程学士学位。自1977年加入ADI公司以来,他直接或间接贡献了30多款数据转换器产品,并拥有13项专利。他于1995年被任命为ADI研究员。2009年,他从全职工作转型,并继续以名誉研究员身份担任ADI顾问,为“主动学习计划”撰稿。2016年,他被任命为RPI ECSE系的驻校工程师。联系方式:doug.mercer@analog.com。
Antoniu Miclaus现为ADI公司的系统应用工程师,从事ADI教学项目工作,同时为Circuits from the Lab®、QA自动化和流程管理开发嵌入式软件。他于2017年2月在罗马尼亚克卢日-纳波卡加盟ADI公司。他目前是贝碧思鲍耶大学软件工程硕士项目的理学硕士生,拥有克卢日-纳波卡科技大学电子与电信工程学士学位。
下一篇:品致N系列有源差分探头有哪些