时间:2021-10-13 17:06
人气:
作者:admin
1、样机介绍
该测试报告是基于一个能适用于宽输入电压范围,输出功率12W,恒压恒流输出的电源适配器样机,控制IC采用了思睿达公司的TT5565TG。

TT5565TG_12V1A 工程样机示意图
TT5565TG 芯片特性:
●TT5565TG 内置650V 高压功率MOSFET,DIP-7 封装的反激式原边检测PWM 功率开关;
●内置斜坡补偿电路,LEB 电路及多模式的效率均衡技术;
●内置高压启动模块,具有超低待机功耗≤40mW;
●具有良好的EMI 特性以及良好的负载动态特性;
●具有“CS 开路、OCP、SCP、OTP、OVP”等多种保护功能;
●原边反馈,无需光耦和TL431,可调式线损补偿,IC 基准精度±1%;
●电路结构简单、较少的外围元器件,高精度的恒压和恒流输出,适用于小功率AC-DC电源适配器、充电器。
优势:
1)可以提供高压启动,节省一个启动电阻;
2)提供全套PCB Layout资料支持
样机PCBA尺寸:67*35*19mm,是一款全电压实现12V1A输出的电源适配器。
AC90V满足启动时间的条件下,实现AC264V样机待机功耗仅为35mW;同时效率能够满足最严格的“COC_V5_T2” 能效标准;全电压可实现±5%的CC/CV输出精度。
整机(含套件外壳)可满足40℃环境温度满载温升测试要求。样机具良好的恒流输出效果;同时具有“软启动、OCP、SCP、OVP、OTP自动恢复”等多种保护功能。样机的变压器,采用了EE16W加宽磁芯(PC40材质)。
2、样机特性
以下表格为工程样机的主要特性。
2.1 输入特性:

2.2 输出特性(PCB END):

2.3 整机参数:

2.4 保护功能测试:

2.5 工作环境:

2.6 测试仪器:

3、样机结构信息
本小节展示了工程样机的电路、版图结构,变压器结构及工艺。
3.1 电路原理图及BOM:
3.1.1 原理图:

3.1.2 元器件清单:

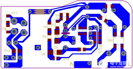
3.1.3 PCB 布局&布线:

PCB 顶层布局&布线

PCB 底层布局&布线
3.2 变压器绕制工艺:
3.2.1 电路示意图:

3.2.2 规格参数:
1)骨架:EE16W 加宽立式(5+5PIN),Ae=38mm²,槽宽8.5mm;
2)材质:TDK PC40 或同等材质;
3)N1、N2、N3: 2UEW 漆包线;N4: 三层绝缘线;
4)次级绕组从变压器顶端进出线,磁芯接地
5)绝缘胶带:3M900 或同等材质;
6)初级绕组感量Lp:1250uH±5%(测试条件:0.3V,10kHz);
7)漏感量LLK:要求控制在初级绕组的5%以内(测试条件:0.3V,10kHz);
8)耐压测试= 3KV 5mA 1Min;
9)成品要求:浸凡立水;
3.2.3 变压器参数:

3.2.4 变压器结构示意图:

4、性能测评
本小节对工程样机的输入部分、输出部分、各种保护以及一些时序进行了测试,以下详解了测试方法及结果。从测试结果来看,以下各项测试均合格,能够满足大部分客户的要求。
4.1 输入特性:
本模板经过在不同的输入电压(从90V/60Hz 到264V/50Hz)和不同负载条件(空载和满载)下测试,得到待机功耗、效率及平均效率。
表1 待机功耗

表2 输出100%负载下的输入特性

表3 效率测试(1.5m 24AWG Cable)

表4 效率测试(PCB END)

表4能效等级评估(1.5m 24AWG Cable)

4.2 输出特性:
4.2.1 线性调整率和负载调整率: (1.5m 24AWG Cable)

4.2.2 输出恒流特性:

4.2.3 输出电压纹波:
注:纹波及噪声在1.5m 24AWG 处测试,测试端并联0.1uF/50V 的瓷片电容和10uF/50V 电解电容,带宽限制为20MHz。


R&N @ AC90V/60Hz,No Load

R&N @ AC90V/60Hz,100% Load

R&N @ AC264V/60Hz,No Load

R&N @ AC264V/60Hz,100% Load
4.3 保护功能:
以下涉及过流保护、短路保护的测试。
4.3.1 过流保护及恒流特性

4.3.2 短路保护:
功率计电流量程2A,开启平均值模式测量。

4.4 系统温升测试
本项测试评估成品样机(含配套塑料外壳)在40℃环境温度下长时间工作时关键器件的稳态温度值。测试条件:输入电压分别为90V~264V,输出电流1A。

测试样机及配套外壳
温升测试:

4.5 系统延时时间测试:


TON_DELAY@ AC100V,100% Load

TON_DELAY@ AC240V,100% Load

THOLD_UP@ AC100V,100% Load

THOLD_UP@ AC240V,100% Load

VOVER_SHORT@ AC100V,100% Load

VOVER_SHORT@ AC240V,100% Load
4.6 动态测试:
注:输出动态负载电流设置为1A 持续5/10ms,然后为0A 持续5/10ms 并持续循环,上升/下降设置为3A/us。


AC90V @ 5ms

AC90V @ 10ms

AC264V @ 5ms

AC264V @ 10ms
4.7 其它重要波形测试:
DRAIN(红色)端、CS(蓝色)端波形图:

AC90/60Hz,100% load

AC115/60Hz,100% load

AC230/50Hz,100% Load

AC264/50Hz,100% load

AC264/50Hz,100% load 输出肖特基电压

AC264/50Hz,输出短路,IC 漏极电压
5、EMI 评估测试
测试条件:输入:AC115V/230V/50Hz;输出负载:功率电阻;限值标准参考:
EN55013、EN55022B。(辐射测试结果仅供参考)

AC115V/50Hz 传导L 相

AC115V/50Hz 传导N 相

AC230V/50Hz 传导L 相

AC230V/50Hz 传导N 相

AC115V/50Hz 辐射测试

AC230V/50Hz 辐射测试
多种方案,欢迎随时交流沟通。思睿达联系人:何工 18923426660,E-mail:manjie@threeda.com,欢迎来电咨询,申请样品。感谢!
fqj