时间:2021-10-14 16:15
人气:
作者:admin
内容概述
当今世界正处于百年未有之大变局中,加之”疫“外突袭,全球集成电路产业链经受考验,汽车、手机等行业一次次遭遇“缺芯”之痛“。
中国芯”成了科技自立自强,摆脱“卡脖子”之手的关键战场,十年磨一剑,国内IC企业正在崛起,他们潜心前行,全情投入。
思睿达作为一家专注于ADC、DAC、PoE和DC/DC芯片级解决方案的高科技企业,晶圆充足,可以稳定供货,还帮您节省5%的成本,缓解芯片困局。
接下来就让小编带大家了解下思睿达主推的CR5169SK产品(附上DEMO演示)。
CR5169SK芯片特性:
● CR5169SK 是采用内置650V 高压功率MOSFET,反激式PWM 功率开关;
● 内置软启动,减小MOSFET 的应力,内置斜坡补偿电路;
● 65kHz 开关频率,具有频率抖动功能,使其具有良好的EMI 特性;
● 全电压输入范围,待机功耗:< 75mW;
● 输出接20AWG 1.5 米,四点平均效率:>87.0%,满足“能源之星V2.0- VI 级能效”;
● 具有“软启动、OCP、SCP、OTP、OVP 自动恢复等保护功能;
● 电路结构简单、较少的外围元器件,适用于小功率AC/DC 电源适配器、充电器;
● CR5169SK 还提供VDD 电压从8.5V 至36.5V 更宽的工作范围。
CR85V25RS芯片特性:
● 支持CCM&QR&DCM 工作模式;
● 内置85V 功率MOS管;
● 可自供电,支持正端/负端应用;
● 精确的外围电路;
● VCC 欠压保护;
● 最大支持150kHz 工作频率。
测试报告
1、样机介绍
该测试报告是基于一个能适用于宽输入电压范围,输出功率24W,恒压12V输出的工程样机,控制IC采用了思睿达主推的的CR5169SK。

CR5169SK_12V2A 工程样机示意图
CR5169SK 是一款采用内置高压功率MOSFET,具有优化的图腾驱动电路以及电流模式PWM控制器,适用于待机功耗<75mW 的小功率AC/DC 电源适配器、充电器电源。CR5169SK 是一款高集成度、低待机功耗的CCM+PFM 混合电流模式PWM控制开关。CR5169SK 轻载时会降低频率,最低频率22kHz 可避免音频噪声。
该样机大小73.8mm×36.8mm,AC264V 输入待机功耗<75mW,平均效率>87.0%,能够满足“能源之星V2.0 VI 级能效”与欧洲COCT2 标准;具有“OCP、OTP、VDD_OVP、UVLO ”等多种保护功能;软启动功能可以减少系统启动时MOSFET的应力,前沿消隐时间简化了系统应用。通过频率抖动和软驱动电路的设计,降低开关噪声,简化了EMI 设计,CR5169SK 还提供VDD 电压从8.5V 至36.5V 更宽的工作范围。
样机的变压器,采用了EE22加宽磁芯(PC40材质),变压器绕制工艺部分,请见后文详细说明。
2、样机特性
以下表格为工程样机的主要特性。
2.1 输入特性:

2.2 输出特性:

2.3 整机参数:

2.4 保护功能测试:

2.5 工作环境:

2.6 测试仪器

3、样机结构信息
本小节展示了工程样机的电路、版图结构,变压器结构及工艺。
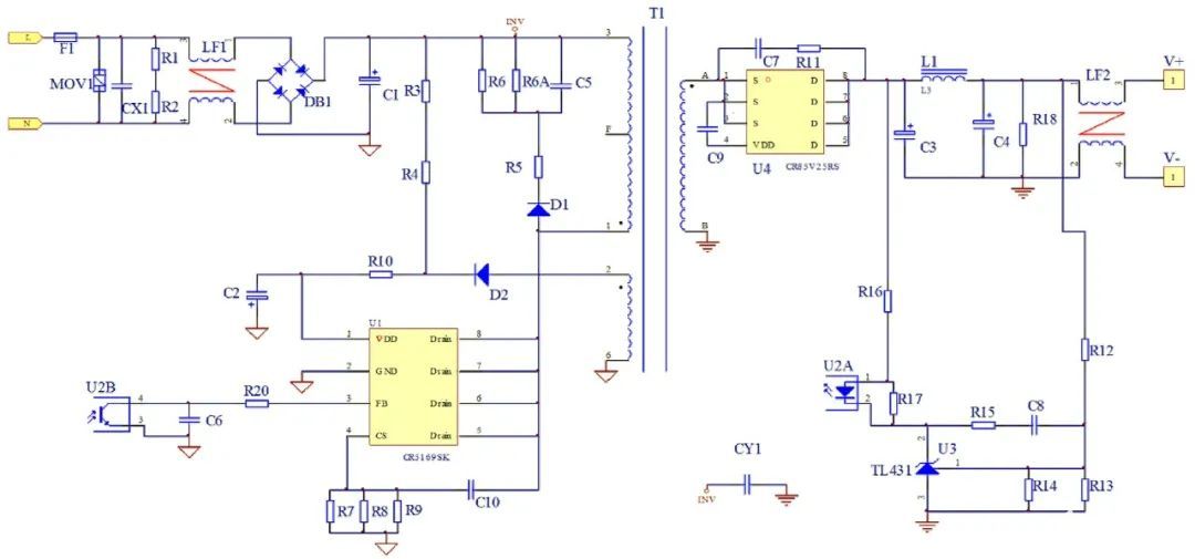
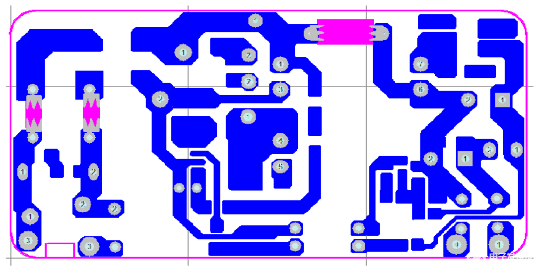
3.1 电路原理图及PCB 版图:
(1)原理图:

(2)PCB 版图:



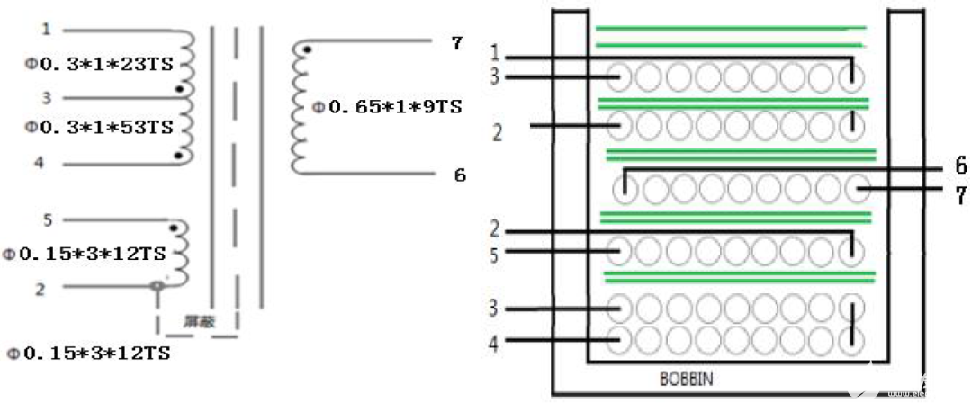
3.2 变压器绕制工艺:
(1)变压器电性及结构示意图:

(2)规格参数:
1)骨架:EE22 立式加宽(7PIN),Ae=58.2mm²;
2)材质:TDK PC40 或同等材质;3)初级、反馈: 2UEW 漆包线4)次级: 三层绝缘线
5)绝缘胶带:3M1298 或同等材质
6)初级绕组感量Lp:1.8mH±5%(测试条件:0.25V,1kHz);
7)漏感量LLK:要求控制在初级绕组的5%以内(测试条件:0.25V,10kHz))
8)耐压测试= 3KV 5mA 1Min9)成品要求:浸凡立水
(3)、变压器参数:

3.3 元器件清单:

4、性能测评
样机性能主要是针对工程样机的输入部分、输出部分、各种保护以及一些时序进行了测试,以下详解了测试方法及结果。从测试结果来看,以下各项测试均合格,能够满足大部分客户的要求。
4.1 输入特性:
本样机经过在不同的输入电压(从90VAC到264VAC)和不同负载条件(空载和满载)下测试,得到待机功耗、效率及平均效率。表1 、无负载待机功耗(无假负载):

表2、输出带24AWG 1.5 米线测试100%载下的输入特性

表3、输出外接20AWG 1.5 米线测试的效率特性:

表4、输出板端测试的效率特性:

4.2 输出特性:
注:以下数据均为外接20AWG 1.5 米线测试;
4.1.2 线性调整率和负载调整率:
表4 线性调整率和负载调整率:

4.2.2 输出电压纹波:
注:纹波及噪音在20AWG/1.5M 线端测得,在此线端并联10uF/50V 电解电容和0.1uF/50V CBB 电容,示波器带宽限制为20MHz。
表5 电压纹波测试

纹波噪声波形图:

Fig1 R&N @ AC90V/60Hz,no load

Fig2 R&N @ AC90V/60Hz, 100% load

Fig3 R&N @ AC264V/50Hz,no load

Fig4 R&N @ AC264V/50Hz,100% load
4.3 保护功能:以下测试过流保护、短路保护功能。
4.3.1 过流保护:

4.3.2 短路保护:功率计限流电流为2.5A

4.4 动态测试:
注:输出动态负载电流设置为2A 持续5ms/10ms,然后为0A 持续5ms/10ms并持续循环,上升/下降设置为1A/uS。


AC90V @ 5ms

AC90V @ 10ms

AC264V @ 5ms

AC264V @ 10ms
4.5 系统延时时间测试:
注:AC 端(绿色)、VO 输出端(蓝色)波形图。


TON_DELAY@ AC100V,100% Load

TON_DELAY@ AC240V,100% Load

TON_DELAY@ AC100V,100% Load

TON_DELAY@ AC240V,100% Load

VOVER_SHORT@ AC100V,No Load

VOVER_SHORT@ AC240V,No Load
5、其它重要波形测试
DRAIN(绿)端、CS(蓝色)端波形图:

AC90/60Hz,100% Load

AC115/60Hz,100% load

AC230/50Hz,100% load

AC264/50Hz,100% load

AC115/60Hz,100%load 输出二极管Vds

AC264/50Hz,100%load 输出二极管Vds
6、温度测试
测试条件:40℃环境下满载测试。

7、EMI 评估测试
7.1 测试条件:
输入:230VAC50Hz
输出电流:2A
负载类型:电阻输出低接大地,限值标准参考:EN55013、EN55022B

传导L 线测试PK+AV

传导N 线测试PK+AV

辐射测试PK+AV
7.2 输入:110VAC50Hz 输出电流:2A 负载类型:电阻输出低接大地,限值标准参考:EN55013、EN55022B

传导L 线测试PK+AV

传导N 线测试PK+AV

辐射测试PK+AV
关于思睿达微电子

思睿达是专注于ADC、DAC、PoE和DC/DC 芯片级解决方案的高科技企业,目前同步推广启臣微全系列产品,希望将启臣15年在电源行业这份积淀,这份坚持发扬光大。思睿达同时也可以提供芯片级定制服务。
多种方案,欢迎随时交流沟通。思睿达联系人:何工 18923426660,E-mail:manjie@threeda.com,欢迎来电咨询,申请样品。感谢!
fqj