时间:2021-06-12 09:19
人气:
作者:admin
美信公司的MAX2530-MAX22532是电流隔离四路冰箱12位模数转换器(ADC),属于MAXSafe™系列产品线。集成的隔离DC/DC转换器给所有的场侧电路供电,它们没有输入信号时也能进行到场侧诊断。MAX22530-MAX2253332能连续数字隔离层侧的输入电压,跨过隔离层数据传输到逻辑侧,那里的输入电压和阈值可拟拟。12位ADC核发射速率为20ksps。 ADC可通过SPI直接接口获得或进行屏蔽。对于SSOP封装可住3.5kVRMS隔离60(VISO),对于宽SOIC封装可封装住5kVRMS隔离60秒(VISO)。由于高集成度,可BOM和PCB板空间,集成的DC/DC电源可进行场侧电路自供电。集成了1.8V基准,精度±1%(典型值),工作温度-40C到+125C。主要用在高压高压株,变汽车自动化、配电系统自动化、过程自动化以及马达控制。本文介绍了MAX2253x系列的主要优势和特性,路隔离ADC智能和四应用电路,评估板MAX2253x EVK,以及评估板MAX22530 EVK和评估板板MAX22531 EVK电路图,材料清单和PCB设计图。
MAX22530–MAX22532 是 MAXSafe™ 系列产品线中的电流隔离、4 通道、多路复用、12 位、模数转换器 (ADC)。集成的隔离式 DC-DC 转换器为所有现场侧电路供电,即使没有输入信号,也可以进行现场侧诊断。
MAX22530–MAX22532系列不断对隔离栅现场侧的输入电压进行数字化,并将数据通过隔离栅传输到器件的逻辑侧,在那里将输入电压的幅度与可编程阈值进行比较。12 位 ADC 内核的采样率为每通道 20ksps(典型值)。ADC 数据可通过 SPI 接口直接或过滤后获得。根据设置过滤平均最近 4 个读数。
每个输入都有一个具有可编程高低阈值的比较器,当任何输入超过其基于模式设置的编程电平时,就会产生中断。在数字输入模式下,比较器输出引脚 (COUT_) 在输入电压高于上限阈值时为高电平,而在低于下限阈值时为低电平。在禁用过滤的情况下,比较器对输入变化的响应时间小于 75ms(典型值)。启用过滤后,比较器使用最后 4 个 ADC 读数的移动平均值。
MAX22530 采用 16 引脚宽 SOIC 封装,提供 8mm 爬电距离和电气间隙以及 5kVRMS 隔离。MAX22531采用20引脚SSOP封装,MAX22532采用28引脚SSOP封装,均提供5.5mm爬电距离和电气间隙以及3.5kVRMS隔离。所有封装材料的最小比较跟踪指数 (CTI) 为 400,这使其在爬电距离表中被评为组 II。
所有器件的额定运行环境温度为 -40C 至 +125C。
MAX2253x系列主要优势和特性:
• 启用对多通道模拟/二进制输入的稳健检测
• SSOP 封装可承受 60 秒 (VISO) 的 3.5kVRMS 隔离
• 宽 SOIC 封装可承受 60 秒 (VISO) 的 5kVRMS 隔离
• 5.5mm 爬电距离和间隙,适用于 20 引脚或 28 引脚 SSOP 封装
• 8mm 爬电距离和间隙,适用于 16 引脚宽 SOIC 封装
• 第二组 CTI 封装材料
• 通过高度集成减少 BOM 和电路板空间
• 现场侧自供电,集成 DC-DC 电源
• 12 位、20ksps 每通道 ADC
• 每个通道的可编程阈值比较器
• 数据和 DC-DC 电源的隔离
• 集成 1.8V 基准
• 增加系统“正常运行时间”并简化系统设计和维护
• 现场侧 ADC 功能诊断
• 现场连续功率监测
• 通信系统自诊断
• 灵活的控制和接口
• 可编程上下输入阈值使能可编程迟滞
• 用于实现最快响应的比较器输出 (COUT_) 引脚
• 带有 CRC 选项的 SPI 接口
• 精密内部参考 ±1%(典型值)
• -40C 至 +125C 工作温度范围
MAX2253x系列应用:
• 高压二进制输入
• 变电站自动化
• 配电自动化
• 流程自动化
• 运动控制

图1.四路隔离ADC一个

图2. 四路隔离ADC功能

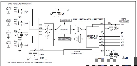
图3。MAX2253x系列应用电路:高压直流检测电路

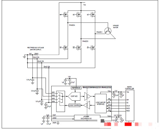
图 4. MAX2253x系列应用电路:3相马达低边检测电路
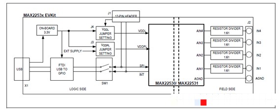
评估板MAX2253x EVK
MAX2253x评估板(EV kit)提供评估MAX22530和MAX22531所需的硬件和软件,带现场电源的四通道隔离ADC。PC上运行的图形用户界面(GUI)通过USB端口与MAX22530评估板和MAX22531评估板通信。
MAX22530评估板安装有MAX22530AWE+ (16 WSOIC)器件。
MAX22531评估板安装有MAX22531AAP+ (20 SSOP)器件。
评估板MAX2253x EVK主要特性:
• 轻松评估 MAX22530/MAX22531
• 评估板由 USB 供电,无需现场侧电源
• 所有输入均可访问
• Windows 7、Windows 8.1 和 Windows 10 兼容软件
• 经验证的 PCB 布局
• 完全组装和测试
• 符合 RoHS
图7.评估板MAX2253x EVK圆形

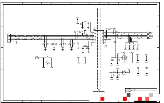
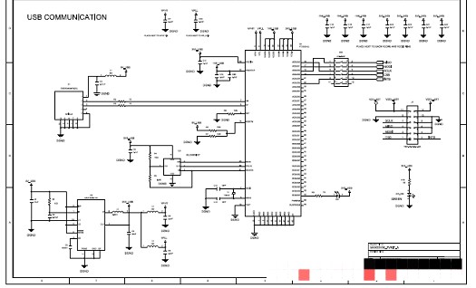
图8.评估板MAX22530 EVK电路图(1)

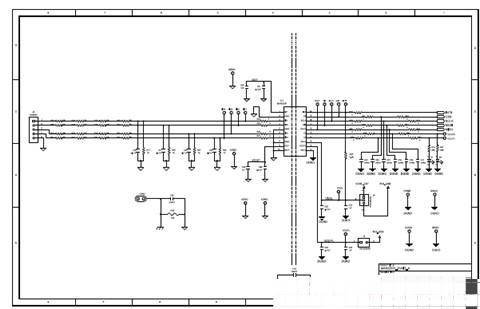
图9.评估板MAX22530 EVK电路图(2)

评估板MAX22530 EVK材料清单:


图10.评估板MAX22530 EVK PCB设计图:左:极细丝印;右:层2

图11.评估板MAX22530 EVK PCB设计图:左:扩散;右:第3层

图12.评估板MAX22530 EVK PCB设计图:左:加热;右:加热丝印

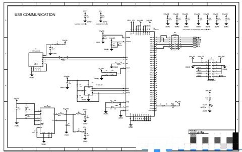
图13.评估板MAX22531 EVK电路图(1)

图14.评估板MAX22531 EVK电路图(2)

图15.评估板MAX22531 EVK PCB设计图:左:极细丝印;右:层2

图 16.评估板 MAX22531 EVK PCB 左:扩散;右:第 3 层

图17.评估板MAX22531 EVK PCB设计图:左:加热;右:加热丝印
责任编辑:pj
下一篇:电容电流测试仪的测量方法