时间:2021-06-15 15:44
人气:
作者:admin
01、样机介绍
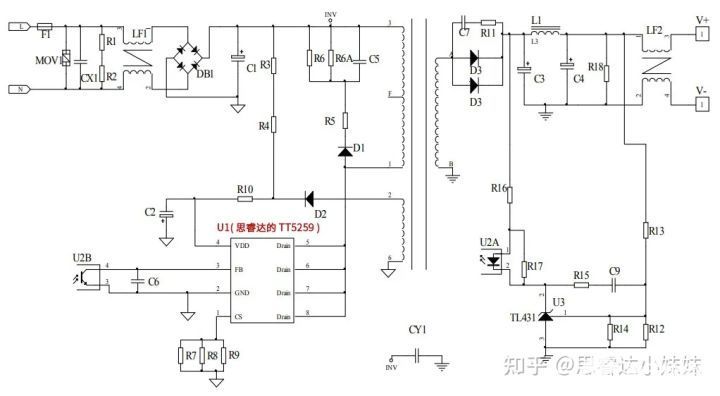
该测试报告是基于一个能适用于宽输入电压范围,输出功率24W,恒压输出的工程样机,控制IC采用了思睿达的TT5259。
TT5259 芯片特性:
● TT5259 是采用内置650V 高压功率MOSFET,反激式PWM 功率开关;
● 内置软启动,减小MOSFET 的应力,内置斜坡补偿电路;
● 65kHz 开关频率,具有频率抖动功能,使其具有良好的EMI 特性;
● 全电压输入范围,待机功耗:< 75mW;
● 输出接24AWG 1.5 米,四点平均效率:>87.0%,满足“能源之星V2.0-VI 级能效”
● 具有“软启动、OCP、SCP、OTP、OVP 自动恢复等保护功能;
● 电路结构简单、较少的外围元器件,适用于小功率AC/DC 电源适配器、充电器。
TT5259是一款采用内置高压功率MOSFET,具有优化的图腾驱动电路以及电流模式PWM控制器,适用于待机功耗<75mW的小功率AC/DC电源适配器、充电器电源。TT5259在重载或中等负载时,工作在PWM模式,频率为65kHz。当负载逐渐减小时,振荡器的工作频率逐渐降低,最后稳定在 22kHz左右。在空载和轻载时,电路采用间歇模式,有效的降低了待机功耗。
该样机大小73.8mm×36.8mm,AC264V输入待机功耗<75mW,平均效率>87.0%,能够满足“能源之星V2.0 VI级能效”与欧洲COCT2标准;具有“软启动、OCP、SCP、OTP、OVP自动恢复”等多种保护功能;由振荡电路产生的频率抖动,可以改善EMI特性。
样机的变压器,采用了EE22加宽磁芯(PC40材质),变压器绕制工艺部分,请见后文详细说明。
以下表格为工程样机的主要特性,具体测试方法在第4章节中有详细说明。
1.2 输入特性:

2.2 输出特性:

2.3 整机参数:

2.4 保护功能测试:

2.5 工作环境:

2.6 测试仪器

本小节展示了工程样机的电路、版图结构,变压器结构及工艺。
3.1 电路原理图及PCB 版图:
(1)原理图:

(2)PCB 版图:



3.2 变压器绕制工艺:
(1)变压器电性及结构示意图:

(2)规格参数:
1)骨架:EE22 立式加宽(7PIN),Ae=58.2mm²;
2)材质:TDK PC40 或同等材质;
3)初级、反馈: 2UEW 漆包线
4)次级: 三层绝缘线
5)绝缘胶带:3M1298 或同等材质
6)初级绕组感量Lp:1.8mH±5%(测试条件:0.25V,1kHz);
7)漏感量LLK:要求控制在初级绕组的5%以内(测试条件:0.25V,10kHz))
8)耐压测试= 3KV 5mA 1Min9)成品要求:浸凡立水
(3)、变压器参数:

3.3 元器件清单:

本小节对工程样机的输入部分、输出部分、各种保护以及一些时序进行了测试,以下详解了测试方法及结果。从测试结果来看,以下各项测试均合格,能够满足大部分客户的要求。
4.1 输入特性:
本模板经过在不同的输入电压(从90VAC 到264VAC)和不同负载条件(空载和满载)下测试,得到待机功耗、效率及平均效率。
表1 、无负载待机功耗(无假负载):

表2、 输出带24AWG 1.5 米线测试 100%载下的输入特性

表3、输出外接24AWG 1.5 米线测试的效率特性:

表4、输出板端测试的效率特性:

4.2 输出特性:
注:以下数据均为外接24AWG 1.5 米线测试;
4.1.2 线性调整率和负载调整率:
表4 线性调整率和负载调整率:

4.2.2 输出电压纹波:
注:纹波及噪音在24AWG/1.5M 线端测得,在此线端并联10uF/50V 电解电容和0.1uF/50V CBB 电容,示波器带宽限制为20MHz。
表5 电压纹波测试

纹波噪声波形图:
Fig1 R&N @ AC90V/60Hz,no load
Fig2 R&N @ AC90V/60Hz, 100% load
Fig3 R&N @ AC264V/50Hz,no load
Fig4 R&N @ AC264V/50Hz,100% load
4.3 保护功能:
以下涉及过流保护、短路保护的测试。
4.3.1 过流保护:

4.3.2 短路保护:功率计限流电流为2.5A

4.4 动态测试:
注:输出动态负载电流设置为2A 持续5ms/10ms,然后为0A 持续5ms/10ms 并持续循环,上升/下降设置为1A/uS。
AC90V @ 5ms
AC90V @ 10ms
AC264V @ 5ms
AC264V @ 10ms
4.5 系统延时时间测试:
注:AC 端(绿色)、VO输出端(蓝色)波形图。

TON_DELAY @ AC100V,100% Load
TON_DELAY @ AC240V,100% Load
TON_DELAY @ AC100V,100% Load
TON_DELAY @ AC240V,100% Load
VOVER_SHORT @ AC100V,No Load
VOVER_SHORT @ AC240V,No Load
DRAIN(绿)端、CS(蓝色)端波形图:
AC90/60Hz,100% Load
AC115/60Hz,100% load
AC230/50Hz,100% load
AC264/50Hz,100% load
AC115/60Hz,100%load 输出二极管Vds
AC264/50Hz,100%load 输出二极管Vds
测试条件:40℃环境下满载测试。

测试条件:
输入:230VAC50Hz输出电流:1A负载类型:电阻 输出低接大地限值标准参考:EN55013、EN55022B
传导L 线测试 PK+AV
传导N 线测试PK+AV
辐射测试PK+AV
输入:110VAC50Hz
输出电流:1A
负载类型:电阻 输出低接大地
限值标准参考:EN55013、EN55022B
传导L 线测试 PK+AV
传导N 线测试PK+AV
辐射测试PK+AV
多种方案,欢迎随时交流沟通。思睿达联系人:何工 18923426660,E-mail:manjie@threeda.com,欢迎来电咨询,申请样品。感谢!