时间:2021-08-09 12:10
人气:
作者:admin
概述
芯片“荒”席卷而来,一颗小小的芯片,卡住了各大行业的脖子。面对XX2362缺货,我们该如何应对呢?别担心,思睿达给您支招了!
一、关于思睿达CR6890A
产品概述
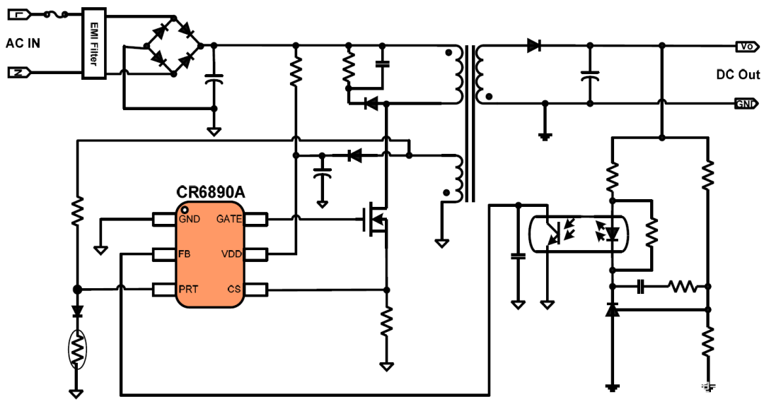
CR6890A是一款高集成度、低待机功耗的CCM+PFM+QR 混合电流模式PWM控制器。CR6890A 轻载时会降低频率,最低频率22kHz 可避免音频噪声。CR6890A提供了完整的保护功能,如cycle-by-cycle电流限制、OCP、OTP、VDD_OVP、UVLO等,还可以通过PRT脚分别精确设置外置过温保护和输出电压过压保护。软启动功能可以减少系统启动时MOSFET 的应力,前沿消隐时间简化了系统应用。通过频率抖动和软驱动电路的设计,降低开关噪声,简化了EMI设计。CR6890A提供SOT23-6L的封装。
主要特点
●较低的启动电流 (大约3μA)
●内置软启动减少MOSFET应力
●CCM+PFM+QR控制模式
●内建同步斜坡补偿,消除次谐波震荡
●内建频率抖动功能,降低EMI
●内置65kHz开关频率
●轻载降低工作频率
●可编程外置过温保护
●VDD过压保护和输出过压保护功能
●内置前沿消隐电路
●内置输出二极管短路保护
●内置过温保护
●过载保护
●SOT23-6L封装
基本应用
●AC / DC适配器
●电视及监视器电源
●充电器
●存储设备电源
典型应用

管脚排列

管脚描述

二、测试报告
1、样机规格
输出电压12V、输出负载1.5A。修改参数:直接替换IC。
2、基本电性参数

3、基本波形

XX2362 90V/60HZ输出纹波

CR6890A 90V/60HZ输出纹波

XX2362 264V/50HZ输出纹波

CR6890A 264V/50HZ输出纹波

XX2362 90V/60HZ MOS波形+肖特基波形

CR6890A 90V/60HZ MOS波形+肖特基波形

XX2362 90V/60HZ OVP

CR6890A 90V/60HZ OVP

XX2362 90V/60HZ GATE波形

CR6890A 90V/60HZ GATE波形

XX2362 90V/60HZ CS波形

CR6890A 90V/60HZ CS波形

XX2362 264V/50HZ MOS波形+肖特基波形

CR6890A 264V/50HZ MOS波形+肖特基波形

XX2362 264V/50HZ OVP

CR6890A 264V/50HZ OVP

XX2362 264V/50HZ GATE波形

CR6890A 264V/50HZ GATE波形

XX2362 264V/50HZ CS波形

CR6890A 264V/50HZ CS波形
对比结果:电性基本一致,推荐选择思睿达主推的CR6890A产品。

多种方案,欢迎随时交流沟通。思睿达联系人:何工 18923426660,E-mail:manjie@threeda.com,欢迎来电咨询,申请样品。感谢!