时间:2021-01-04 10:43
人气:
作者:admin
ADI公司 Power by Linear 科学专家Mark Thoren
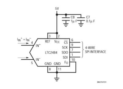
增量累加 ADC 凭借高准确度和很强的抗噪声性能,非常适合用来直接测量很多类型的传感器。然而,输入采样电流可能压垮高源阻抗或低带宽、微功率信号调理电路。LTC2484增量累加转换器系列通过平衡输入电流解决了这个问题,从而简化了信号调理电路或者不再需要这种电路。增量累加 ADC 的常见应用是热敏电阻器测量。图 1 显示了直接测量高达 100kΩ的热敏电阻器时 LTC2484 的连接方式。数据 I/O 通过标准 SPI 接口连接,每个输入的采样电流约为:

或者当 VREF 为 5V、两个输入都接地时,约为 1.67μA。

图 1:LTC2484 的连接方式
4-WIRE SPI INTERFACE:4 线 SPI 接口
图 2 显示怎样平衡热敏电阻器,以便最大限度减小 ADC 输入电流。如果基准电阻器 R1 和 R4 是准确相等的,那么输入电流为零,不产生误差。如果基准电阻器的容限为 1%,那么由于共模电压的轻微漂移,所测得电阻的最大误差为 1.6Ω,远远小于基准电阻器本身 1% 的误差。这个解决方案无需放大器,从而非常适合微功率应用。

图 2:位于中间的传感器
也许需要将传感器的一端接地,以降低拾取的噪声,或者如果传感器在远端,则可以简化配线。如果这个电路使用时没有缓冲,那么不断变化的共模电压导致在所测得的电阻中产生 3.5kΩ满标度误差。
图 3 显示了怎样将功率非常低、带宽非常小的运算放大器连接到 LTC2484。就电源电流为1.5µA 的放大器而言,LT1494 有非常出色的 DC 性能规格,最大失调电压为 150µV,开环增益为 100,000,但是其 2kHz 带宽使该器件不适合驱动常规增量累加 ADC。增加一个 1kΩ、0.1µF 滤波器可提供一个供应 LTC2484 瞬时采样电流的电荷库,从而解决了这个问题,同时 1kΩ电阻器隔离了电容性负载和 LT1494。不要尝试用普通的增量累加 ADC 这么做,因为在图 3 所示电路中,性能规格与 LTC2484 系列类似的 ADC 之采样电流会产生 1.4mV 偏移和 0.69mV 满标度误差。LTC2484 均衡的输入电流允许通过在 IN– 端放置一个相同的滤波器,轻松消除这些误差。

图 3:接地的、有缓冲的传感器
图 4:LTC2484 演示电路板
图 5:LTC2484 演示软件屏幕截图,偏移为微伏级,噪声为 600nVRMS