时间:2021-06-21 17:47
人气:
作者:admin
本文档介绍了 PIC 微控制器中的 MLX90614 红外温度计 SMBus 通信。本文档还介绍了红外测温仪的应用,以及典型电路示例和所用开发工具的汇编程序和 C 示例。
范围
本应用笔记介绍了如何使用 MLX90614 红外测温仪实现 SMBus 通信。代码适用于 Microchip 的 PIC18。示例是 MLX90614 的 RAM 读取。使用SMBus通信的软件实现,因此可以将源代码迁移到其他系列的8位PIC MCU,只需稍作改动。使用的开发工具有免费使用的 MPLAB IDE 和 MPSAM(Microchip Assembler)和 Microchip 官网提供的 MCC18(MPLAB C18 Compiler)评估版。
应用

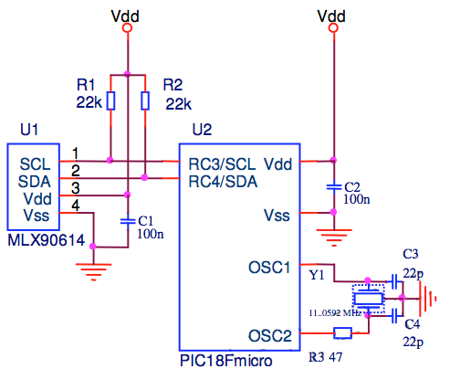
典型电路
解释
MLX90614 与 MCU 的连接非常简单。使用了 PIC18 的两个通用引脚 RC3 和 RC4。两个上拉电阻 R1 和 R2 分别连接到 Vdd 和 SCL 和 SDA 线。C1 是本地电源旁路去耦电容。MLX90614 需要它来绕过片上数字电路开关噪声。
C2 对微控制器具有相同的功能。众所周知的值 100 nF(SMD 陶瓷类型)通常足以满足这些组件的需求。请注意,电源通常需要更多电容器(例如稳压器输入和输出上的 100 µF),原理图中未显示。
组件 R1、C3、C4 和 Y1 用于 MCU 振荡器。也可以使用片上 RC 振荡器。例如,PIC18F4320 内部 RC 振荡器设置为 8 MHz 可以毫无问题地使用。SMBus 是同步通信,因此对时序并不重要。有关详细信息,请参阅 MLX90614 数据表、AppNote、“SMBus 与 MLX90614 通信”和 SMBus 标准。MLX90614 有 5V 和 3V 版本。PIC18LF4320 可用于 3V 版本 (MLX90614Bxx) 以及 PIC18F4320 和 PIC18LF4320 – 5V 版本 (MLX90614Axx)。
编辑:hfy