时间:2020-09-23 15:30
人气:
作者:admin
本文通过三导联采集人体的心电信号,依次通过前置放大、高通滤波、50HZ陷波、主放大和低通滤波电路,得到可以在示波器上较清楚显示的心电图。其中,第一级前置放大是CMRR很大的差动放大器,此处采用仪用放大器AD620,放大倍数固定为10的电路;第二级是二阶有源高通滤波器电路,所设计的截止频率为0.05Hz;第三级是50hz陷波电路,能有效去除50HZ工频干拢;第四级是主放大,放大倍数为100倍,采用TL084;第五级为低通滤波器电路,所设计的截止频率为100Hz。该电路具有高输入阻抗、高共模抑制比、低噪声、低温漂和高信噪比等特点,很好地满足心电采集设备的要求,电路简单可靠,可行性强。
1 引言
心血管疾病是人类死亡的主要疾病之一,许多患者心脏病发作后由于未能及时发现和抢救极易发生死亡。然而由于心律失常的出现常常是偶发的,使用通常的心电图机等短程分析方法不易发现,现在较为有效的方法就是采用记录2小时以至更长时间的心电图并加以分析以期捕捉到心律失常波形。
心电放大电路设计应满足以下基本要求:⑴在测量过程中不允许影响正常的生理过程;⑵测得的生理信号不得失真;⑶最大可能地将信号与各种干扰分离;⑷一旦有电击事故等危险情况发生必须对病人提供有效地保护。其中,⑴、⑵、⑷直接与前置放大器设计的优劣有关,⑶主要靠后级的滤波电路实现,但是仍依赖前置级的成功设计。
本文研究设计了一种低功耗、结构简单、性价比高的心电放大器,在此基础上可研制出便携式动态心电记录仪。该仪器的最大优点是电路简单、实用、低功耗且成本低廉,对各中小型医院的危重病人的抢救和家庭监护有较好的实用价值。本文设计的心电放大器包括前置放大电路、高通滤波电路、陷波电路、低通放大电路和主放大输出电路五个部分。
2 心电信号的产生及特征
心脏是人体中血液循环的动力源泉,依靠心脏的有节律性的搏动,使得血液不断在体内循环,以维持正常的生命活动。

图2.1 正常心电图的波形图
心脏在搏动之前,心肌首先发生兴奋,在兴奋过程中产生微弱的电流,该电流经人体组织向各部分传导,由于身体各部分的组织不同;各部分与心脏间的距离不同,因此在人体体表各部位,表现出不同的电位变化,这些电位变化可通过导线送至记录装置即心电图机记录下来,形成动态曲线,这就是所谓心电图(electrocardiogram,ECG),也称为体表心电图。正常的人体心电图可以反映心脏激动电位的变化,是由一系列重复出现的下列各波、段和间期组成。
2.1 心电信号的特点
(1)微弱性:从人体体表拾取的心电信号很微弱,一般只有0.05mV~5mV。
(2)不稳定性:人体电信号处于动态变化之中。由于人体是一个与外界有密切关系的开放系统,加之内部存在着器官间的相互影响,所以,无论来自外部或者内部的刺激,都会使人体因适应这种变化,而从一种状态变化到另一种状态,从而使人体信号发生相应的变化。因此,在对心电信号进行测量、分析和处理时,应该注意到它是随时间变化的信号,应按其频谱特性,选择适当的放大系数和显示记录装置。
(3)低频特性:人体心电信号的频谱范围主要集中在0.05~100Hz,分布的带宽范围有限,其频率是比较低的。
(4)随机性:人体心电信号是反映人体机能的信号,它是整个人体系统信息的一部分。由于人体的不均匀性以及可接收多通道输入,信息易随外界干扰而变化,从而使心电信号表现出随机性。
2.2 心电信号的常见噪声
心电信号具有微弱、低频、和高阻抗等特性,极其容易受到干扰,所以分析干扰的来源,以便采取相应的滤除措施,是数据采集重点考虑的一个问题。常见干扰有如下几种:
(1)工频干扰。由于供电网络无所不在,因此50Hz的工频干扰是最普遍的,也是心电信号的主要干扰来源。它主要通过人体和测量系统的输入导线的电容性耦合,以位移电流的形式引入,其强度足以淹没有用的心电信号。
(2)呼吸引起的基线漂移和ECG(心电信号)幅度改变。呼吸引起的基线漂移可以看成是一个以呼吸的频率加入ECG信号的窦性成分(正弦曲线)。这个正弦成分的幅度和频率是变化的。呼吸所引起的ECG信号的幅值的变化可以达到15%。基线漂移的频率约是从0.1Hz一0.3Hz。
(3)高频电磁场干扰。随着无线电技术的发展,各种频段的无线电广播、电视发射台、通讯设备、雷达等的工作使空中的电磁波大量增加。这些高频电磁干扰也可通过测量系统与人体连接的导线引入,可能引起测量结果的不稳定,严重时会使测量系统不能工作。
(4)电极极化干扰。心电的获取是通过在人体体表放置电极来进行的。与电极接触的是电解质溶液(导电膏、汗液或组织液等),从而会构成一个金属—电解质溶液界面,因电化学的作用,在二者之间会产生一定的电位差,称之为极化电压。极化电压的幅度一般较高,在几毫伏到几百毫伏之间。当两电极状态不能保持对称时,极化电压就会产生干扰,特别是在电极与皮肤接触不良以致脱落的情况下更为严重。
(5)肌电干扰。兴奋和收缩是肌肉的最基本功能,在神经系统的控制下,肌肉机械性活动并伴随有生物电活动。这些生物电活动产生的电位差随时间变化的曲线即为肌电图。肌电通常是一种快速的电变化,其频率范围为20—5000Hz。
(6)测量设备本身的干扰。信号处理所采用的电子设备本身也会产生仪器噪声。这类干扰一般具有较高的频率特性,容易通过低通滤波加以滤除。
3 心电信号采集电路设计要求
设计一个用于心电监护仪的心电放大器,心电信号的幅度范围为0.01 mV~5mV,放大器的供电电压为±5V,要求放大器与后续计算机系统中的A/D转换器相连接,A/D转换器的输入电压范围为0~5V。
主要技术指标:
(1)输入阻抗:≥5MΩ
(2)输入偏置电流:<2nA
(3)等效输入噪声:<30uVpp
(4)共模抑制比:50Hz正弦信号的共模抑制比≥90dB
(5)耐极化电压:±300mV
(6)漏电流:<30uA
(7)频带:0.05~100Hz
具体要求:
(1)设计放大器电路;
(2)计算电路中个元器件的参数值;
(3)具体选择电路中所用元器件的型号,并对选择的关键元器件说明其选择理由。
4 心电信号采集电路设计
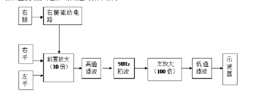
4.1系统框图的设计
本电路设计主要由五部分组成:前置放大电路,高通滤波电路、50Hz陷波电路、低通滤波电路和主放大输出电路。系统框图如下图所示:

图4.1 心电放大器系统框图
从心电电极得到的心电信号先要经过前置放大电路,被处理后的信号具有低噪声、低漂移、低共模抑制比等性能。这时候的心电信号主要受到工频、肌电等信号的干扰,可通过相关的信号调整电路对其进行处理。现分别对各单元电路设计如下:
4.2 前置放大电路
前置放大器是硬件电路的关键所在,设计的好坏直接影响信号的质量,从而影响到仪器的特性。除了要求精度高稳定之外,根据心电信号的特点,前置级应该满足下述要求:
(1)高输入阻抗。被提取的心电信号是不稳定的高内阻的微弱信号,为了减少信号源内阻的影响,必须提高放大器输入阻抗。一般情况下,信号源的内阻为100kΩ,则放大器的输入阻抗应大于1MΩ。
(2)高共模抑制比(CMRR)。人体所携带的工频干扰以及所测量的信号以外的生理信号的干扰,一般为共模干扰,前置级须采用CMRR高的差动放大形式,以减少共模干扰的传递。
(3)低噪声、低漂移。主要作用是对源信号的影响小,拾取信号的能力强,能够防止输出饱和、使输出稳定。
(4)高增益:心电信号的幅度范围为0.5~5mV,频响:0.05~100Hz,属于微弱信号,因而需要的放大器增益较高。
本次实验设计的前置放大电路如下图所示

图4.2 前置放大电路图
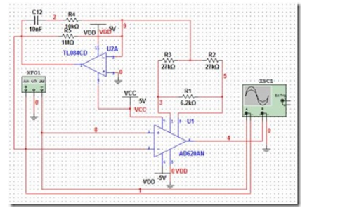
根据系统设计要求采用高精度仪用放大器AD620,。AD620是一种只用一个外部电阻就能设置放大倍数为1—1000的低功耗、高精度仪表放大器。尽管AD620由传统的三运放放大器发展规律而成,但一些主要性能却优于三运放构成的仪表放大器设计,电源范围宽(±2.3V--±18V),设计体积小,功耗非常低(最大供电电流仅为1.3mA)因而使用于低电压、低功耗的应用场合。

图4.3 AD620芯片引脚图
所以设计出的前置级放大倍数为:

人体接地是造成触电事故的一个重要原因,因此取消人体接地是最根安全用电措施。人体接地本来就是在没有高质量的放大器情况下采取少共模信号的应急措施。测量心电图时,如果病人右脚不接地,由于杂散分布电容的影响,病人身上将会产生很高的共模电压。因此,最理想的方法是设计出一种既能减少共模干扰又能取消人体接地的电路。右腿驱动的工作原理是将由人体体表获得的共模电压通过负反馈放大的方式输回人体,从而达到抵消共模干扰的作用,从根本上抑制共模电压。
右腿驱动电路

图4.4 加右腿驱动的前置放大电路图
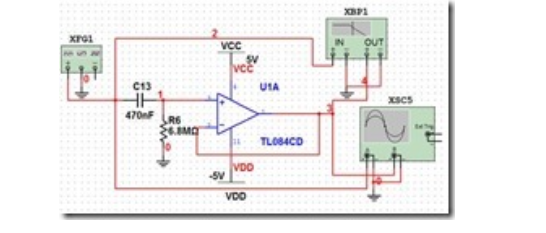
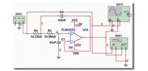
4.3 高通滤波电路
由于心电信号微弱,需要多级放大,而多级直接耦合的直流放大器虽能满足要求,但多级直接耦合的直流放大器容易引起基线飘移。此外,由于极化电压存在的缘故,动态心电图机的直流放大器更不能采用多级直接耦合。本装置中,在两级放大器之间采用RC耦合电路,即时间常数电路,在隔离直流信号的同时达到高通滤波的效果。我们取时间常数约为3.2s,这样可确定电阻、电容值,在两级之间组成高通滤波器。可得转折频率为:

本设计采用的高通滤波电路为二阶压控电源型高通滤波器拓扑结构,其电路图如下图所示:

图4.5 高通滤波器电路图
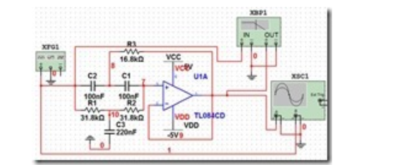
4.4 50Hz陷波电路
心电信号由于频率低、信号小、因此50Hz的工频干扰特别严重。工频干扰信号通过周围仪器设备以及人体内的分布电容混淆在心电信号之中,影响测量效果。为了去除人体或者测量系统中的工频50Hz干扰,需要用带阻滤波器(即陷波器)予以抑制。
由前面前置放大器的设计可知,本系统通过右腿电路和放大器AD620自身的特性,实现了对心电信号中的共模干扰较好抑制,但还是有部分50Hz工频干扰顺利通过了前置放大器,仍保留在了心电信号中。由于50Hz工频干扰是心电信号中的主要干扰,并且它的频率正好处在0.05~100Hz的频带范围之内,再加上其它的不稳定因素,剩余的工频干扰信号还比较强,因此,必须设计相应的电路将它们滤除。所以,为了将心电信号频带范围之内的50Hz工频干扰信号滤除,同时保证其它信号毫无衰减地通过,在本系统中必须设计一个陷波器(即带阻滤波器),它负责完成抑制50Hz工频干扰信号,而让其他频率通过。经过研究比较,采用的是二阶压控电压源带阻滤波器(巴特沃斯响应),其具体电路如下所示:

图4.6 50Hz陷波电路图
4.5 主放大电路
由于心电信号的幅度很小,一般只有1mv左右,而系统进行模数转换的芯片的电压输入范围是0~5V,因此,仅仅靠前置放大电路所实现的10倍放大还远远不够,还需要增加一级主放大电路来提高整个心电放大电路的增益。由于前置放大器已经完成对心电信号的10倍放大,公式为:
因此,该电路还需要一个100放大的主放大电路,最终实现心电信号的1000倍放大,将1mv信号放大成1V的转换要求。所设计的主放大电路如下图所示:

图4.7 主放大电路图
4.6 低通滤波电路
由于电磁干扰越来越严重,所以心电信号在采集过程中不仅有50Hz的工频干扰和低频、直流分量的干扰,还有高于100Hz高频谐波的严重干扰,有必要进行低通滤波电路的设计。本设计采用的低通滤波电路为二阶压控电源型低通滤波器拓扑结构,其电路图如下图所示:

图4.8 低通滤波器电路图
根据传递函数得该电路的截止频率与品质因数表达式分别为:

5 Multisim电路仿真结果
5.1 前置放大电路仿真
输入:幅值为2mv,频率为80Hz的正弦波

图5.1 前置电路仿真输入输出结果图
从图中我们可以看出放大倍数约为10倍,仿真结果与理论计算差不多。
5.2 高通滤波电路仿真
输入:幅值为20mv,频率为80Hz的正弦波
转折频率大概0.05Hz

图5.2a高通滤波电路仿真波特图

图5.2b高通滤波电路仿真输入输出图
从仿真结果可以看到高通滤波器对80Hz的正弦波无减少
5.3 50Hz陷波电路仿真
输入:幅值为10mv,频率为50Hz的正弦波,波特图如下图所示:
能有效减少50Hz工频干扰

图5.3a 50Hz陷波电路仿真波特图
输入信号幅值

图5.3b 50Hz陷波电路仿真输入输出图
从仿真结果可以看出对50Hz的正弦波信号有较好的抑制作用,符合设计要求。
5.4 主放大输出电路仿真
输入:幅值为10mv,频率为50Hz的正弦波,输出波形如下图所示:

图5.4 主放大电路仿真输入输出图
从仿真结果可以知道大概放大了100倍,与理论设计相符合。
5.5 低通滤波电路仿真
转折频率大概在100Hz

图5.5低通滤波电路仿真
5.6 总体电路仿真
输入80Hz,2mV的正弦波信号,输出波形和波特图如下图所示:

图5.6a 总体电路波特图
最初输出信号的幅值
最终输出信号的幅值

图5.6b 总电路仿真输入输出图
从总电路仿真可以看出输入2mv,输出2V.,放大了1000倍左右,符合设计要求。
6 硬件电路的调试和测量
6.1电路焊接
当电路设计好后,准备进行电路的焊接。
(1)准备器件:准备好焊接时所需要的器材,理好要焊接的器件,分类放好;
(2)在用烙铁前检查烙铁是否接地良好,把烙铁头用海绵洗干净镀上锡。焊接时温度不要过高,时间不要过久。注意焊点的透渗性,点与点的间距,松香与焊锡膏的配合。
(3)焊接前先对电路进行初步布局,做到心中有数,临时布线会出现很多意想不到的问题。
(4)开始焊接主器件,并且边焊接边测试各个电源与地是否存在短路现象,焊接好一部分(功能模块)后立即进行测试,待正常后再焊接下一部分,直到所有的器件都焊接完毕;
(5)焊好后必须检查所焊件是否有虚焊,没焊,错焊,短路现象。
6.2 电路调试
(1)目测检查
检查各个元器件是否焊接正确(方向、极性,阻值)。检查每个焊点是否焊好,应无漏焊、虚焊、焊点均匀、光洁、焊锡适量、是否有短路
(2)电路板检查检查(用万用表检查)
对照电路原理图,不插芯片,只是对电阻、电容进行检测,检查、测量各个元器件管脚之间的连接是否正确。(每个芯片,每次上电之前都要进行如下检查):检查正电源与负电源之间是否短路;检查正电源与地之间是否短路;检查负电源与地之间是否短路;检查运放输出与正电源、负电源、地之间是否短路。
检查无误后,在检查各部分联接正确无误的情况下,插上芯片通电检查,打开电源开关,进行测试。
(3).这是才是真正调试的开始,调试过程中,会出现很多问题,比如没有信号输出、信号失真等。在实验过程中调试电路的第一件事情就是测试电源,这直接关系到芯片的安全和能否正常使用,待电源正常后再进行下一步测试;电路要一级一级地进行测量,上级接通之后再看下一级。
图6.1 焊接中的电路图
连接好的硬件示意图如下:
图6.2 焊接好的电路图
6.3 电路各个模块的调试
焊好电路后,要进行电路板的调试。首先要对电路的各个模块进行调试,将函数信号发生器产生的信号送入各个模块的输入端,通过检测输出波形,调节滑动变阻器对各个模块的性能进行检测和调试。
(1)AD620模块
当输入1mV,20Hz正弦波信号时,通过示波器可测试出信号经AD620模块后的输出电压大致为9.7mV,可计算出该模块的放大倍数为9.7,比较接近理论值10倍。
(2)高通滤波模块
将AD620模块输出的信号接入高通滤波模块,用示波器测试其输出电压大致为9.7mV,高通滤波器对效果不错。
(3)陷波器模块
在单模块在测试过程中,首先陷波器输入端输入1V,50Hz的正弦波信号,用示波器测试其输出电压大致为36mV, 陷波器效果好。
(4)主放大器模块
主放大器输入端输入10mV,20Hz的正弦波信号,用示波器测试其输出电压大致为960mV,可计算出该模块的放大倍数比较接近理论值100。
(5)低通滤波模块
将主放大输出的信号接入低通滤波模块,用示波器测试其输出电压大致为1V,低通滤波器效果不错。
将调试好的各模块连接起来,输入2mV,20Hz的正弦波信号,检测到的信号波形如下图所示:
图6.3 得到的总体电路的信号波形
6.4 频带的测试
放大器的频带可分别由设计系统中的低通及高通滤波器来确定。用函数信号发生器产生2mV的信号,通过改变输入频率来测得频带范围大概为0.05Hz~100Hz,其中50Hz陷波处,信号幅值为160mV,测量结果如下图所示:

从上图可看出,除去采集过程中由于示波器或其他原器件带来的误差外,该心电采集放大电路的通频带大致符合设计要求,即通频带为:0.05Hz~100Hz。并且还可看出在50Hz附近有明显的衰减。
7 实验结果及分析
7.1 心电测量结果
将两输入端和地线分别通过心电电极和左手、右手还有右腿相连,通过示波器来观察采集到的心电信号如下:

7.2 心电信号结果分析
(1)高输入阻抗
测试方法:将输出信号接地,电路上电后测量两输入信号之间的阻抗。
测试结果:测得地输入阻抗大约为9.06M,指标要求中,前级放大电路的输入阻抗要大于5MΩ,满足实验要求。
(2)共模抑制比
共模抑制比(CMRR)是差动放大电路的主要技术指标。为抑制信号中所携带的共模干扰,生物电放大器的共模抑制比一般要达到60dB到80dB,本设计要求为100dB。由于心电信号大多几种在0-45Hz之间,因为选取其中的一个频率17Hz来对其共模抑制比进行测量。
测试方法:信号输入的两个信号中,一个信号接地,另一个信号接入一个较小的信号(若信号过大,能有可能因为放大以及电源的原因,造成信号失真),测量信号的输出,并计算出差模增益;信号输入的两个信号同时接输入信号(由于信号会被抑制,因此此时应选择较大的输入信号,我选择的为12V),测量信号的输出,并计算出共模增益。共模抑制比(CMRR)定义为放大器的开环差动增益与共模增益之比。
测试结果:

经检验,实验所测得的共模抑制比为94dB,满足设计要求。
(3)放大倍数
测试方法:测试不同频率时信号的差模输出,输出信号比上输入信号,得其放大倍数。
测试结果:由前面计算可知,该心电放大器放大倍数理论上为1020倍,当输入2mV,20Hz正弦信号经放大后在示波器上显示如下图:

图7.3 输入与输出信号对比图
实际侧得的放大倍数为A=1.82/0.02=910倍。
4)偏置电流
要求所采用的偏置电流:<2nA。TL084CD的偏置电流为30pA,满足偏置电流小于2nA的要求。
5)输入噪声
测试方法:将两输入端短接,然后接地,测量输出端的峰-峰值,所得的信号就是噪声。再根据系统设计电路的放大倍数,即可求得该电路的输入噪声。
通过测量可得,输入短接后,输出信号的峰-峰值为200mV,电路放大倍数为1000倍,因此该输入噪声为0.2uV,满足噪声小于30uVpp的要求。
6)频率响应测试方法:测电路的不同频率时的输出信号,输入信号幅值为2mV,测试不同频率下的幅值大小。如下表所示:测试结果:

由上表数据可以看出滤波器的通频带宽大概为:0.05Hz—100Hz。与理论值差不多。
8 总结与体会
通过这次焊接心电放大器的实验,我学会了关于电路的很多知识,很多东西不只是看就能得来的,必须要亲自动手焊接。而且在实验尤其是调试电路的过程中遇到很多问题,需要耐心和细致的检测,一步一步的调试,在每次开始测量之前,都需要测量电源和地之间、电源与电源之间是否短路之后再插芯片……实验中会出现很多的问题,这就需要扎实的焊接的基本功和丰富的经验,这都是我以后需要加强的地方。该心电放大器基本实现了技术指标。
通过实际设计心电放大电路,不断地查阅文献和书籍,不仅巩固了基础知识,还从中学到了很多东西,注意到了许多以前没有注意到的问题。对有源滤波器、陷波器等基本的常见的电路的设计有了更深入的理解。同时,经过这次心电信号采集电路的设计,使得我们对心电信号有了一定程度的了解,并掌握了生物电信号采集电路设计的基本原理,对噪声和干扰也有了新的认识。当然最重要的还是学会了对电路参数的测量方法,这在以后的实际电路设计中,都是非常有用的。附录(心电放大器全图)
