时间:2020-09-25 09:10
人气:
作者:admin
许多行业的技术人员和工程师在工作中常常需要对两个或多个信号进行浮动测量,即测量各点之间没有参考地电位的多端信号,这种测量通常也称为差分测量,被测量信号也称为差分信号。
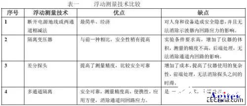
为达到差分测量的目的,现有技术有隔离变压器、差分探头和隔离通道等。这几种技术的优缺点比较可见表一。

从上表看,传统方法一般采用使接地系统无效的技术;后端隔离方法,一般采用隔离变压器的技术,人为地将信号公共线与地电位断开;但这种技术会有一定的危险,因为它不仅升高了示波器上存在的电压,增加了操作人员被电击的可能性,而且还累积了示波器电源变压器绝缘体上的应力,虽不会立即引发故障,但可能在将来引发电击或火灾等危险。(见图1)

图1采用断开地线的方法进行浮动测量对人和设备很危险
差分或隔离探头提供了一种安全可靠的使接地示波器可以进行浮动测量的方式。两种探头的接触体都不需要接地,并且探头系统作为一个整体与示波器的机壳接地端隔离。但是,它们对测量设备的成本和复杂性提出了新的要求;可能需要独立的电源,并且其增益和偏差特征必须作为因数计入每次测量;配有差分探头的示波器侧重于性能和安全(带宽、隔离),牺牲了外形构造的优势,如可移动性和成本。
近五年来,针对后端隔离变压器和前端差分探头技术的缺陷,一种新的浮动测量技术即中端多通道隔离技术应运而生,使安全、经济、方便地进行浮动测量成为可能。
2、多通道隔离示波器的工作原理
多通道隔离示波器是一种具有2个或4个隔离通道的可现场使用的实验室示波器。它的四个隔离通道输入体系结构给“正”输入和负基准导线提供了真实且完整的通道间的安全电气隔离。
这种多通道隔离技术不同于传统的隔离技术,而是在测量系统的的中端,即示波器内部的电路结构发生了改变。(见图2)

图2传统示波器与多通道隔离示波器的原理比较
多通道隔离示波器本质是一高集成多功能的实验室数字存储示波器,基本结构与传统示波器一致,但在隔离上从仪器本身隔离出发,主要反映在两个方面:(1)通道间采用了完全电气隔离技术,(2)输入端地线与市网地线高阻抗隔离,同时在传统示波器多功能的基础上又增加了电池供电和功率分析等功能,并将与外部联接的接口RS232,打印机并口和CF卡驱动器等集于一身。
3、多通道隔离示波器的应用
多通道隔离技术发展已基本成熟,泰克公司的TPS2000系列示波器为最具有代表性;其特有的多通道隔离的技术,自推出后得到了广大科研人员和工程技术人员的关注,短短时间内就在医疗设备维修、工业电源设计、电机功率分析等需要浮动测量的领域应用开来。
3、1在医疗设备维修中的应用
医疗设备与人性命休戚相关,在现代治疗中,其作用越来越重要,越来越先进,体积也越来越大,费用也越来越高,如何及时、安全、可靠地维修设备,成为各大医疗机构需要解决的一个重要问题。TPS2000系列示波器小巧便携,可用电池供电,大大提高了设备维修的速度。又因医疗设备大部分直接作用于人体,要求绝对安全接地,以防触电;医疗设备又多是大型电子设备,对维修用的电子仪器的抗干扰性提出了要求,TPS2000通道间是隔离的,在医疗设备的维修中的优越性就非常明显。
3、2在工业开关电源设计中的应用
在现在能源越来越紧张的情况下,如何减少能耗,提高产品的竞争力,已成为工业电源设计时考虑的重中之重,所以设计时随时检测功率及功率相关的参数,就突显重要了。TPS2000具有相应的功率分析套件,此套件包括高压探头,电流探头,功率分析模块和功率分析软件,可进行开关损耗(包括开通,截止和传导损耗)的分析,谐波失真测量达到50次,dv/dt和di/dt游标的,可大大缩短设计周期。
图3用TPS2000进行谐波分析
而且还可以进行功率波形分析,包括:–相位分析,有功功率,无功功率,功率因数,波峰因数,相位关系等
图4用TPS2000进行功率分析
3、在野外测量中的应用
此外,多通道隔离示波器在野外测量中的使用比较广泛。一些工程师常需要去野外测量一些信号,而野外电源不方便,或者根本没有,测量条件较差,该系列示波器提供了长达八小时的电池供电解决方案及背光功能,解决了工程师测量中的问题;同样对卫星发射设备维护维修中的测量也大大提高了工作效率。
可见,多通道隔离示波器以其优越的性能为工程师和广大科研工作者提供了快速、准确、经济的多通道浮动测量解决方案,并把人身和设备安全放在首位。在将来多通道隔离示波器的应用会越来越多,以满足技术人员更复杂的测量。
责任编辑:gt
下一篇:使用六位半万用表测量有哪些技巧