时间:2020-09-02 09:46
人气:
作者:admin
大多数用来测量无功元件的简单电路所能覆盖的元件值范围都很有限。本文介绍的电路虽然只是由一些便宜的元器件组成,但它能测量的电容值和电感值可跨越七个数量级。无论是容量范围约为1pF~10μF的电容器,还是电感值范围约为200nH~4H的电感器,均可以利用该电路测出其元件值。
但是,要想覆盖这么大的值域,会稍微有点麻烦,因为要确定被测器件的值,您需要先调节可变电阻器,然后再查看校正曲线上对应的电容值或电感值,而不是直接读数。
关于该电路的运行,首先请看图1中所示的基本原理图。在图1a中,方波电压源驱动被测电容器的底部端子。顶部端子电压为一系列在+5V电源轨上下呈指数衰减的正向和负向脉冲。衰减时间常数自然为R和CTEST的乘积。同样地,在图1b中,方波电压源馈入被测电感器,从而在+5V电源轨上下引起类似的瞬变,此时衰减时间常数则等于LTEST/R。在电压呈指数衰减的过程中,被占用方波的两个半周各自的比例由时间常数和振荡周期之间的关系决定。

图1:利用变频方波测量电容器和电感器的基本原理图。
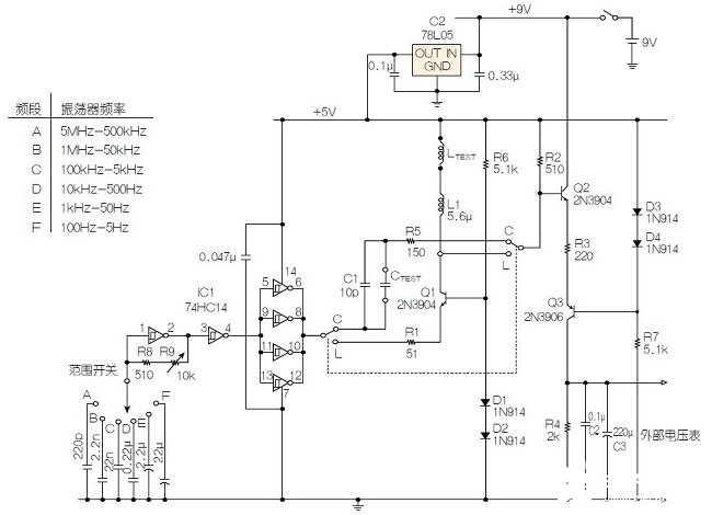
下面请看图2所示的完整原理图。IC1布置成一个简易的施密特触发器阻容振荡器和输出缓冲器,在这段电路中会产生方波。其频率由可变电阻器R9设定,频率范围跨越六个十进位电容器的A段到F段。R9应具备线性电阻分布特性,使振荡器周期随顺时针轴旋转而增加。

图2:电容/电感表完整原理图。
通过一只双刀双掷开关,可以在电容器和电感器测量模式之间进行选择。依据图1所示的基本原理图,直接由IC1输出的电压或由Q1产生的电流分别馈入被测电容器或电感器。电阻值为510Ω的电阻器R2作为图1中电感测量模式下的衰减电阻R,而串联的R5和R2则形成电容测量模式下的衰减电阻(R5的作用是将Q2基极的电压偏移维持在足够低的水平,以避免出现饱和。偏压电阻器R7以及二极管D3和D4将Q3基极维持在+5V电源轨以下约2VBE的水平。在这个偏压点下,Q2、R3及Q3形成一个整流跨导块,跨导块带有少量无功电流,而该电流仅能灵敏地感应到来自被测元件且在+5V电源轨上方的正向瞬变。来自Q3的集电极电流脉冲在通过R4时变弱,而由此产生的电压经C2和C3平衡之后再通过外部电压表测量。
在方波周期中的某一特定时段内呈指数衰减的瞬变将产生相应的输出直流电压,但是占空比与输出电压之间的非线性关系并不重要。由于Q2和Q3分别处于高速共集电极和共基极组态,该电路的响应速度很快,并且占空比测量基本上与频率无关。
转到下一页
利用R9对振荡周期进行调整之后,输出电压可停留在某个固定的参考电平(例如1.00V),从而使呈指数衰减的时间常数与振荡周期之间形成固定的关联。
由于衰减时间常数随着被测元件的无功值呈线性变化,所测电容值或电感值将与振荡周期呈线性关系,并且因此与R9轴角呈线性关系。通过在R9上应用合适的刻度标记并参照几个已知的电容值和电感值对电路进行校准,便可绘制出校准图表,以便用来确定任何元件值。图3显示了R9的刻度标记图,该图包含在可下载的示例校准包内(见文章末尾)。
图3:R9刻度标记示例图。
振荡器范围开关将覆盖六个十进制,但最小周期会受IC1传输延迟限制。因此,它能够从低到高覆盖A段至F段的六个数量级的电容值或电感值。将被测元件部署到电路中,找到范围开关的设置以及输出1.00V电压时的可变电阻器,最后在每个频段对应的图表中查看所测得的值即可。A段的最低可测量值约为10pF或2μH,F段的最高可测量值约为10μF或4H。
若想要对1pF和200nH左右的低元件值进行测量,可以采用另一种方法。小偏置元件C1和L1总是在电容或电感测量模式下形成最小的时间常数,因而当在这些小偏置元件上加入被测器件后,通过对比外部电压计上电压读数的变化,便可针对极低元件值绘制出另一张校准图表。
测量上述最低元件值范围的方法是:首先,通过使电容器测试夹开路或使电感器测试夹短路而将被测元件排除在电路外;然后,将振荡器的频率设定在A段,并通过R9对振荡周期进行调整,直到仅靠偏置元件便使电路达到1V的目标电压值;最后,将被测元件连接到电路中,并观察电压计读数的变化。通过查看校准图表上的偏置电压,即可确定小元件值。
责任编辑: