时间:2020-09-16 11:54
人气:
作者:admin
1、概述:
近几年来,非接触红外人体测温仪在技术上得到迅速发展,性能不断完善,功能不断增强,品种不断增多,适用范围也不断扩大。比起接触式测温方法,红外测温有着响应时间快、非接触、使用安全及使用寿命长等优点。
用于测试人体温度的红外测温仪称为人体红外测温仪。但是必须澄清一点,不存在专门的医用或者工业用的红外测温仪之分,因为红外测温仪的制造原理都是一致的。只存在高精度,高距离系数比,高性能的红外测温仪和低精度,低距离系数比和低性能的红外测温仪之分。只要将红外测温仪的发射率设置在0.95(人的皮肤发射率一般都是这个值,就算有差异,影响也只在0.3度之内),就是符合人体测温的要求。本文讲述基于杭州晶华微SD8000系列芯片的人体红外测温解决方案。
方案特点2、原理说明:
2.1、红外波长介绍
红外温度传感器中的红外光是人眼看不见的一种光,但实际上它是一种与任何其他光一样的客观物质。红外辐射的物理本质是热辐射,物体的温度越高,发射的红外辐射越多,红外辐射的能量也就越强。任何温度高于热力学零度的物体都会有红外线辐射到周围环境。红外测温仪的作用就是收集物体发射的红外线,本身一点也不会发射出任何有害的辐射,所以对人体是完全无害的。有一些人误解为是红外测温仪发射出射线到人体上产生读数,这种观念是错误的。红外线是可见光外的光线,因此被称为红外线,其波长范围大致在0.75~100μm内。见下图:

图1 红外线波长频谱图
2.2、热电堆红外传感器介绍
热电堆红外温度传感器中的热电堆是一种温度测量元件,它一般由两个介面原件组成,分别为Thermopile和Thermistor组成,元件和元件结构示意图见如下:
图2 热电堆元件图

图3 热电堆结构示意图
热电堆红外测温传感器直接感应热辐射,用于测量小的温差或平均温度,配合杭州晶华微自主研发的SD8005B或者SD8000W芯片为非接触温度测量提供完美的解决方案(本文主要以SD8005B讲解为主)。
2.3、控制芯片介绍
SD8005B是高精度24位ADC的SOC产品,外围资源丰富:可选的多种稳压电源输出,灵活设置的PGIA模块,升压模块,RTC, UART、I2C、SPI、TIMER、PWM/PDM、PFD、CAPTURE输出模块,LCD驱动等。功能框图如下:

图4 功能框图
◆ 高精度ADC,ENOB=18.8bits@8sps,差分2通道或单端4通道
◆ 低噪声高输入阻抗前置放大器,1、12.5、50、100、200倍增益可选
◆ 8位RISC超低功耗MCU,在2MHz工作时钟,MCU部分在3V工作电压下电流典型值为 300uA;32kHz时钟待机模式下工作电流1.5uA,休眠模式电流小于1uA
◆ 16k Bytes OTP程序存储器,512Bytes SRAM数据存储器
◆ 低压烧录功能,可以替代外部EEPROM
◆ 集成多种时钟振荡器,灵活多样的时钟选择,选择外部晶振时,支持停振检测功能
◆ ADC输出速率可选择范围:8SPS-2kSPS
◆ 24SEG×4COM液晶驱动电路,超低功耗和大驱动能力设计;内含程控升压模块,可以在低压条件下维持高亮显示,并支持灰度调节
◆ 内有硅温度传感器,可单点校准
◆ 输出1.2V低温漂基准
◆ 输出四种可选择稳压源:2.4V/2.6V/2.9V/3.3V,提供外部传感器激励信号
◆ 灵活的电池检测功能,检测范围2.0V~3.3V
◆ ADC外部基准与内部基准可选,内部集成多种基准选项
◆ RTC模块,可以提供秒信号输出
◆ 丰富的外围资源:UART,I2C,SPI,PWM/PDM,PFD,TIMER,CAPTURE
◆ 掉电检测电路和上电复位电路
◆ 工作电压范围:2.4V~3.6V
◆ 工作温度范围:-40℃~ 85℃
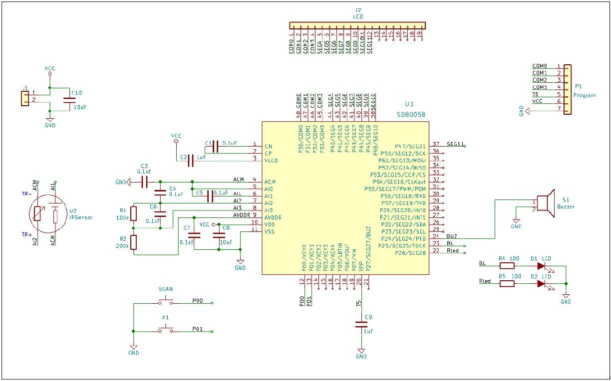
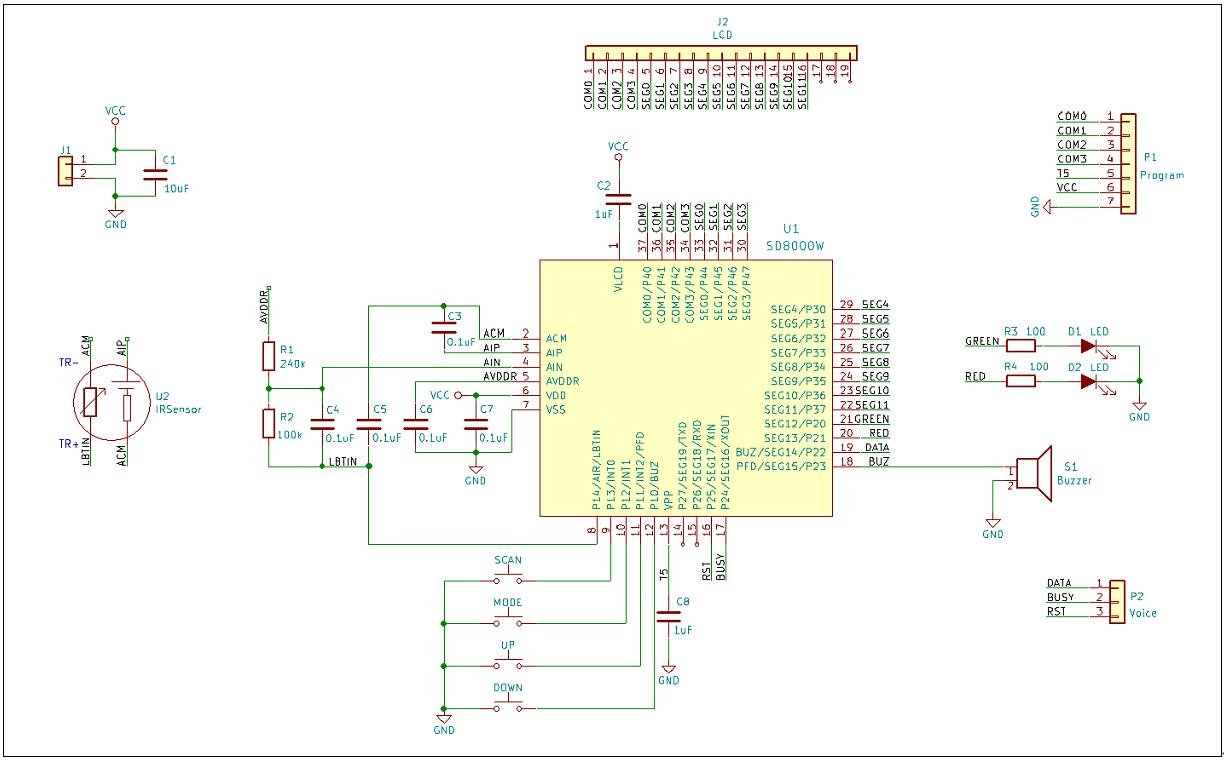
3、硬件设计
整个人体红外测温系统由热电堆红外传感器、控制芯片(SD8005B或SD8000W)、显示、按键、电源、蜂鸣器和指示灯等电路组成。电路简单,外围器件少及整体功耗低等优点。此方案已提供给多个大型厂商大量稳定的出货。电路原理图如下所示:
4、红外测温流程介绍
◆ 热电堆红外传感器接收目标物的红外辐射,产生电压信号(Thermopile两端信号),该电压信号跟目标温度Tobj和环境温度Tamb的关系如下:
V=K(F(Tobj)-F(Tamb))
其中K是校正常数;F为函数,跟传感器有关。
◆ 经SD8005B内置PGIA放大和高精度AD数模转换后测出该电压讯号。
◆ SD8005B对NTC的电阻阻值进行采集(Thermistor两端信号),通过查找温度-电阻表的方法将环境温度Tamb确定。
◆ 通过计算或者查表得到目标物温度Tobj。
◆ 得到目标温度后通过SD8005B驱动LCD显示实际温度,完成红外测温到显示温度的过程。其他设置温度高低阈值及报警等功能可根据需求增加。
应用框图

图5 SD8005B红外测温电路原理图

图6 SD8000W红外测温电路原理图