时间:2020-09-21 09:09
人气:
作者:admin
系统背景:
电源是现代工业的基石,为了设计出效率更高、噪声更小的电源类产品,工程师就需要花更多的时间和精力在电源的完整性上面(PDN);而针对电源完整性来说除了我们经常提到的开关损耗、输入电源质量、输出纹波测试等以外,我们还会涉及到环路响应测试,通过环路响应测试我们可以了解我们的反馈环路的稳定性到底如何,传统方法是利用网络分析仪、或者专有的设备来测试,但是相对来说这种测试成本就非常高了,而我们现在可以利用电源开发工程师现有的泰克设备来进行环路响应测试。
系统说明:
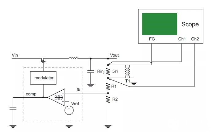
可以使用配有信号源的示波器测量反馈环路电路在其工作条件下的特性。在进行环路响应测量的时候需要利用响应的电路把AFG选件提供的扫频信号加到被测的反馈环路上,我们使用的是第三方(PICOTEST)的信号注入器J2100A (频率范围:1Hz-5MHz)。利用上位机软件控制信号源将扫频信号输入到高阻抗输入端口,并利用示波器测量低阻抗端,随后把这两个测量结果进行比值计算得到最终的测量结果。注入的扫频信号幅度不能太高,以避免反馈环路进入非线性区域。应使用高输入阻抗的探头来完成探测,这样不会影响反馈环路的工作。在测量频率范围方面,通常是从10 Hz 或100 Hz 的低频处开始测量。但一般说来,对测量DC-DC 变换器的环路特征最重要的频率范围主要是在几kHz 到几百kHz 之间,电路输出级LC 滤波器的谐振频率和环路的交叉频率都在这个范围内。如果从这方面看,在低频范围内进行的测量不必非常严格。

测试连接图如上图所示
PICOTESTJ2100A 信号注入器
此处的测量系统是一台内置AFG 函数/任意波形发生器的MDO系列示波器,可以测量在反馈网络(Vin)的顶部和电源直流输出(Vout)上的交流电压电平。上位机还可以计算在扫描频段内每个测试频率点上的增益,dB= 20Log(Vout/Vin)。同时还测量Vin 和Vout 之间的相位差。
当然在这里我们也可以将利用一台单独的信号源和一台独立的示波器来代替,这个因为他们实现的硬件功能是完全相似的,只需要更改一个软件即可。
测试软件界面如下图所示:
MDO系列示波器专用版(自带AFG选件)
示波器+信号源专用(3K示波器或者4K示波器+AFG信号源)
责任编辑:gt