时间:2020-08-22 10:43
人气:
作者:admin
测试介绍
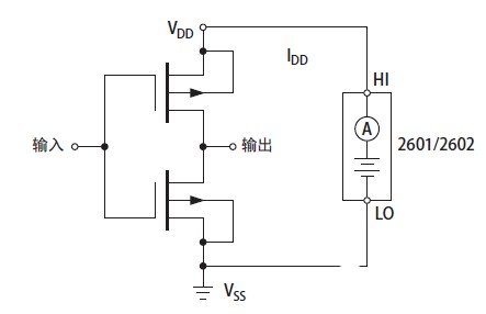
此测试涉及在输入端处于VDD或VSS并且输出端未连接时,测量CMOS IC的VDD电源耗电流。图1是一个CMOS反相器的测试设置框图。在这个例子中,2601/2602用于源电压(VDD)并测量产生的静态电流。

图1. 测量一个CMOS反相器的静态电流
虽然这个例子示出的IC只有一个栅极,但是许多IC具有数以千计的栅极。因而,通常要使用预定的一系列测试向量(即施加至输入端的逻辑1和0的模式)减少静态电流的测量次数,并且必须保证全部栅极都被切换或者所需IC逻辑状态都经过测试。
在整个测试中对IC的VDD引脚施加恒定电压使IC保持在工作状态。一个好的CMOS器件仅在开关时从VDD电源消耗大电流;在静态条件下的耗电流极低。与涉及的缺陷类型有关,一颗有瑕疵IC的IDDQ将会高得多。测量时,将测试向量施加至IC输入端,然后经过规定的建立时间后,测量产生的电流。完成测量后,将测量电流与预设阈值相比较以确定器件通过还是失效。此阈值通常设定为微安或纳安级而且通常由多颗完好IC的IDDQ统计分析确定。随着器件变得越来越复杂,IDDQ测试不能总是用简单阈值测试执行。在某些情况下,必须对被测器件(DUT)进行IDDQ数据统计分析以便可靠地确定通过/失效状态。2600系列源表非常适于这两种测试方案。
测试系统配置
图2是面向CMOS IC,基于2600系列的IDDQ测试系统。

图2. IDDQ测试系统配置
如图2所示,260X的HI和LO端子连至CMOS IC的VDD和VSS端子。在整个测试过程中,260X为IC提供恒定的直流电压。IC的输入端连至“数字测试系统”,这确保切换了全部栅极或实现了要求的逻辑状态。假设此测试系统还控制着机械位置、DUT探测和处置好/坏器件。
对260X的控制可以像标准可编程仪器那样,通过IEEE-488总线(GPIB)或者RS-232发送独立指令实现。260X上的这两种通信接口都是标准的。但是,为实现最大吞吐量,可以将完整的测试脚本下载至仪器的测试脚本处理器,然后执行几乎独立于PC主机(系统控制器)的全部测试。当260X通过GPIB连接至主控制器时,它实际上能通过其RS-232端口控制另一台仪器。因此,在适当情况下,260X能发送ASCII命令字符串至数字控制系统并从数字控制系统接收数据。
为进一步提升速度,外部硬件触发器用于同步IDDQ测量和测试向量的使用。260X配备的14条数字输入/输出线路能用于数字控制(在此例中为通过/失效状态)或用作输入或输出触发线路。
当向量被发送至CMOS IC时,数字测试系统触发260X。当IDDQ值被评估完后,260X返回一个触发信号至数字测试系统,数字测试系统生成另一个测试向量。此过程重复进行直至产生全部测试向量或者IC未能通过测试。测试完成后,260X向其数字I/O(DIO)端口写入预先确定的位模式用于向数字测试系统指示器件的通过/失效状态。
当IDDQ测试的通过/失效状态仅通过源电流与阈值电平的比较来确定时,260X至少有两种方法完成这种测量和检查。如果需要IDDQ的实际值,那么260X能测量电流并将测量值与阈值进行比较。如果电流超出阈值电平,那么测试失败;否则,测试通过。260X能按要求将任意或全部测量值以及通过/失效状态返回至PC主机。如果无需IDDQ的实际值,那么260X能配置为数字比较器以实现更高的测试吞吐量。将260X的电流箝位极限设为阈值。施加测试向量并确定260X的箝位状态。如果耗电流试图超出此极限,那么260X将“进入箝位”并将电流箝在此极限。当发生此情况时,IDDQ测试失败。如果电流未超出此阈值,那么设备将不会进入箝位状态并且测试通过。由于无需用测量确定仪器的箝位状态,所以后面的方法通常比前面的快。如前所述,复杂器件的IDDQ测试不能总用简单阈值测试来实现。在某些情况下,必须对被测器件(DUT)进行IDDQ数据统计分析以便可靠地确定通过/失效状态。在从260X获取全部测试数据后,PC主机就能进行数据分析。但数据传输的过程相当慢,会显著影响测试吞吐量。
如果不需要保存读数,那么数据传输的代价太大了。用于设置测试脚本处理器
的测试脚本语言包括数学库及其它功能,能在仪器中进行大量分析,从而无需传输全部数据。260X的深存储器进一步提供了便利。每条SMU通道的两个非易失缓冲器能保存多达100,000个读数。易失存储器能用于更多数据的存储。
找人家:gt