时间:2020-07-20 15:35
人气:
作者:admin
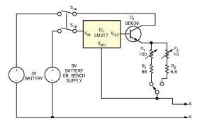
最近在调试一项设计时,发现接地层和电源层之间存在短路故障。手头没有确定此类短路故障位置的毫欧表或者等效的测试仪。于是,便到因特网上去找一种可以简单搭建的毫欧表。在一家制造商的数据表中找到了答案,该数据表概述了基本的低电阻四线测量法。该方法利用一块电压基准 IC 作为一个受控恒流源的输入级。在旧元件桶里找了找,发现一些 LM317 可变电压稳压器。这些 IC 在其VOUT 引脚和 VADJ 引脚之间输出为 1.25V恒定电压,可用来解决恒流问题。另一个要解决的问题是恒流源的输出电压范围。当时正在搭建的电路使用3.3V 电源,所以不得不将电压限制在 3.3V以下。如果输出电阻太高,则一个配置为恒流源的 LM317便可 提供与输入电压相等的输出电压。由于想使用工作台电源或者 9V 电池,所以这种电源电压会烧毁电路板上的所有 3.3V 逻辑电路。按照理想的做法,希望电源电压限制在 1.5V以下。因此,想出了图 1所示的配置。

图1,利用稳压器 IC 和一些电阻器制作自用的毫欧表。
IC1 控制 npn 达林顿晶体管 Q1 的基极。IC 调节所选电阻器两端的电压,以形成恒流源。恒流源可输出10mA 电流或 100 mA 电流,这取决于哪一只发射极电阻接入电路。S1 的作用是延长电池寿命。你只要在测试点 A 和 B 之间跨接一个电阻性负载,再用数字电压表(DVM)测量该电阻两端的电压就可校准电流源。我使用了 5Ω 和 10Ω两只电阻,并将S2调到一位置可输出10mA,将S2调到另一位置, 可输出100 mA。为了测量一个小电阻,你可将测试点 A 和 B连接在该电阻两端。DVM要调到毫伏量程。DVM显示的电压读数与被测电阻成正比。如果你按以上建议校准图1所示电路,则量程为100-mA 时的读数是 10Ω/V,而量程为10-mA 时的读数就是 100Ω/V。
为了寻找印刷电路板短路处,要将上述电路的测试点 A 和 B 跨接在可疑的短路信号两端。将一个 DVM 探头接到测试点 A,并用另一个探头探测电路。如果沿一条印制线检测到的电压恒定不变,说明印制线上没有电流流动,该印制线不是造成短路的根源。要在读数小的印制线上寻找大读数点,再在读数大的印制线上寻找小读数点,从而确定短路位置。
责任编辑:gt