时间:2020-07-11 09:24
人气:
作者:admin
1、STM32F4数字信号控制器简介
系统以意法半导体突出的以基于ARMCortexM4为内核的STM32F407ZET6高性能微控制器为核心,其工作频率为168MHz,集成了单周期DSP指令和单精度浮点数运算单元,内置512MB闪存和192KB的SRAM,具有丰富的片上外设,包括本系统中用到的FSMC(可变静态存储控制器)、SDIO接口、USB接口、以太网接口、I2C接口、UART接口和内部时钟等。较市场上同类微处理器具有功能强,价格低,开发使用方便等优势。
2、数据采集模块设计
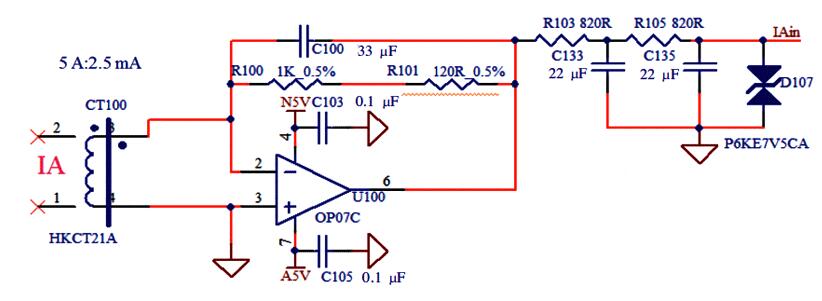
前端采样电路如图2和图3所示,电压电流采样选用高精度电压电流互感器,其体积小、精度高、全封闭、隔离耐压能力强。互感器将电压电流转换为小信号后,经二阶低通滤波送至AD芯片进行转换。AD芯片选用高精度16位AD芯片ADS8568SPMR,基准电压2.5V,8通道同步采样,转换速率满足系统对快速采样转换的需求,且信噪比达到91.5dB。

图2前端采样电路(一)

图3前端采样电路(二)
3、存储设计
系统存储分为以下四部分:
①NANDFLASH选用三星K9F1G08U0D,连接到微控制器FSMC的BANK2,具有128MB大容量存储空间,用于存储图片、系统参数和各种事件,当系统缺失SD卡时也用于电量记录。
②SD卡采用微控制器片上SDIO接口实现,用于存储历史电量记录数据,最大可支持4GB容量。
③U盘存储通过物理层芯片USB3300-EZK与微控制器片上USB外设实现,用于数据的转存及程序、图库、参数的现场升级。
④FRAM铁电存储器FM24C64B,通过I2C总线和微控制器连接,用于存储实时电能数据并为电量记录提供断电记忆功能。
4、显示模块设计
系统采用3.5in16位色TFT液晶屏作为显示输出,其分辨率为320×240,能够清晰地显示数据和曲线。运用RA8875作为显示驱动芯片,提供低成本的8080并列式微控制器接口,内建768kB显示内存,支持2D的BTE引擎可处理大量图形数据的转换与传送,同时内建几何图形加速引擎,可大量节省使用者软件开发的时间,并提升微控制器软件的执行效率。
5、通信模块设计
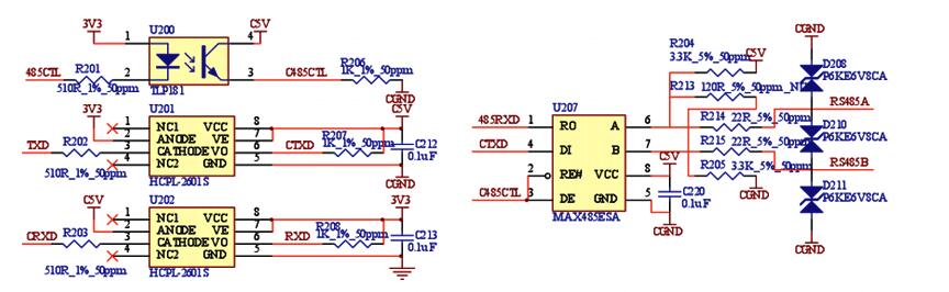
系统采用RS485和以太网两种物理介质组网通信。RS485通信接口采用高速光耦进行隔离,稳定通信波特率最高可达38.4Kbit/s,并通过瞬态抑制二极管对接口做了过电压保护,如图4所示。

图4过电压保护电路
以太网通信接口采用片上以太网外设通过简化介质独立接口(RMII)和外部快速物理层LAN8720A芯片实现,RJ45接口内部集成了1:1电压比的信号变压器,实现信号的隔离保护,提高通信的抗干扰性能,具体实现原理如图5所示。

图5以太网通信接口电路
上一篇:压力表计量检定过程故障的解决办法
下一篇:液体涡轮流量计连接管道的安装要求