时间:2020-05-15 10:24
人气:
作者:admin
1. 概述
NI在2002年发布了具有开创性的六位半FlexDMM PXI-4070。这个产品为工程师提供了传统精密仪器中内在测量挑战的解决方案——改善有限的测量吞吐量和灵活性。FlexDMM通过能够提供与售价数千美元的更高分辨率的数字万用表(DMM)相媲美的测量吞吐量,克服了这些挑战。NI在其发布之后,继续对FlexDMM进行创新,其中包括:
将最高速测量模式下的吞吐量提高了一倍
增加了1.8 MS/s的隔离高电压数字化仪模式
发布了PXI-4070的PCI版本
发布了PXI-4072六位半FlexDMM和LCR仪表
最新的产品是NI PXI-4071七位半FlexDMM。全新的PXI-4071 FlexDMM提供了26比特精度和分辨率,与之前的FlexDMM设备相比,分辨率高出10倍,精度最多可提高60%。PXI-4071还提供了非常宽的测量范围,如表1所示,因此您可以测量从±10 nV直至1000 V的直流电压,±1 pA直至3 A的电流,10 µΩ直至5 GΩ的电阻,还能够进行频率/周期测量以及二极管测量。FlexDMM具有隔离数字化仪模式特性,您能够以高达1.8 MS/s的采样速率,在所有电压和电流模式下,对直流耦合波形进行采集。本文档提供了FlexDMM与传统数字万用表模拟数字转换器(ADC)以及体系结构的详细比较。

表1:FlexDMM输入比较
1 仅适用于PXI-4072
2. 传动数字万用表的限制
传统的数字万用表通常重视分辨率和精度,而不关注高速采集功能。当然,作为一个基本的物理函数,在噪声性能与速度之间有内在局限性。电阻的Johnson噪声是理论限制的一种,另外半导体设备技术还包含另一些实际局限性。但是您有许多其他选择可以帮助您实现最高可能的测量性能。
某些专用的高分辨率数字万用表能够提供高分辨率和高采集速度,但是其价格十分昂贵,通常在8000美元左右,而且只能用于占用大量系统或工作台空间的完整机架配置。
另一个数字万用表速度限制是由传统的硬件平台驱动的,即GPIB(IEEE 488)接口总线。自1970年以来使用的接口尽管是速度、灵活性和成本折中的产物,依然被公认为是标准的接口。大多数传统的“箱式”数字万用表使用这个接口,虽然现在已经出现了使用USB和以太网等其他总线标准的传统数字万用表。所有这些接口都通过将信息发送给仪器并等待响应与数字万用表进行通信,这比在PXI模块化仪器中使用的基于寄存器的访问速度慢。
直至尝试替换GPIB接口之后,数字万用表在速度和精度的基本限制仍然是在这些产品中使用的ADC带来的。为了更好地理解所使用的技术,您需要在性能方面进行更为细致地分析。
双斜坡ADC技术
从历史角度来看,精确A/D转换最古老但却是最长用的形式之一是双斜坡ADC。这个技术自1950年以来就一直被广泛使用。它本质上是一个两步的过程:首先,输入电压(代表需要测量的信号)被转换为电流,通过开关S1,施加在积分器的输入上。当积分器连接到输入之后(积分循环或孔径的开始),积分逐渐增加直至积分循环或孔径的结束,这时输入与积分器断开连接。现在,精确的已知电流通过开关S2连接到积分器上,积分器渐渐减小直至跨越零点。在这个时候,高分辨率的计数器开始测量积分器从开始下降至零点所花费的时间。测量得到的时间相对于积分时间和参考是与输入信号幅值成正比的。见图1。


![]()
图1:双斜坡转换器方块图
这个方法现在仍然用于许多高分辨率的数字万用表中。它具有简单性和精确性的优点。延长积分次数,您可以将分辨率提高到理论限制。但是,以下设计局限将最终影响产品性能:
必须补偿积分电容的电介质吸收,即便对于需要复杂标定过程的高质量积分电容也需要补偿。
和参考源一样,信号必须通过门打开或关闭。这个过程可能会将电荷注入到输入信号中。电荷注入可能会导致输入相关的误差(非线性),在较高分辨率下(六位半或更高)这些误差难以补偿。
下降时间大大降低了测量速度。下降速度越快,由比较延迟、电荷注入等带来的误差也会更大。
有些拓扑结构在积分器之前使用跨导,将电压转化为电流,之后使用“电流驱动”网络将电荷注入降至最低。不幸的是,这个附加的模块会引入额外的复杂度和可能的误差。
尽管存在这些设计上的局限性,双斜坡转换器用于大量数字万用表中,从最常见的工作台或现场服务工具直至高精度、度量学级别的高分辨率数字万用表。与大多数集成A/D技术相同,它们具有提供较好噪声抑止的优点。将积分周期设置为1/PLC(电源线频率)的倍数,可以使A/D抑止线频率噪声——这是我们希望得到的结果。
使用下降ADC技术实现电荷平衡
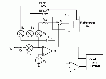
许多制造商通过使用下降A/D技术实现电荷平衡,克服了双斜坡转换器的电介质吸收和速度问题。这个技术在本质上与双斜坡相似,但是在积分周期中对参考信号施加了量化增量。这通常被称为“调制”。每个增量代表了一定固定数量的最后计数。参阅图2。


图2:电荷平衡转换器方块图
在积分阶段,在图2中用t孔径表示,S1被打开,Vx被施加在R1上,它表示积分斜坡开始。反电流以固定间隔通过开关S2和S3进行施加。这样就可以“平衡”对C1的充电。每次将S5连接到VR的时候,都会产生测量计数。实际上,对于更高分辨率的测量(延长积分次数)而言,大多数计数是在t孔径阶段产生的。在电荷平衡阶段的末尾,和双斜坡转换器的情形一样,将对积分器施加一个精确的参考电流。积分器将逐渐下降直到跨越零点。测量是从在积分阶段中积累的计数计算得到的,通过和在下降阶段积累的计数的加权求和。制造商使用两个或更多的下降参考,这样可以得到更快的下降阶段提高速度,还可以减缓“最终斜坡”得到更高的精度。
尽管您可以利用下降A/D的电荷平衡大大改进积分电容的电介质吸收问题,它还具有双斜坡转换器的性能优点。(实际上,有些双斜坡转换器使用多个下降斜坡。)由于在电荷平衡阶段产生的计数大大降低了任何下降误差,因此大大提高了速度,下降速度也大大加快。然而,由于需要加载和释放积分器,如果您进行多个测量或者对一个信号进行数字化,就会出现显著的死区时间。
这个类型的ADC自从1970年以来就已经投入了商业使用,之后发生了巨大的演变。早期版本使用与电压频率转换器相似的调制器。它们由于频率寄生参数的作用,受到线性问题的影响,因此在转换速度上受到了限制。在1980年中期,这个技术经过改进,包含了“常频率”调制器,该技术直到今天还被广泛使用。这大大提高了这些转换器的最终性能和生产力。
Sigma-Delta转换器技术
Sigma-Delta转换器又称为噪声整形ADC,最早是从电子通信业中发展起来的。现在,这个技术已经被广泛用于作为多家制造商的商业成品A/D构造模块的基础。在过去的十几年中,尽管在这个领域中取得了长足的进步(这是由在音频与电子通信对高动态范围转换不断增长的需求所推动的),大量的研究仍在不断进行中。现在一些模块化数字万用表(PXI、PCI以及VXI)使用sigma-delta ADC作为采集引擎的核心。它们还常常用于对信号进行数字化,用于:
动态信号分析(DSA)
商业与消费者音频及语音
例如振动、张力和温度等物理参数,其中中频数字化就已足够
Sigma-delta转换器的基本方块图如图3所示。

图3:Sigma-Delta转换器方块图
Sigma-delta转换器的基本构造模块是积分器、单比特ADC和DAC(数字模拟转换器)以及数字滤波器。您可以通过将积分器环节与数字滤波器设计组合在一起,完成噪声整形。您有多种方法可以实现这些模块。关于积分器环节、数字滤波器环节以及A/D与D/A转换器比特等等的最佳个数存在不同的意见。但是,基本的工作构造单元仍然是基本相似的。调制器由单比特电荷平衡反馈回路组成,它与之前所描述的相似。由于单比特ADC具有良好的内在精度和单调性,它是得到良好线性性的关键。
使用商业可用的sigma-delta转换器有许多优点:
它们能够大致达到线性,并且提供良好的差分线性性(DNL)
您可以非常有效地控制信号噪声
它们能够进行自我采样和跟踪(无需采样与保持电路)
它们通常成本较低
但是,使用高分辨率数字万用表的商业sigma-delta ADC具有一些局限性:
由于通过数字滤波器带来的流水线延迟导致的速度限制,特别是在扫描应用中
尽管通常是线性、低噪声的,制造商规格会将精度限制为五位半(19比特)
调制“基调”可能进入通带中,在高分辨率下导致问题
不能很好的控制采样过程中速度-噪声折中、采集时间等
3. NI FlexDMM技术
FlexADC是NI FlexDMM家族(PXI-4072、PXI-4071、PXI-4070以及PCI-4070)的核心。FlexADC提供了需要实现高速高精度测量的噪声、线性、速度和灵活性。在图4中显示的FlexADC是基于商业高速ADC技术和定制的sigma-delta转换器的组合实现的。这个组合为高达七位半的精度和稳定性对线性和噪声进行了优化,还提供了高达1.8 MS/s的数字化采样速率。

图4:FlexADC转换器
图4中的方块图给出了FlexADC如何工作的简化模型。在低速下,电路利用了sigma-delta转换器的优点。反馈DAC是为实现极低的噪声和卓越的线性性而设计的。低通滤波器提供了在所有分辨率下实现高效性能所必须的噪声整型。由于超高精度的1.8 MS/s的调制器提供了极高的分辨率,所以并不需要使用下降电路。1.8 MS/s的调制器与快速采样ADC可以在高速条件下结合在一起,提供了连续采样数字化。数字信号处理器(DSP)提供了实时序列、标定、线性化、交流真实rms计算、抽取以及用于直流函数的加权噪声滤波器。
FlexADC具有以下优点:
FlexDMM独特的体系结构在七位半分辨率下提供7 S/s直至在四位半分辨率下提供10 kS/s的连续可变读取速率,如图5所示。
您可以将FlexADC作为数字化仪以最高1.8 MS/s的采样速率进行工作。
由于使用了定制的sigma-delta调制器,噪声定型与数字滤波为数字万用表和数字化仪应用使用进行了优化。
与其他ADC转换技术不同,无需将输入信号打开或关闭。因此,您可以实现连续信号采集。
您可以实现直接ACV转换和频率响应标定,而无需使用传统的模拟交流Trms转换器和用于平整度修正的模拟“修边器”。
通过使用合适的噪声成型算法,您可以大大降低在所有函数中的输入信号噪声(见直流噪声抑止)。
在对信号进行数字化之后,您可以用NI LabVIEW软件实现基于主机的高级函数,从而得到几乎没有穷尽的信号特征选项(快速傅立叶变换、计算阻抗、交流峰值系数、峰值、交流平均等等)。

图5:FlexDMM直流读取速率
表2比较了四种ADC的体系结构:

表2:ADC体系结构比较
4. 低噪声、高可靠性的前端体系结构
所有FlexDMM都带有最为稳定的板载参考源。FlexDMM作为电压参考源可以使用能够提供卓越性能的著名的热稳定参考源。这个电压参考源经过热屏蔽,可以提供最佳性能。最后得到的最大参考温度系数小于0.3 ppm/ºC。这个设备的时间稳定性在8 ppm/年这个数量级上。在相同价格范围内的其他数字万用表都无法提供这个参考源及由其所带来的稳定性。这就是FlexDMM提供两年精度保证的原因。
电阻函数是以一个10 kΩ高度稳定的金属丝电阻为参考的,它原来是为要求严格的航天应用而设计的。这个组件的温度系数低于0.8 ppm/ºC,时间稳定性小于25 ppm/年。
固态输入信号调理
在大多数传统数字万用表中的主要测量误差源是电磁继电开关。由于接触感应的热电压偏置可能会导致不稳定和漂移。FlexDMM设备去掉了除了DCV、ACV和电阻回路中的一个继电器之外所有的继电器。在这个继电器中,特殊的继电器接触配置能够抵消热误差。这个继电器只有在自我标定的时候才打开。所有用于函数和范围变换的测量相关的开关都是由低温、高可靠性的固态开关完成的。因此,电磁继电器老化问题能够完全消除。图6显示了最为灵敏范围100 mV范围内,一昼夜的性能漂移。每个分割是500 nV。在相同条件下,使用传统的六位半数字万用表和全机架八位半数字万用表的相同测量结果如图6所示。

图6:带有短路输入的FlexDMM(下)100 mV范围稳定性与传统数字万用表(上)500 nV/分区的比较曲线
线性性
线性性作为数字万用表传递函数“质量”的度量,在转换组件特征应用中十分重要,能够提供相比商用ADC更好的DNL与INL(基本非线性性)性能。FlexADC是为保持DNL和INL的良好线性性而设计的。由于线性性决定了自我标定功能的可重复性,因此十分重要。图7曲线展示了在10 V范围内,从-10 V到+10 V测量得到的典型FlexDMM线性性曲线。

图7:10 VDC范围线性性
5. 自我标定
传统的六位半和七位半数字万用表是在特定温度下标定的,标定是在一定限制的温度范围内完成的,通常为±5 ºC(在某些情形下甚至是±1 ºC)。因此,在数字万用表在这个温度范围之外使用时,由于温度系数的影响,其精度规格也会降低,通常对于每ºC,精度规格大约降低10%。因此,在指定范围之外10 ºC左右,就可能产生指定测量误差两倍的误差,这在需要绝对精度的情形下是个严重的问题。
如果温度变化超出了这些范围,同时还需要严格的误差规格,就需要在新的温度下进行重新标定。举例而言,对于传统七位半数字万用表的10 VDC范围,数字万用表可能具有如下精度:
一年精度:对于温度 = 23±5 ºC(读数24 ppm + 范围 4 ppm)
在这种规格下,如果您在输入施加5 V,得到的误差是:
5 V 的24 ppm + 10 V的4 ppm = 160 µV,在温度范围18至28 ºC
这是一种指定精度的传统方法。如果环境温度超出了18至28 ºC的范围,您就需要使用温度系数(tempco)对精度“降级”。要在18至28 ºC的范围之外得到指定精度的唯一传统方法是对系统在期望温度下进行完全重新标定。当然,这通常是不现实并且昂贵的。在上述例子中,可能由于将大量仪器堆放在一起,但是通风不佳,数字万用表的环境温度是50 ºC,那么温度系数为:
温度系数 = (读数2 ppm +范围1 ppm)/ºC,额外误差为:
22 ºC x 温度系数 = (读数44 ppm + 范围22 ppm),即600 µV的总不确定性。在50 ºC环境温度下,误差可能比指定的一年精度差四倍。
确保PPM级别的精度
为了消除由于这些效应导致的误差,所有FlexDMM设备都为直流电压(VDC)、电阻、二极管和数字化仪模式提供了专用自我标定功能。由于以下原因,这个功能是重要的:
1、自我标定功能修正所有的信号路径增益和数字万用表内部的偏置误差,调整为之前描述过的精确高稳定性的内部电压参考源。
2、自我标定对于所有电阻电流源、增益和偏置误差都是有效的。对于电阻而言,所有误差都按照内部单一的10 kW精确电阻进行修正。
3、自我标定需要一分钟,并且对所有范围的电压、电阻和数字化仪功能进行重新标定。在传统的数字万用表中,完成这个功能需要10分钟以上。
使用自我标定,即便是在传统的18至28 ºC之外的温度范围,也可以得到可用于任何工作温度的精确稳定的数字万用表。对于上述实例而言,使用自我标定由于温度系数带来的额外误差,将完全适用于90天和两年规格:
使用自我标定的温度系数:《 (读数0.3 ppm + 范围0.01 ppm)/ºC
这代表了在整个FlexDMM的工作温度范围内精度的大幅提升。表3总结了这些结果。

表3:实例总结——在10 V范围内测量5 V的不确定性分析
注意使用带有自我标定功能的FlexDMM在50 ºC下的精度,相比传统方法而言提高了七倍。表4将自我标定与传统的“工厂”标定进行了比较。

表4:标定比较
6. 电压测量体系结构
在提供高稳定性、度量等级的直流和交流电压功能时,并没有对其它方面折衷。使FlexDMM能够达到这样性能的几个重要因素包括:
微型表面安装、高性能、精确组件的可用性和质量在过去的10年中得到了巨大的提高
尺寸更小并且紧密排列的电子封装实际上提高了性能,尤其是在精确组件之间的热量跟踪
为ACV计算和频率响应标定使用FlexADC和DSP将信号调理简化为一个公共通道,因此减少了组件、复杂性和切换
不使用“前—后”开关(在箱式数字万用表中十分常见),简化了输入布局,降低了关键电路信号路径阻抗,提高了信号完整度
作为PXI系统机箱中的常见组件,电源在测量模块上不占用空间
高电压体系结构
使用NI PXI-4071,您可以测量1000 VDC以及CAT I级别下的700 VAC Trms。为了在超小型PXI模块中精确测量1000 V,您必须考虑组件故障、电压分离、衰减器设计以及前端电路的功率耗散限制。
单一10 MΩ输入衰减器
过去,数字万用表在前端信号调理电路中使用1 MΩ和10 MΩ衰减器。1 MΩ衰减器用于为700 VAC信号提供信号调理,消耗超过0.5 W。对于微型精确组件而言,这是一个困难的要求。控制温度系数带来的误差对于较大的组件而言也是一项挑战。因此,需要避免使用1 MΩ衰减器。另一个在传统数字万用表中使用1 MΩ衰减器的原因是宽交流带宽。传统的10 MΩ衰减器设计无法达到1 MΩ衰减器设计相同的交流带宽等级。
PXI-4071 FlexDMM利用创新的分级设计去掉了在传统设计中降低宽带宽性能的衰减器电容。这个环节在图8中显示,经过仔细的设计和布局,最小化寄生电容,能够负载输入衰减器网络RN的100 kΩ衰减器。使用附加的由R1-R4以及U1构成的分级环节,可以确保平稳的阶跃响应。更为重要的是得到的特征响应与单极RC十分接近,这对于数字化仪和直流阶跃响应是十分重要的。

图8:PXI-4071分级环节
第二,PXI-4071使用数字交流DSP平整度修正,在不使用补偿电容的情况下,对残余衰减器平整度进行补偿。在要求单一衰减器能够完成交流rms、精确直流和数字化仪信号的情况下,这两种补偿方法与其他方法相比,带来了数量级上的提升。
组件故障与电压分离
高电压测量最严峻的问题是范围选择开关(继电器)故障。过去,数字万用表使用高电压继电器。高电压继电器开关与高可靠性很难在同一个封装中同时得到,更不用说在微型封装中了。
为了满足这两个要求,PXI-4071实现了全新的固态设备用于范围选择。在关闭状态下,它能够承受1000 V以上的电压。这个设备不存在传统电磁继电器的可靠性问题,因为不存在高电压开关容易破坏的接触部分,也不存在接触寿命限制。固态输入信号调理的第二个优点是优秀的低压直流热性能,在不足5000美元的设备中,这种1000 V数字万用表组合是史无前例的。
通过使用固态高压开关,避免使用1 MW分割器,使用DSP避免使用标定组件,您可以在增加板卡表面区域可用性的情况下,满足电压间距的要求。您现在可以对布局进行调节,满足CAT I对1000 V PXI仪器的要求。
直流噪声抑止
直流噪声抑止是在所有FlexDMM设备上用于直流测量的专用NI特性。FlexDMM返回的每个读数实际上是多个高速采样的数学结果。通过调节这些采样的相对加权,您可以调节对不同干扰频率的灵敏度。有三种不同的加权方式可以使用——普通、二阶、高阶。
普通
如果您选择普通直流噪声抑止,所有采样平等地进行加权。这个过程与大多数传统的数字万用表相似,提供了f0倍数频率下的良好抑止,其中f0 = 1/t孔径,孔径时间对于测量是选定的。图9显示了普通加权和噪声抑止结果关于频率的函数。注意仅在靠近f0倍数的频率下可以得到较好的抑止。

图9:普通直流噪声抑止
二阶
二阶直流噪声抑止对测量采样使用了三角加权,如图10所示。注意在f0的偶数倍频下得到了非常好的抑止,同时相比普通采样加权而言,随着频率增加,抑止提高得很快。请注意,响应范围相比普通加权更宽,这样可以在噪声频率下对轻微变化得到更低的灵敏度。如果您希望得到比普通直流噪声抑止更好的电源线噪声抑止,您可以使用二阶直流噪声抑止,但是无法通过降低采样速度得到高阶噪声抑止。举例而言,对于60 Hz的电源线频率,您可以将孔径设置为33.333 ms。

图10:二阶直流噪声抑止
高阶
图11显示了高阶采样加权和得到的噪声抑止关于频率的函数。请注意噪声抑止从4f0附近开始加强,在4.5f0以上变得很强。使用高阶直流噪声抑止,在高于4.6f0的任何频率下,对于噪声几乎没有灵敏度。在任何高于46 Hz的频率,带有高阶直流噪声抑止、100 ms孔径(10读数/s)的FlexDMM能够在电压范围10V,干扰电源线噪声大于1 V的情况下,提供完全的六位半精度。这相当于普通模式抑止模式高于110 dB的水平,对电源线频率的变化不敏感。

图11:高阶直流噪声抑止

表5:直流噪声抑止设置
交流电压测量
交流信号通常用rms幅值表示,这是其总能量的度量。RMS代表均方根;要计算一个波形的均方根,您必须对信号电平的平方求平均值,然后取其平方根。尽管大多数数字万用表使用模拟域的非线性信号处理,FlexDMM使用板载DSP计算交流波形数字化采样的rms数值。结果是安静、精确、快速稳定的交流读数。数字算法自动抑止信号中的直流分量,使它能够绕过稳定较慢的输入电容器。为了测量包含大直流偏置的小交流电压——例如直流电源的纹波,FlexDMM提供了标准交流电压模式,耦合电容能够消除偏置,因此FlexDMM可以使用最灵敏的范围。
FlexDMM使用的rms算法要求波形的四个周期(循环)得到一个稳定的读数。举例而言,它要求4 ms的测量孔径,精确测量一个1 kHz正弦波形。这个方法带来的优点是能够提高系统性能。使用传统的数字万用表,必须要等待模拟Trms转换器稳定,之后才能进行测量。使用FlexDMM,则不会产生Trms转换器稳定时间。FlexDMM能够更快得到交流读数的优点在使用开关的系统中十分明显。
进行rms计算的数字方法也提供了精确的优点。这个算法与峰值系数全然无关,并能够得到十分稳定的读数。传统的数字万用表能够确保交流精度是整个量程的10%,FlexDMM确保交流精度是整个量程的1%,甚至在全量程0.1%以下,也可以得到有效读数。
7. 电流测量体系结构
扩展数字万用表电流测量的动态范围是为了满足不断增长的用户需求。在大电流端,您可能需要监视电池、电路或是电磁设备负载性能。现在的集成电子设备需要更多功率。因此,对高于1 A的设备进行测试和特征分析的需求正在增加。在小电流端,许多现在的应用程序,例如半导体设备“关闭”特性需要达到微安或纳安的水平。
PXI-4071能够通过实现全新的固态电流测量配置,能够提供从1 µA至3 A的八种直流电流范围和从100 µA至3 A的六个交流rms电流范围。1µA范围能够提供达到1 pA(10-12 A)的灵敏度。要同时提供大电流和小电流支持需要一种独特的电路设计方法。高电压、过流保护和低泄漏测量在历史上是互相排斥的。FlexDMM实现了独特的设计方法,在图12中给出了方块图。这张大大简化的示意图显示了在PXI-4071中使用的五个电流范围。

图12:简化的PXI-4071电流信号调理
为电流范围选择使用固态设备,可以在较小的物理空间中达到更高的可靠性和改进的保护。此外,两种电流范围选择设备Q3以及Q4,实际上是在过载时工作,从而可以保护高稳定性的电流传感电阻,为最为苛刻的应用提供所需的鲁棒性。
8. 1.8 MS/s隔离数字化仪体系结构
PXI-4071 FlexDMM还具有对高达1000 VDC和700 VAC(1000 Vp)输入,以最大采样速率1.8 MS/s采集直流耦合波形的功能。您可以简单地改变采样率,将数字化仪分辨率从10比特提高到23比特,如图13所示。有了隔离数字化仪功能,由于不必购买分离的数字化仪,减小了测试系统尺寸和维护成本,FlexDMM能够最小化整体测试系统成本。

图13:FlexDMM 1.8 MS/s数字化仪模式
通过将LabVIEW图形化开发软件与FlexDMM的隔离数字化仪模式结合在一起,您可以在时域和频域中分析瞬态和其他不重复高压交流波形。其他高分辨率数字万用表都不会具有此项功能。
举例而言,汽车行业中常用的应用是测量点火线圈的回扫电压。点火线圈使用高电压驱动引擎中的火花塞,是用主线圈和次级线圈构成的。次级线圈通常比主线圈的圈数多,因为相对于主线圈的圈数比乘以电压可以得到输出电压。当电流突然消失时,磁场的变化会在次级线圈上感应出一个大电压(+20,000 V)。这个电压被传送至火花塞。
由于在次级线圈上的电压非常高,测试实际上是在主线圈上完成的。根据点火线圈不同,回扫波形通常在10µs数量及和40至400 V的峰值电压。在这个波形上完成的测量通常是峰值点火电压、保留时间和结束时间。使用FlexDMM数字化仪功能和LabVIEW分析函数,您可以建立回扫电压测量系统。
隔离数字化仪的优点
有了隔离特性,您可以安全地在存在大共模信号的情况下,对小电压进行测量。隔离的三大优点是:
增强抑止——隔离提高了测量系统抑止共模电压的能力。共模电压是“共同”存在与测量设备正级输入和负极输入,但并非测量信号一部分的信号。举例而言,共模电压在燃料电池中一般为数百伏特。
改进安全性——隔离建立了绝缘屏障,您可以在保护设备免受大瞬态电压毛刺的影响,进行浮动测量。适当隔离的测量电路通常可以承受高于2 kV的毛刺。
提高精度——隔离通过防止物理接地回路,提高了测量精度。接地回路是常见的误差和噪声源,是因为测量系统包含多个不同电势的地带来的结果。
9. 电阻测量体系结构
FlexDMM包含完整的电阻测量特性。它提供了2线和4线电阻测量功能。4线技术用于使用长导线和开关导致“测试端”电阻偏置,导致测量小电阻测量困难时使用。但是,有时加入偏置电压也会导致很大的误差。
偏置补偿电阻
在这些情形下,FlexDMM提供了偏置补偿电阻测量,它对于许多电子测量应用中的偏置电压不灵敏:
开关系统使用无补偿的螺线继电器(无补偿螺线继电器可能包含高于10µV的补偿电压,它是由在设备玻璃罩中使用的Kovar接头材料导致的)
回路电阻测量(举例而言,在对被测电路施加电源时,对电源导体的电阻进行测量)
测量电池的源电阻、前向偏置二极管的动态电阻等等
在上述的情形1中,(测试系统通常使用优化的开关搭建,而不是单纯为了电阻测量的任务)请检查该句。举例而言,螺线继电器由于其可预测的阻抗特性和高可靠性,在射频测试系统中十分常见。在这样的系统中,您可能还会希望能够希望测量被测单元的电阻,而同时,螺线继电器也可能已经在系统中使用。
在情形2中,一个实例是在加电的情况下,对电源总线的电阻进行测量。(注意:您需要在进行这些测试的时候特别小心。)假设电阻是10 mΩ范围附近,如果有100 mA电流通过这个电阻,两端的电压降是:
V = 100 mA x 10 m = 1 mV
在100范围的无偏置补偿的数字万用表会认为电阻为1 Ω,因为它认为电压是由它内部的1 mA电流源通过被测导线产生的,无法判别其中的区别。在启用FlexDMM和偏置补偿电阻之后,就能够区分并抑止1 mV偏置,从而可以得到正确的电阻值。

图14:电图15:电流关闭的第二次测量循环 图15:电流关闭的第二次测量循环
这个测量包含两个步骤。第一步在打开电流源的情况下测量,如图14所示。第二步在关闭电流源的情况下测量,如图15所示。最后结果是两次测量的差。由于偏置电压在两次测量中都存在,可以将它除去,不进入电阻计算,如下所示。
VOCO = VM1 - VM2 = (ISRX + VTHERMAL) - VTHERMAL = ISRX
因此:
RX = VOCO/IS
10. 总结
NI基于FlexADC技术,开发了全新高性能的单槽3U PXI-4071 FlexDMM。使用商业可用的高速数字化仪、DSP技术和主机计算机的处理能力,传统数字万用表的许多常见的导致误差模拟模块已经被取代。自我标定可以提供在整个0至55 ºC工作温度范围内的最佳精度,其标定周期为两年。作为世界范围内最快、最精确的PXI数字万用表,由于结合了许多十分稳定的内建参考元素,所以和其它大部分传统数字万用表比起来,具有更强大的特性和性能。
责任编辑:gt
上一篇:三坐标测量仪的操作流程及注意事项
下一篇:三坐标测量仪有哪些误差