时间:2020-05-02 17:12
人气:
作者:admin
总所周知,当天线,按照理论尺寸制作并假设好了以后,如果,不进行检测,很难知道驻波情况。
如果天线的驻波很大,表明反射回来的功率就会很大,对于功率大一些的发射机,轻则自激,重则损坏功率管。对于功率有限的QRP来说,驻波大,就意味着发射出去的有效功率就大大降低了。
QRP:是无线电通讯简语中的小功率通讯的代词,极小功率的无线电通讯也叫低功率通信,国际上规定,功率5瓦以下的无线电通讯叫QRP。
一般的驻波表,通常适用一根导线穿过磁环的中心孔,作为信号变压器的初级。
将要介绍的驻波表,则是让初级导线,在磁环上绕了2圈,这样可以提高测量的灵敏度。
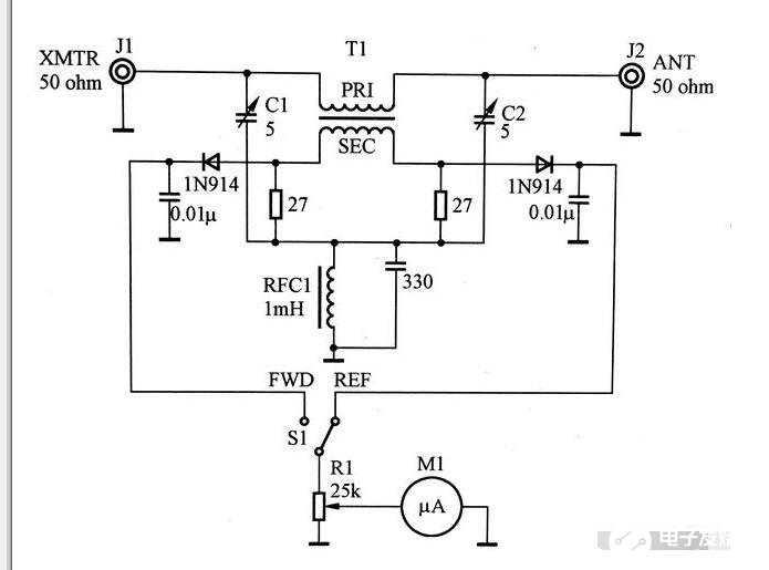
如下图1所示,是驻波表的电路图。

表头M1,是用灵敏度为100uA的指针电流表,满刻度为1mA。
单刀双掷开关S1,是用普通小型滑动或者拨动开关。
调零电容C1、C2,是用小型空气微调电容,也可以使用活塞式微调电容,选用时需要考虑可调电容的调节机构,是否能承受87Vrms(Vrms是电压的均方根,这个值是150W输出功率,在50Ω负载上的典型电压),当在失谐状态下,这个电压会更高一些。,此外还要考虑微调的最小容量。当负载为50Ω时,调零所需容量位1~2pF。
RFC1,是1mH的色环电感,与它并联的330pF电容要用云母电容。
传感变压器T1,是用T68-2铁粉磁环,次级用30号漆包线(裸线直径0.31mm,含漆最大直径0.35mm)均匀绕60匝,次级先绕,初级在次级的上层用绝缘皮导线绕2匝。
外壳,利用双面覆铜板制作,用电烙铁沿着覆铜板的内壁边线焊接,把前后左右和底板焊接起来,形成一个盒子,电路调好后,再把顶板卡在盒子上,用电烙铁,在前后左右各找一点焊接起来。
主电路板,可以用支架,或者借助J1、J2、M1的安装位,把电路板固定在外壳内,但是一定要把电路板的“地线”覆铜与外壳的覆铜用粗导线连接起来,形成等电位。
主电路的调试
在天线接口J2接50Ω负载,在发射极接口J1输入RF信号。
把S1置于FWD(正向),调节R1使表头为满刻度。
把S1置于REF(反射),调节其中一个微调电容,使表头指示为零刻度。
注意,这时,有一个微调电容调节时么有反应。
然后,把发射机和负载,调换接口。
把S1置于REF(反射),此时表头指示应为满刻度。
把S1置于FWD(正向),调节那个没有反应的微调电容,使表头指示为零刻度。
此时,驻波表,对于50Ω的负载来说,就是平衡的了。
这个调整,应在20M或15M进行,以保证高段的工作性能。
上一篇:调整型流量计的优势有哪些
下一篇:在线多参数分析仪的操作说明