时间:2018-11-07 16:49
人气:
作者:admin
频谱分析仪工作原理
目前信号的分析主要从时域、频域和调制域三个方面进行,频谱分析仪分析的是信号的频域特性,它主要由预选器、扫频本振、混频、滤波、检波、放大等部分组成。
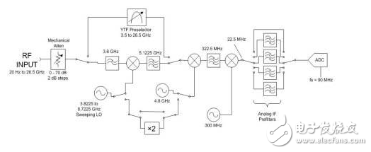
频谱分析仪的基本工作原理是输入信号经衰减器加到混波器,与可调变的扫频本振电路提供的本振信号混频后,得到中频信号再放大,滤波与检波,把交流信号及各种调制信号变成一定规律变化的直流信号,在显示器上显示。
输入衰减器是以10 dB为步进的衰减器,主要用途是扩大频谱仪的幅度测量范围,保证第一混频器对被测信号来说处于线性工作区,使输入信号与频谱仪达到良好的匹配。滤波器的作用是抑制镜像干扰以及其他噪声干扰,保证测量的稳定准确。混频器也称变频器,它能将微波信号变换成所需要的中频信号,而第一变频器是宽带频谱仪中最关键的微波部件之一,它包括基波混频器和高频段混频器。中频电路部分的可变增益电路和输入衰减器一起联控,或者由微处理器控制,根据输入信号幅度大小改变频谱分析仪的总增益,它的变化范围就决定了参考电平的范围。对数放大电路决定了频谱分析仪的显示动态范围和它的增益分档调节。检波电路一般都是峰值检波再滤波。
频谱分析仪的输入信号一般以2.9 GHz频率为分界点,低于2.9 GHz的信号为低波段信号,而频率高于2.9 GHz的信号为高波段信号。低波段的信号与第一本振的基波混频后得到第一中频,再经滤波后到第二变频器,第一中频信号与第二本振差频得到第二中频信号,再与第三本振混频得到所需中频信号;而高波段信号经预选后与第一本振相应的谐波混频后得到的中频信号与第三本振差频得到所需要的中频信号;该中频信号经后续电路处理后显示。显示电路的视频滤波器实际上是个低通滤波器,对模拟显示器,视频滤波器输出信号加到显示器垂直偏转线路供显示,而对数字显示器,则视频滤波器输出的信号先经A/D变换,数字化后经微处理器和图像显示控制器处理后送显示器显示。

有两种技术方法可完成信号频域测量(统称为频谱分析)。
1.FFT分析仪 用数值计算的方法处理一定时间周期的信号,可提供频率;幅度和相位信息。这种仪器同样能分析周期和非周期信号。FFT 的特点是速度快;精度高,但其分析频率带宽受ADC采样速率限制,适合分析窄带宽信号。
2.扫频式频谱分析仪可分析稳定和周期变化信号,可提供信号幅度和频率信息,适合于宽频带快速扫描测试。

常用的频谱分析仪品牌:
安捷伦(Agilent)
泰克(Tektronix)
艾法斯(Aeroflex)
罗德与施瓦茨(R&S)
普源精电(Rigol)
安立(ANRITSU)
安诺尼(Aaronia)
爱德万(advantest)
固纬(GWINSTEK)
依爱(中电41所)