时间:2015-12-11 15:30
人气:
作者:admin
这篇文章提供了对范例式集成比例型三线RTD测量系统的分析,以便了解误差的来源,包括励磁电流失配产生的影响。
集成式RTD测量电路
典型的集成式RTD测量解决方案包括励磁电流、增益级、模数转换器(ADC)和其它有用的功能,如开路传感器检测功能。与分立式系统相比,这些解决方案不仅可以大大简化设计,同时还能实现高准确度。
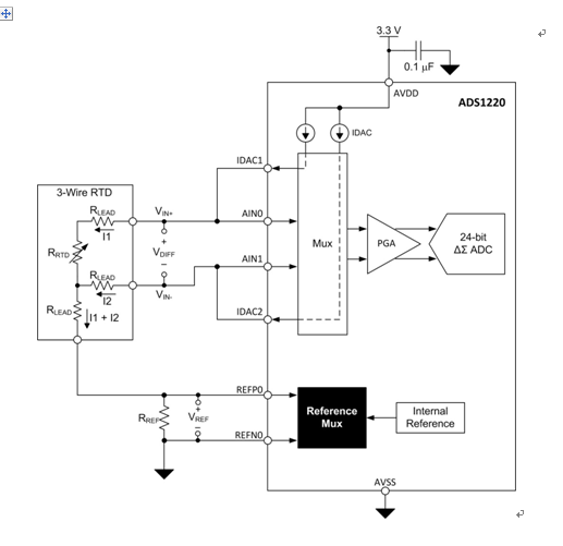
具有24位Δ-Σ型ADC是整合了好几种功能,以方便温度测量应用的设计,ADC现代集成式解决方案的一个例子是ADS1220。在这种集成式解决方案中,用来控制励磁电流的是电流输出数模转换器(DAC),也被称为集成式DAC(IDAC)。为使IDAC到电阻式温度检测器RTD电路的布线更容易,该解决方案还包括一个多路复用器。最后,用可编程增益放大器(PGA)来提高RTD系统的电压分辨率。图1展示了使用集成式ADC解决方案的简化电路原理图。

图1:集成式比例型三线RTD测量电路
RTD测量系统中误差的来源
不管解决方案是集成式的还是分立内置式的,三线比例型RTD测量电路中的误差源都相同。来自励磁电流大小的误差可以在比例测量中被消除。然而,由两种励磁电流的初始失配和温度漂移引起的误差却能产生增益误差。来自输入增益级、ADC和RREF公差的误差也可在最终测量结果中引起误差。这些误差会在最终测量结果里以偏移、增益或线性误差的形式出现。

表1列出了能影响RTD测量的ADC误差源。
表1:
由于到ADC的输入是电压,所以积分非线性(INL)误差、增益误差和IDAC失配误差必须被转换为输入相关电压。表2和表3诠释了一个范例式系统。该系统用来计算作为输入相关电压的误差。选择电路的值超出了这些规定的范围,这些在TI的参考设计TIPD120中得到了详细的说明。

表2:范例式Pt100技术规格

表3:TIPD120的比例型电路配置
使用表3中的范例式电路配置,现在可认为误差源与输入相关,并可将误差源与RTD电压最大值(0.39048V)相比较。
PGA会产生输入相关偏移电压误差 —— 该误差可直接用于总误差计算。

明确规定增益误差要用满量程范围的百分率(也称为%FSR)表示。可通过方程式(2)增益误差乘以RTD输入电压最大值来计算出输入相关电压误差。

明确规定INL要用ADC满量程范围的百万分率(ppm)表示。INL不是增益误差。因此,必须让它乘以ADC的满量程输入电压,而不是RTD电压最大值。用方程式(3)可计算出该配置中的满量程输入,用方程式(4)则可计算出输入相关INL误差。

明确规定IDAC失配要用%FSR表示。因此,可计算增益误差及产生的输入相关电压误差。这在下面的方程式(5)和方程式(6)中进行了展示。

来自RREF公差的误差
最后一个重要的误差源是RREF的公差,它会在ADC传递函数中产生增益误差。凭借用来计算IDAC失配增益误差的相同方法也可计算出RREF引起的增益误差。方程式(7)展示了最终结果。

假设RREF公差被明确规定为0.05%,那么按方程式(8)所示可计算出增益误差。用方程式(9)则可计算出输入相关误差。

在室温(TA = 25°C)下的总误差
表4列出了这个比例型三线RTD系统在环境温度(TA)为25°C时所有误差的汇总。使用输入相关误差电压的平方和根值(RSS)可计算出最大或然误差。IDAC失配在总或然误差中所占比例大约为95%。
用方程式(10)可计算出总误差。


表4:所有误差的汇总
方程式(11)和方程式(12)展示了如何把表4中的总电压误差转换为以欧姆为单位的误差,并最终转换为以摄氏度为单位的误差。借助Pt100 RTD的灵敏度α,按IEC-60751标准所规定的,能把以欧姆为单位的误差转换为以摄氏度为单位的温度误差。
漂移误差(TA = -40°C至85°C)
标准室温校准技术可用来从系统中消除增益和偏移误差,只留下线性误差。但除非进行了过温校准,否则温度漂移技术规格仍会造成误差。
表5展示了ADC的温度漂移技术规格。在工作温度范围内,IDAC电流的温度漂移是最大的误差源。可通过技术消除IDAC失配漂移。但是,偏移和增益误差漂移仍会存在,除非进行了过温校准。

表5:-40°C至85°C温度范围内所有温度漂移误差的汇总
总漂移误差主要是因IDAC失配漂移引起的;在-40°C至85°C的系统工作温度范围内,总漂移误差还会另外产生±0.306℃的温度误差。
总结
在这部分,我们基于ADC的技术规格和外部组件分析了范例式比例型三线RTD测量系统的误差。虽然比例型系统可从IDAC源的绝对值中消除误差,但IDAC之间的任何失配和失配漂移均能产生误差。在许多情况下,IDAC失配都是最大的误差源。此外,IDAC失配漂移还是过温误差的最大促成因素。
之后我们将讨论各种选项,以减少或消除由IDAC失配和失配漂移引起的误差,只留下来自ADC的增益误差、偏移电压和INL误差。