时间:2025-04-24 14:57
人气:
作者:admin
听说
万能的朋友圈
有一个价值连城的
智能马桶着座检测解决方案

晶尊微电子(ICman)
晶尊微人体感应模块:
智能马桶着座检测,重塑舒适卫浴新体验
➡️电容式感应模块
输出高低电平指示着座状态
✅感应厚度约4~8mm
兼容多类产品
#电容式感应
#触摸按键芯片
#智能马桶着座感应模块

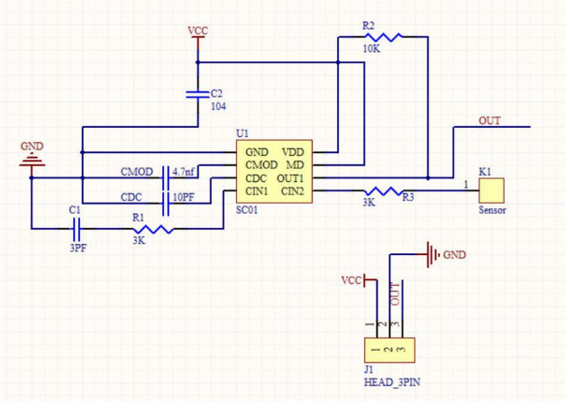
晶尊微智能马桶着座模块是电容式感应模块,其原理是检测电容变化,和触摸按键的原理一样,它可以穿透一定厚度的绝缘物质来检测手指触摸、人体着座等。
晶尊微智能马桶着座应用电路图这个模块采用了三线接插件端子结构:VCC、OUT、GND,其中OUT引脚内置上拉电阻,高低电平输出,无着座时输出高电平,着座时输出低电平。简单的高低电平输出,让开发者在产品设计、使用上极为简便。
智能马桶着座模块型号推荐:
SC MODULE_V2C
可根据产品检测厚度要求来选择!
多场景解决方案:
能够很好地适应复杂多变的环境,广泛应用于防水、防潮产品的控制面板中!
【卫浴设备】
智能马桶人体感应 | 浴室LED镜子灯 | 洗衣机|电动牙刷触摸按键
【智能家电】
智能开关| 智能门锁|油烟机档位调节 | 咖啡机触控面板 | 洗碗机模式切换
【消费电子】
断码液晶屏| 音响设备|智能可穿戴设备 | 汽车中控系统
【工业控制】
仪器仪表操作界面 | 户外控制终端 | 医疗设备