时间:2025-05-15 16:45
人气:
作者:admin
为助力客户提升对触摸相关方案的开发效率,优化用户的体验感。中微爱芯基于丰富的项目经验,针对触摸芯片硬件设计中的常见问题进行了系统梳理,显著提升开发效率与终端用户体验。
1. 触摸电阻值
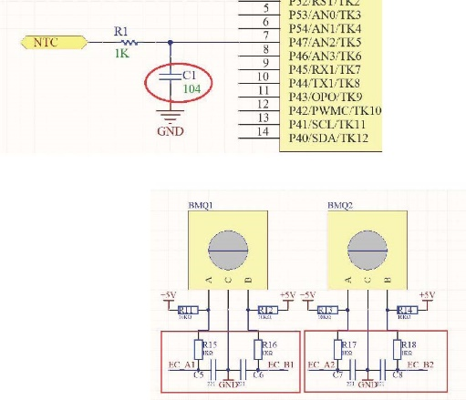
AiP8F32XX系列芯片:建议1K。
AiP8F35XX系列芯片:建议10K。
2. GND的连接方式(仅AiP8F32XX系列需要注意, AiP8F35XX忽略该注意)
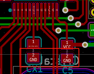
(1)芯片VDD端口连接的消抖电容端的GND、P07端口的触摸基准电容CX的GND和芯片的GND,这三个GND必须尽可能的靠近,同时该段GND连接到总GND的走线尽可能的短,这样有利于提高EFT性能和CS性能。如下图布局就不合理,可能无法通过EFT或注入电流实验。

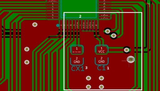
(2)合理连接方式有如下两种参考:导线连接和覆铜连接,如下图。

原理图中GND连接

PCB中GND设计1
(采用导线方式连接)

PCB中GND设计2
(采用覆铜方式连接)
(3)芯片VDD与GND走线宽度不低于30mil。
(4)芯片GND走线:单面板:芯片地距离总地尽可能短,且不建议走线太过弯曲,出现锐角情况。双面板:建议GND覆铜,且尽可能的增加顶层与底层GND覆铜的过孔,增大GND电流能力,可提高EFT性能。
3.触摸走线要求
(1)TouchPad到MCU触摸引脚的走线TKline要尽量短和细(建议7-10mil)。
(2)所有触摸走线长度尽量控制在18CM以内,保证触摸灵敏度高,这样及时电源抖动较大情况下,触摸可靠性依然可以通过CS10V实验。
例如下图中,触摸走线为24CM,不符合设计要求,电源较差情况下,有可能无法通过CS10V实验。

(3)建议把触摸芯片放置靠中间位置,触摸按键相对触摸芯片呈对称放置,有利于触摸按键走线和灵敏度的一致性。
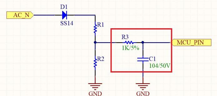
4.高压信号处理
(1)高压信号检测:建议芯片检测引脚附近添加一个RC滤波模块。如下

RC滤波
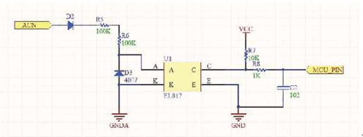
(2)过零信号检测:硬件方案:采用隔离式检测,同时在芯片检测端口添加一个RC滤波模块。如下

方式 1:采用光耦隔离方式

方式2:采用三极管隔离
(3)弹簧或者触摸走线附近存在220V交流电压。
当某个按键的触摸走线靠近220V交流电压时,同时发现仅仅该按键数据抖动异常,其他端口未见异常。则需要排查220V交流信号对触摸按键的影响。
排查方法:将该触摸按键的走线割断,通过飞线连接弹簧,确保飞线远离220V交流电压,查看触摸数据是否恢复正常。例如:电饭锅项目中,常温可通过注入电流实验。加热30分钟,触摸异常。经过排查发现,某个按键触摸走线靠近220V高压,且高温加热后,PCB材质的介电常数发生改变,从而导致该按键触摸异常。解决方案:触摸走线远离220V交流或者通过PCB开槽(5mm以上)。

5.信号线处理
(1)芯片UART、I2C、SPI等与另外一颗MCU或者WIFI通信。
为了降低外接通信引脚对触摸的影响,则可以在通信引脚上加 100~220pF电容来降低外部干扰到芯片触摸的影响。一般建议通信引脚串联电阻(100-510欧姆)、电容(100~220pF)形成RC滤波,其中电容C需尽量靠近MCU引脚。

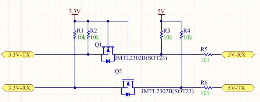
两颗MCU间UART通信

MCU与WIFI通信
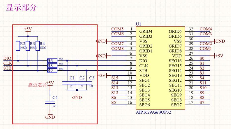
(2)MCU与 LED、LCD、时钟电路等驱动芯片连接的通信。
一般建议通信引脚串联电阻(100-510欧姆)、电容(100~220pF)形成RC滤波,其中滤波电容C需尽量靠近MCU引脚。

(3)AD、编码器输入口、红外口等输入引脚
模拟信号一般采用RC滤波后,再进入MCU引脚用于检测。一般建议滤波电容C尽量靠近芯片引脚。

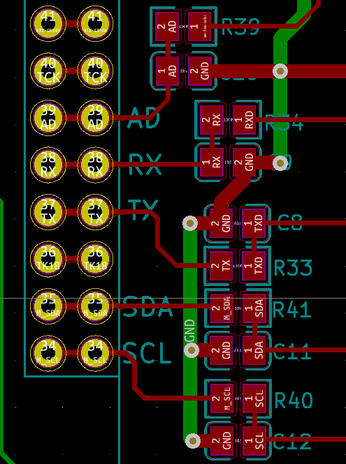
(4)下图为参考PCB,通信等输入引脚的滤波电容应尽量靠近芯片引脚。

如需了解更多产品资讯,请联系我司授权代理商或销售工程师。
关于中微爱芯
无锡中微爱芯电子有限公司成立于2004年,是一家以集成电路设计、测试、方案开发、销售和服务为主的高新技术企业,是工信部认定的集成电路设计企业,是国家鼓励的重点集成电路设计企业。产品已形成MCU、LCD显示、LED显示、通用逻辑、信号链、马达&栅驱动、功率器件、电源、音响、遥控器、通信、配套等多个系列几千款产品,覆盖消费电子、网通产品、工业设备、新能源、汽车电子等多个领域。