时间:2022-03-29 14:12
人气:
作者:admin
近两年人脸门锁在智能门锁中所占比例越来越高,由于人脸识别模组功耗较高一般在120mA左右,所以正常状态是关闭或者待机状态以节省门锁电池电量,用户靠近时才会触发感应,那么:
问题是:用户靠近时,智能人脸门锁如何感应触发进行用户的人脸识别?
答案是:用觅感的超低功耗雷达模组进行触发!
觅感雷达实现人脸识别触发原理图

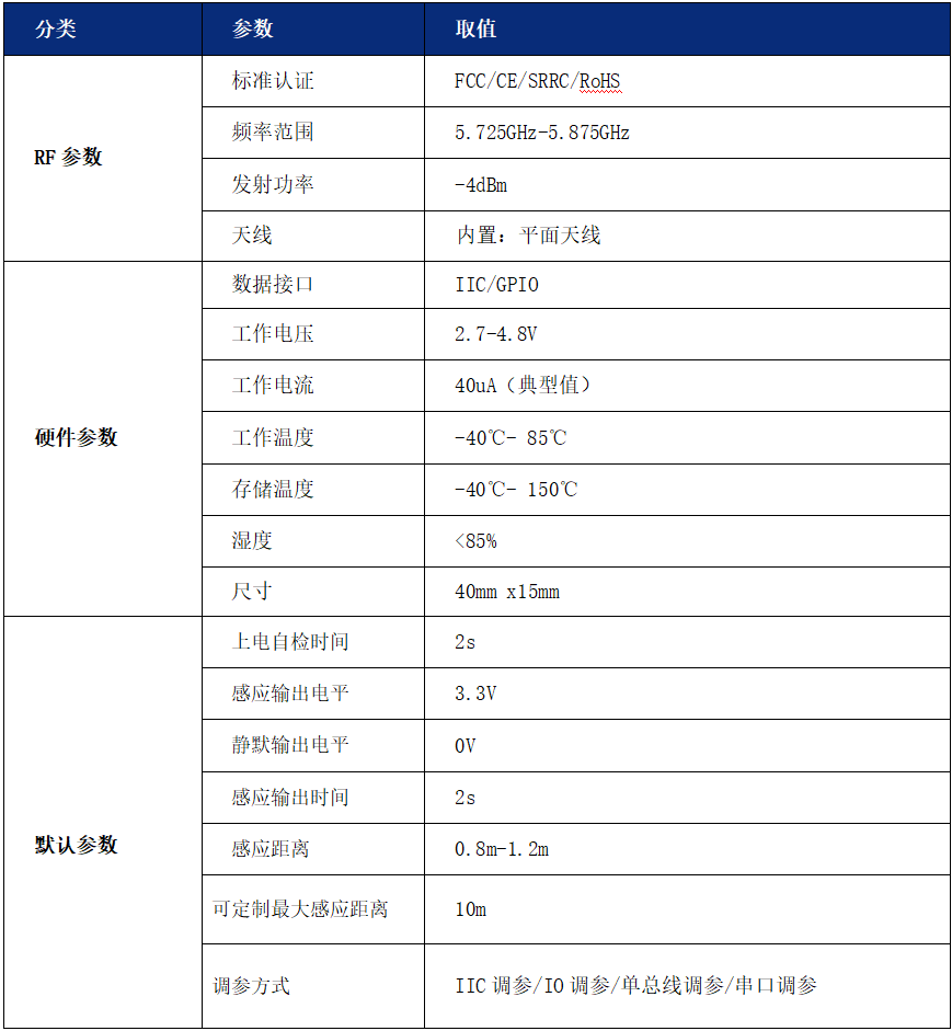
觅感雷达模组

模组参数

客户关心的模组问题

觅感雷达和红外的对比
传统的人脸门锁感应方式是红外对管或者热释电PIR,近两年随着觅感超低功耗雷达模组的推出,雷达感应方案在人脸门锁应用的比例越来越高,成为各门锁厂家新产品设计和老产品方案改进的优先选择。

丰富的模组版型
觅感对客户各种产品结构做了适配和定制,数量多达50+种版型,基本涵盖了客户需要的所有版型尺寸,其中大部门为长条型带定位孔和插座的特征:

深圳觅感科技有限公司,核心团队创立于2016年,主要成员均有超过6年以上物联网行业经验,公司长期致力于智能家居、智能照明、智能家电、健康医疗、安防门禁等领域的物联通讯与传感模组提供,累计服务超过500家客户,1KK+/月出货量。
公司核心业务包括物联通讯模组、雷达传感模组、软件算法、云生态部署接入、APP/H5开发。公司核心产品有5.8GHz/10GHz/24GHz微波雷达传感器、WiFi Combo、WiFi 2.4G/5G双频、WiFi6、BLE、
上一篇:应用在棕熊上的人脸识别技术
下一篇:【展厅多媒体】电子签名留言