时间:2017-11-07 17:41
人气:
作者:admin
进入21世纪越来越来多的电子产品出现在人们的日常生活中,例如企业、学校和电视台等单位常举办各种智力竞赛, 抢答记分器是必要设备。
在实际生活中经常会遇到同时输入两个或两个以上编码信号的情况。例如,同时按下计算机键盘上的两个按键。如果计算机键盘内的编码器是前面所讲的普通编码器,当同时按下两个按键时,键盘内的编码器将不能对这种输入状态进行编码,会出现错误的信息。这种错误信息有时会出现致命的后果。为了使这种输入状态出现时编码企业有确定的输出信号输出,便出现了优先编码器。
优先编码器允许同时输入两个以上的编码信号,编码器对所有输入的信号规定了优先顺序,当多个输入信号同时出现时,只对其中优先级最高的一个进行编码。
这次主要介绍了数码显示八路抢答器电路的组成、设计及功能,电路采用74系列常用集成电路进行设计。该抢答器除具有基本的抢答功能外,还具有定时、计时和报警功能。主持人通过时间预设开关预设供抢答的时间,系统将完成自动倒计时。若在规定的时间内有人抢答,则计时将自动停止;若在规定的时间内无人抢答,则系统中的蜂鸣器将发响,提示主持人本轮抢答无效,实现报警功能,若超过抢答时间则抢答无效。
该抢答器主要运用到了编码器,译码器和锁存器:它采用74LS148来实现抢答器的选号,采用74LS279芯片实现对号码的锁存,采用74LS192实现十进制的减法计数,采用555芯片产生秒脉冲信号来共同实现倒计时功能。
(1) 设计8路抢答器,编号与参赛选手一一对应。
(2) 具有优先显示抢答序号及时间的功能并禁止其他选手的抢答。
(3) 主持人预置抢答时间,控制比赛的开始与结束。
(4) 报警电路:主持人按下“开始”键时报警并进入抢答状态;
当抢答者发出抢答信号时报警提示;在规定抢答终止时间到时报警。
抢答器的组成框图

系统的工作原理

如图所示电路包括主体电路和扩展电路两部分。其中主体电
路完成基本的抢答功能,即主持人按下控制开关后,当选手按动抢答键时,数码管显示选手编号,同时封锁输入电路,其他选手抢答无效。扩展电路完成定时抢答的功能以及报警功能。
电路的工作过程是:接通电源后,主持人将控制开关置于“清除”
处,此时抢答器处于禁止状态,选手不能进行抢答,定时显示器显示设定的时间(30s),当主持人将控制开关置于 “开始”时,扬声器发出声响,抢答器处于工作状态,同时定时器开始倒计时。当选手在定时时间内按动抢答键时,电路要完成以下功能:
(1)优先编码电路判断抢答者的编号,并由锁存器进行锁存,然后通过译码显示电路在数码管上显示抢答者的编号; (2)扬声器发出短暂声响;
(3)控制电路对其余输入编码进行封锁,禁止其他选手进行抢答; (4)控制电路要使定时器停止工作,数码管上显示剩余的抢答时间,当选手将问题回答完毕,主持人操作控制开关进行系统清零,使系统回复到禁止工作状态,以便进行下一轮抢答。当定时时间到,却没有选手抢答时,系统将报警,并封锁输入电路,禁止选手超时后抢答。
3.1抢答电路的设计
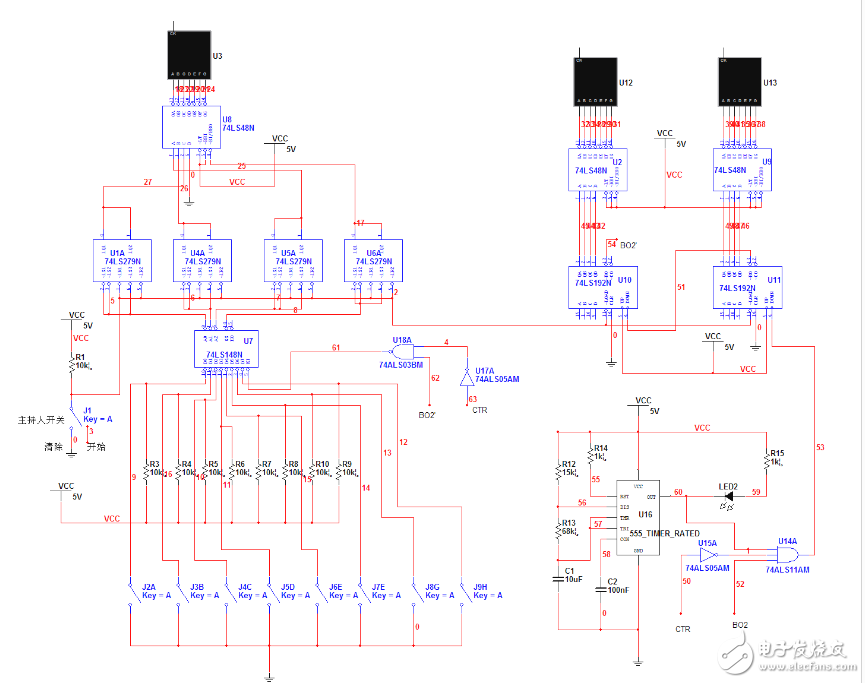
抢答电路的功能有两个:一是能分辨出选手按键的的先后,并锁存优先抢答者的编号,供译码显示电路用;二是要使其他选手的按键操作无效。选用优先编码74LS148和RS锁存器74LS279可以完成上述功能。其电路组成如图3-1所示。
其工作原理是:当主持人控制开关处于“清零”位置时,RS触发器的R端为低电平,输出端(4Q~1Q)全部为低电平。于是74LS48的BI=0,显示器灭灯;74LS148的选通输入端ST=0,74LS148处于工作状态,此时锁存电路不工作。当主持人将开关拨到“开始”位置时,优先编码电路和锁存电路同时处于工作状态,既抢答器处于等待工作状态,等待输入端I7、I6、I5、I4、I3、I2、I1、I0输入信号,当有选手将键按下时(如按下S5),74LS148的输出Y2Y1Y0=010,YEX=0
经RS锁存器后,CTR=1,BI=1,此时74LS279处于工作状态,4Q3Q2Q=101,经74LS48译码后,显示器显示出“5”。此外,CTR=1,使74LS148的ST端为高电平,74LS148处于禁止工作状态,封锁了其它按键的输入。当按下的键松开后,74LS148的YEX高电平,但由于CTR维持高电平不变,所以74LS148仍处于禁止工作状态,其它按键的输入信号仍不会被接受。这就保证了抢答者的优先性以及抢答电路的准确性。当优先抢答者回答完问题后,主持人操作控制开关S,使抢答电路复位,以便进行下一轮抢答。

3.2定时电路的设计
74LS48的7,6,2,3引脚接受来自74LS192的输出信号并把它译码 显示在数码管上。74LS192的9,10,11,15引脚完成时间设定功能,本设计要求定时30秒,所以把左边的芯片的1,15引脚接高电位,期于的全接低位,使的初始时间设定为30秒。555芯片完成产生秒脉冲的功能。工作过程为:抢答开始前,74LS192的置数端为低电位,处于初始状态,数码管显示为30,5引脚接高电位。抢答开始后,秒脉冲冲推动右边的芯片开始倒记时,同时右边芯片产生的信号做为左边芯片的CP信号推动左边的芯片倒记时,完成十进制的倒记时功能。当有人抢答后1Q的输出为1,经过非门后变为0,通过与门屏蔽了秒信号,停止记时,完成显示抢答时间的功能。当记到了30秒时,左边的芯片产生的定时到信号输出为低电位,也屏蔽了秒信号,使得数码管显示为00。如图3-2

3.3报警电路的设计

其中555构成多谐振荡器,振荡频率为: f0=1/(R1+2R2)*C*ln2=1.43/(R1+2R2)*C
其输出信号经三极管推动扬声器。PR为控制信号,当PR为高电平时,多谐振荡器工作,反之,电路停振不再工作。 3.4时序电路的设计时序控制电路是抢答器设计的关键,它要完成以下三项功能: ① 主持人将控制开关拨到“开始”位置时,扬声器发声,抢答电路和定时电路进入正常抢答工作状态,
②当参赛选手按动抢答键时,扬声器发声,抢答电路和定时电路停止工作。
③当设定的抢答时间到,无人抢答时,扬声器发声,同时抢答电路和定时电路停止工作。
根据上面的功能要求以及图3.1和图3.2,设计的时序控制电路如图3.4所示:

图中,门G1的作用是控制时钟信号CP的放行与禁止,门G2的作用是控制74LS148的输入使能端ST。图3-4(a)的工作原理是:主持人控制开关从“清零”位置拨到“开始”位置时,来自于图3-1中的74LS279的输出CTR=0,经G3反相,A=1,则从555输出端来的时钟信号CP能够加到74LS192的CPD时钟输入端,定时电路进行递减计时,在定时时间未到时,来自于图3-2的74LS192的借位输出端BO2=1,门G2的输出ST=0,使74LS148处于正常工作状态,从而实现功能①的要求;当选手在定时时间内按动抢答键时,CTR=1,经G3反相,A=0,封锁CP信号,定时器处于保持状态,门G2的输出ST=1,74LS148处于禁止工作状态,从而实现功能②的要求;当定时时间到时,来自于图3-2的74LS192的借位输出端BO2=0,门G2的输出ST=1,74LS148处于禁止工作状态,禁止选手进行抢答,门G1同时处于关门状态,封锁CP信号,使定时电路为00状态,从而实现功能③的要求,74LS121用于控制报警电路及发声的时间。
4.1 总体电路原理相关说明
经以上单元电路的设计,可以得到定时抢答电路的整机电路。 严格根据八路智力竞赛抢答器的总体方框图的指引再结合竞赛抢答器的抢答电路,定时电路,报警电路 ,控制电路绘制出总体电路!
接通电源后, 主持人将控制开关拨到“开始”位置时,扬声器发声,抢答电路和定时电路进入正常抢答工作状态。
当参赛选手按动抢答键时,选择器分辨出选手按键的先后,并锁存优先抢答者的编号,供译码显示译码电路用并且使其它选手按键操作无效。之后扬声器发声,抢答电路和定时电路停止工作。
当设定的抢答时间到,无人抢答时,扬声器发声,同时抢答电路和定时电路停止工作。
总体电路原理图如下:


上一篇:如何防止陶瓷电容扭曲裂纹的产生?