时间:2009-09-03 11:14
人气:
作者:admin
交替式简化启动电路,输入电压感测电路
FAN9612采用飞兆半导体专有的同步方案Sync-Lock,可确保软启动、软中止(Soft-Stop)期间以及所有瞬态和稳态工作条件下近乎完美的180°同步。如果某个故障模式导致一个信道无法工作,内部重启动定时器会被激活,相当于高效的功率限制,可防止此通道提供全额定功率。所有这些同步和安全功能都完全由FAN9612处理,无须功率级冗余设计,从而能实现针对效率、性能和可靠性高度优化的设计。
任何电源设计都要优先考虑启动,PFC转换器也不例外。对大多数PFC应用而言,稳压输出电压设置点在400V 范围之内,故只要有任何电压过冲,尤其是在软启动期间,就会对输出大电容和开关组件造成额外的应力。FAN9612能够解决与启动有关的两大重要问题。第一是能够在整个启动程序期间保持闭环软启动。图1所示为FAN9612专有软启动电路的功能实现及启动程序仿真。

图1 闭环软启动性能
通过把参考电压钳位在误差放大器反馈电压,软启动电容CSS 稍微预充电,加快初始化启动。更重要的是,误差放大器输出直接控制软启动充电电流ISS(VCTRL)。因此,若误差放大器接近饱和,电流源就减小VSS(t),确保对误差放大器输出电压的良好控制。不管在软启动周期内后级DC/DC 转换器从何处开始消耗 PFC输出的功率,FAN9612都可以在内部调节同相误差放大器输入以避免饱和,确保启动或重启动期间不会因瞬态故障条件而产生电压过冲。
除了闭环软启动工作模式之外,FAN9612还具有通过VOUT电阻分压器网络直接启动的可选功能。对于没有足够的辅助偏置电源电压或待机电源的应用,启动任何高电压IC都必须对VDD电容进行充电,直到电压达到控制IC欠压锁定(UVLO)导通阈值为止。这一般需要额外的电路,因而会增加功耗及降低效率。有些设计人员会采用这种方法:当通过自举偏置(bootstrap bia)电源对PFC控制IC进行供电时,关断启动电路。虽然这种方案有助于降低功耗,但往往需要高侧开关和驱动电路,从而增加外部组件的数目。FAN9612经特别设计,无须外部启动电阻即可启动。在FB和VDD之间增加一个小信号二极管DSTART即可提供一条经过RFB1的电流路径,见图2中的红色虚线。一旦内部5V参考电压有输出,小信号MOSFET QSTART就被开通,电阻反馈网络即从启动功能中解脱出来。另外也可以根据情况,忽略DSTART和QSTART,采用传统的启动方法。

图2 交替式简化启动电路
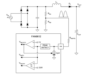
对于感测AC输入电压的PFC电路,大多数控制器都需要一个外部两极滤波器来获得RMS线电压。虽然这对线路UVLO(也称为brown-out保护,即电压过低保护)是可接受的,但两极滤波器的慢速和低灵敏度会导致额外的线电流失真,从而妨碍利用 RMS 电压信息来实现任何部分的PWM控制,比如电压前馈。而FAN9612却能够通过感测AC输入电压的峰值来获得RMS值。由于RMS值与线电压峰值成比例,所需外部电路就从两极滤波器简化为一个简单的电阻分压器。如图3所示,FAN9612利用经过分压(divided down)的峰值电压信号来实现欠压保护(VIN(UVLO))、输入过压保护(VIN(OVP)),以及电压前馈(VIN(VFF))这些PWM控制任务。RIN1和RIN2的比值可用于设定VIN(OVP)、跳变点和欠压保护级。FAN9612独有的Brown out迟滞可编程特性,可通过内部2μA电流源和RIN(HYS)进行设置。

图3 输入电压感测电路
电压前馈为PFC转换器提供了数种优势。首先,控制环路增益变得与输入电压无关,这就大大简化了补偿任务,并有助于在线路瞬变期间保持更严格的输出电压调节。其次,输入电流仍为正弦波,即使在功率受限期间也可减少电流失真。第三,由于用户可编程最大导通时间(MOT)与VIN成比例,所以每个通道都获得一个有效的功率限制功能。最后,FAN9612还能够在DC输入电压下工作,故而适用于大功率逆变器,比如那些专为太阳能应用而设计的逆变器。
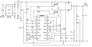
除了欠压保护和输入电压OVP外,FAN9612还具有两极输出电压OVP功能。图4中所示的反馈电阻RFB1和RFB2对输出电压进行分压,并把信号馈入到FAN9612跨导误差放大器的输入端。一个非锁死输出OVP电路用于在内部监控该信号,并被设置在反馈电压超过3.25V时阻止开关。因此实际上,RFB1和RFB2具有调节输出电压和执行输出OVP的双重功能。某些应用可能有限制输出OVP和电压调节功能共享同一组串联电阻的设计要求。FAN9612针对这一问题提供第二级锁定OVP功能,该锁定电路的阈值为3.5V,可通过ROV1和ROV2来主动设置比非锁定的OVP更高的保护电压。在RFB2与地短路这种可能性较小的事件中,这个第二级OVP功能可关闭DRV1和DRV2。

图4 简化应用电路
至于过流保护(OCP),FAN9612可通过图4中的RCS1和RCS2独立感测每个通道的峰值电流。较之在返回路径上采用单个电流感测电阻,对相位的逐个感测可提供更可靠、更有效的OCP解决方案。为了减少组件,每个输入都在内部集成了一个小型RC滤波器 (一般用于抑制电流感测输入中的前沿尖刺)。最后,FAN9612电流感测阈值设为200mV,以使电流感测电阻上的功耗最小化。