TPS552882-Q1 是一款同步四开关降压-升压转换器,能够将输出电压调节到输入电压、高于或低于输入电压。TPS552882-Q1 的工作电压范围为 2.7V 至 36V,并能够输出 0.8V 至 22V 电压,以支持各种应用。
TPS552882-Q1 集成了两个升压支路的 16A MOSFET,以平衡解决方案尺寸和效率。TPS552882-Q1 使用外部电阻分压器将输出电压设置为 1.2V 内部基准电压。TPS552882-Q1 能够从 12V 输入电压提供 100 W 的功率。
*附件:tps552882-q1.pdf
TPS552882-Q1采用平均电流模式控制方案。开关频率可通过外部电阻器在 200 kHz 至 2.2 MHz 范围内进行编程,并可与外部时钟同步。TPS552882-Q1 还提供可选的扩频,以最大限度地降低峰值 EMI。
TPS552882-Q1 提供输出过压保护、平均电感电流限制、逐周期峰值电流限制和输出短路保护。TPS552882-Q1 还通过可选的输出电流限制和持续过载条件下的打嗝模式保护确保安全运行。
TPS552882-Q1 可以使用具有高开关频率的小型电感器和小型电容器。它采用 4.0 mm × 3.5 mm QFN 封装。
特性
- 符合 AEC-Q100 标准:
- 器件温度等级 1:–40°C 至 +125°C 环境工作温度范围
- 宽输入和输出电压范围
- 宽输入电压范围:2.7 V 至 36 V
- 宽输出电压范围:0.8 V 至 22 V
- 在整个负载范围内效率高
- V 时效率为 97%
在 = 12 伏,伏 外 = 20 V 和 I 外 = 3 安
- 避免频率干扰和串扰
- 可选时钟同步
- 可编程开关频率范围为 200 kHz 至 2.2 MHz
- EMI 缓解
- 丰富的保护功能
- 输出过压保护
- 用于输出短路保护的打嗝模式
- 热关断保护
- 可编程平均电感电流限制高达 16 A
- 小解决方案尺寸
- 最大开关频率高达 2.2 MHz
- 4.0 mm × 3.5 mm HotRod™ QFN 封装,具有可润湿侧翼选项
- 可调节的输出电压补偿,用于电缆上的电压下降
- 轻负载下的可编程 PFM 和 FPWM 模式
- 通过检测电阻器进行可编程输出电流限制
- ±1% 基准电压精度
- 固定的 4 ms 软启动时间
参数

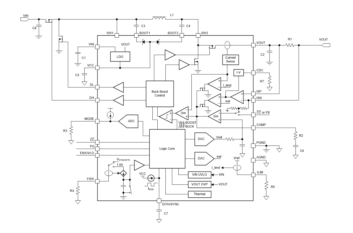
方框图

1. 核心特性
- 宽电压范围:输入2.7V至36V,输出0.8V至22V,支持升降压自动切换。
- 高效率:典型效率达97%(12V输入/20V输出/3A负载)。
- 高集成度:内置16A MOSFET(升压侧),4.0mm×3.5mm HotRod™ QFN封装。
- 保护功能:过压/短路/热关断保护,可编程平均电感电流限制(最高16A)。
2. 关键功能
- 控制模式:平均电流模式控制,支持200kHz-2.2MHz可调开关频率,可选时钟同步。
- EMI优化:可选扩频调制降低峰值EMI。
- 轻载模式:可配置PFM(高轻载效率)或强制PWM(固定频率)。
- 电流检测:通过外部电阻实现输出电流限制(ISP/ISN引脚)。
3. 典型应用
- USB PD电源:支持PPS(可编程电源)特性。
- 汽车电子:信息娱乐系统、仪表盘、车载充电器。
- 设计工具:支持WEBENCH® Power Designer定制方案。
4. 引脚与接口
- 关键引脚:
- EN/UVLO:使能/可编程欠压锁定(1.23V阈值)。
- FSW:开关频率设置(外接电阻)。
- ILIM:平均电感电流限制编程。
- 驱动能力:1A源/1.8A灌电流(Buck侧MOSFET驱动)。
5. 保护机制
- 输出过压保护(OVP) :阈值23.5V(典型值),触发后关闭高侧MOSFET。
- 短路保护:打嗝模式(76ms关闭周期)。
- 热关断:175°C触发,20°C滞后恢复。
6. 设计建议
- 电感选择:1-10μH,需满足峰值电流需求(如Coilcraft XAL1010-472)。
- 输入/输出电容:低ESR陶瓷电容(推荐20μF输入/多并联22μF输出)。
- 布局要点:缩短高电流路径(SW1/SW2至PGND),AGND与PGND单点连接。
7. 性能曲线
- 提供效率vs负载电流、频率vs设置电阻等典型特性图(如12V输入/20V输出效率达90%)。