时间:2025-02-05 18:33
人气:
作者:admin
在汽车电子与工业供电领域不断追求高效、智能的当下,Vishay 全新推出的 1kW、48V 转 12V DC/DC 转换器,以卓越性能和创新设计,为您带来前所未有的电力转换体验。
这款转换器专为双板网络系统(12V 和 48V 总线并存)打造,是汽车架构中的核心组件。它能够根据车辆的电力需求以及电池的健康状态,在 12V 和 48V 电池之间实现双向、高效的能量传输,大幅提升车辆整体能源利用效率,助力绿色出行。
其具备众多令人瞩目的亮点:双向转换功能,无论是从 48V 降压到 12V,还是从 12V 升压到 48V,都能轻松应对,适应多种复杂工况;独特的 2 相交错运行设计,有效降低电流纹波,确保电力输出稳定,减少设备损耗;自动降压和升压选择功能,无需人工干预,智能匹配最佳工作模式,提升系统响应速度;全面的保护机制,涵盖过压、过流保护以及浪涌电流控制,为设备安全运行保驾护航。
*附件:1kw-dcdc-48v12v.pdf
在关键组件选择上,Vishay 精心挑选了 IHDM - 1107BB - x0 电感、SQJQ112E MOSFET 等优质元件,确保产品性能卓越、可靠性高。并且,该转换器应用领域广泛,不仅在汽车行业表现出色,在工业和服务器计算、网络电信基站电源以及电动汽车测试环境等领域,同样能发挥重要作用。
操作方面,Vishay 充分考虑用户体验,提供了简洁明了的快速启动指南,以及详细的降压、升压模式启动步骤,即使是初次使用者也能轻松上手。此外,产品还配备了直观的 LED 指示灯,实时反馈工作状态,让您对设备运行情况一目了然。
Vishay 1kW DC/DC 转换器,凭借强大的功能、可靠的品质和广泛的适用性,是您在电力转换领域的不二之选。选择 Vishay,就是选择高效、智能、安全的电力解决方案,开启电力转换新篇章!
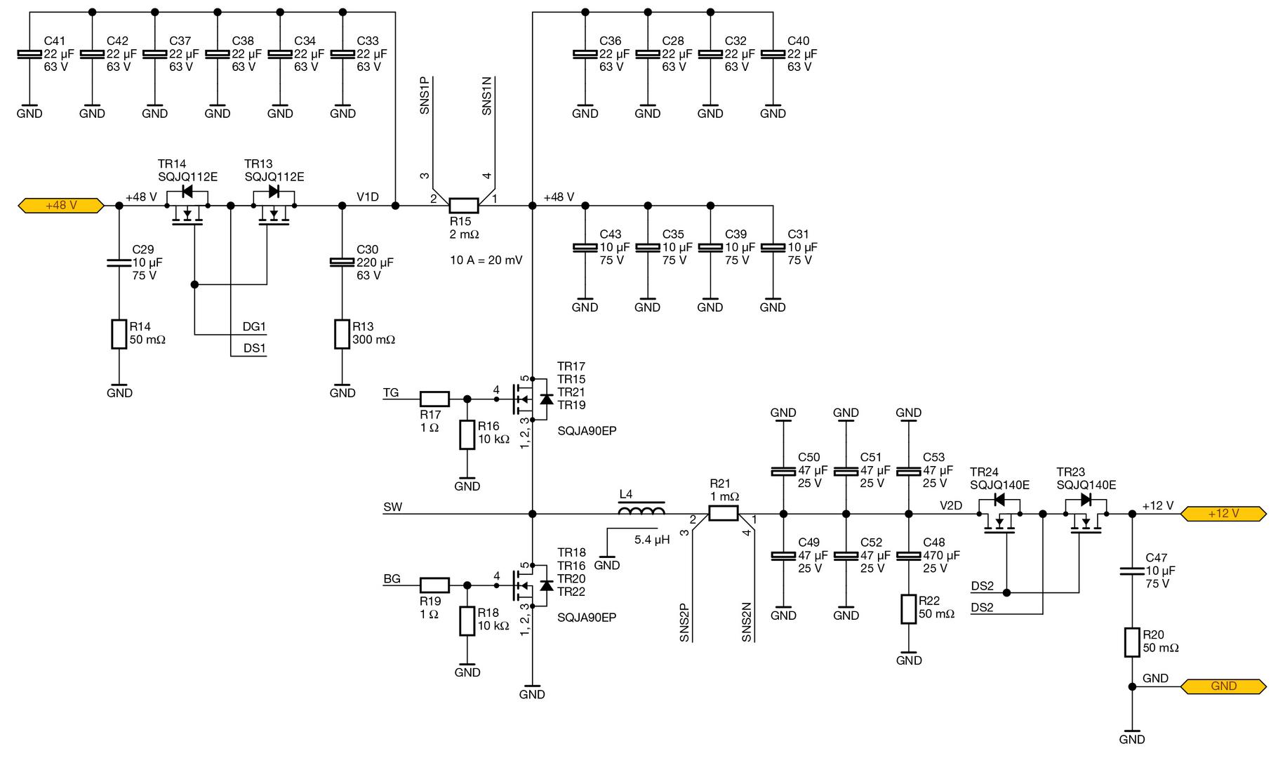
这款 1 千瓦、48 伏直流电转 12 伏直流电的转换器是一款同步两相降压 / 升压转换器。两个功率级位于底部印刷电路板(PCB)上。该 PCB 为 FR4 材质,有六层,铜厚 2 盎司,而顶部 PCB 为四层,铜厚 1 盎司。为实现良好的热连接和电气隔离,底部 PCB 通过热界面材料与外壳连接。
该转换器采用两相交错技术来降低总纹波。每相由一个 LT8228 控制,LT8228 由 MIC1557 振荡器产生的时钟信号驱动。为进一步降低 48 伏侧的纹波,在 + 48 伏端子和两相之间放置了一个 4.7 微亨的 IHLP - 6767 电感。一个 2.2 微亨的 IHLP - 1212 电感与一个 100 毫欧的电阻串联后,与 IHLP - 6767 电感并联,用于调整传递函数。
每相两侧各有一对保护金属氧化物半导体场效应晶体管(MOSFET),以便在出现故障时隔离该相。这些 MOSFET 还用于限制直流链路电容器的涌入电流。在 12 伏侧,每相可能会出现超过 40 安的连续电流,因此低导通电阻(RDS (on) )对于最小化损耗至关重要。为此,选用了典型 RDS (on) 为 0.44 毫欧的 SQJQ140E。在 48 伏侧,电流较低,RDS (on) 的重要性相对较低。相反,必须考虑直流链路电容器的涌入电流,而 SQJQ112E 具有较宽的安全工作区,是不错的选择。
对于半桥中的开关 MOSFET 而言,较小的米勒电容对于降低开启和关断损耗很重要。为实现这一点,并联了四个 SQJA90EP 以降低导通损耗。
为补偿 48 伏侧的高纹波电流,直流链路由 10 个 22 微法、63 伏的 MAL218297802E3 电容器组成。这种混合导电聚合物铝电容器的等效串联电阻(ESR)极低,仅为 80 毫欧,额定纹波电流为 1.5 安(有效值),尺寸小巧,仅为 6.3 毫米 ×6.3 毫米。此外,在 MOSFET 附近还放置了四个 10 微法的多层陶瓷电容器(MLCC)。一个 220 微法的 MAL214699808E3 电容器与一个 300 毫欧的电阻串联,用于阻尼。在 12 伏侧,直流链路使用了五个 47 微法、25 伏、60 毫欧、2.7 安(有效值)的 T51D476M025C0060 vPolyTan 聚合物电容器和一个 470 微法的铝电解电容器。
该转换器的主电感是 IHDM - 1107BB 系列的 5.4 微亨电感。
在 48 伏侧,使用一个 2 毫欧的 WSLP2726 Power Metal Strip® 电阻进行电流测量,在 12 伏侧则使用一个 1 毫欧的电阻。
原理图
