时间:2025-02-05 17:03
人气:
作者:admin
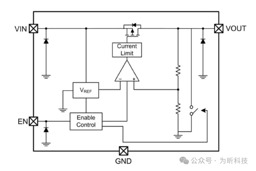
LDO(Low Dropout Regulator)是嵌入式系统中广泛使用的器件,也是最基本的模拟类电源,由于其输出噪声小,电路简单,所以在各种应用中都是不可或缺的器件,其中有一些重要的参数对电路的性能影响很大,PSRR就是其中的一个。
一、LDO的几个参数:
即Vin输入端纹波被衰减的程度,值越大衰减越大,抑制效果越好。
【注:音频系统需要低噪声的LDO,CameraSensor需要低噪声高PSRR和瞬态响应快的LDO。】
二、LDO的设计注意事项:
Vin/Vout脚的电容要最靠近对应管脚;
BP脚可以接对地电容,也可以不接,接对地电容下可以提高2~3dB的PSRR;
大压差下要做好散热处理,即GND面积做大。
三、LDO的温升计算:
耗散功率=发热功率=(输入电压—输出电压)*负载电流;
温升=耗散功率*热阻系数;
温升就是发热导致的芯片温度升高,并未包括环境温度,实际芯片的温度=环境温度+温升;故而实际芯片温度与PCB散热设计、环境温度和温升都有关;
环境温度+温升不能大于芯片PN结保护温度,否则输出会关闭。
热阻系数与封装类型相关,封装类型决定了热阻系数和封装功率;
封装功率即该封装能承受的极限功率。
四、LDO的效率:
【其中:输入电流=输出电流+LDO自身耗电,因为LDO自身耗电很小, 几uA~几十uA,故可忽略。】
η=输出电压/输入电压

【免责声明】文章为作者独立观点,不代表为昕科技立场。本号对转载文章观点保持中立,内容仅供读者学习和交流。
下一篇:无线充电的类型和应用