时间:2025-02-06 14:00
人气:
作者:admin
太阳能电池低转换效率限制了其广泛使用,因此需要一种具有最大功率点跟踪(MPPT)容量的功率转换器与太阳能电池相结合。四种常用的最大功率点跟踪MPPT技术:CV、ARV、P&O、IC,「美能光伏」 多通道太阳能电池MPPT系统除以上四种技术外还增加了恒压和恒流老化模式以增加稳定性研究的灵活性。
太阳能电池的工作点可以从零伏变化到开路电压。工作点很少保持在最大功率,而是根据负载的变化而变化,因此,一种被称为 MPPT 的太阳能控制器被用来发现最大工作点,促使太阳能电池以最高效率运行。
常用的MPPT技术:恒定电压(CV)

CV MPPT技术框图
该技术方法简单,速度快,工具易于使用,核心在于通过精密的控制机制实现最大功率点追踪(MPPT)。通过将太阳能电池产生的电压与预设的最大功率点电压(VMPP)的参考电压进行比较,从而确保太阳能电池能在最大功率点(MPP)附近稳定高效地运行。恒定电压(CV)的MPPT技术,尤其适用于光照条件均匀一致的环境。
常用的MPPT技术:自适应基准电压(ARV)

ARV MPPT技术框图
与 CV MPPT 不同,ARV考虑了天气条件。它在估算温度(T)和辐射水平(G)时,比传统的CV 系统多用了两个传感器,比P&0方法多用了一个传感器,因此系统成本略高。基于ARV 的 MPPT 系统具有在不同天气条件下运行的灵活性,因此是恒定电压技术的扩展方法。在恒定辐照条件下(约1000W/m2),两种方法的效率几乎相同(>99.7%)。当辐照度降低到 400W/m2时,CV 的效率下降到 98.3%,而 ARV方法在不同的辐照情况下都能保持相同的效率。
常用的MPPT技术:扰动与观察(P&O)
P&O算法通过调节输出电压使太阳能电池满足MPP。在这一类中,模块电压会定期受到扰动。如图所示,随着电压的增加(下降),功率增加(降低)。在微扰保持不变的情况下,应增加功率以达到MPP。随着功率的减小,摄动比例相反。

P&O 算法的 P-V 曲线
该方法通过PV电池电压变化(dV)来寻找PV的标称值(dP)的差异,当dP/dV为正值时,真正的点出现在MPP的左半部分。这个操作一直持续到(dP/dV)等于零,即:
P&O(扰动观察法)算法具有高跟踪性、简单性和快速动态响应等优点。但在稳态条件下也存在振荡、部分遮阳条件下的性能不足以及功率损耗大等问题。通过不断的研究和改进,可以进一步提高该算法的性能和适应性,以更好地满足光伏电池的运行需求。
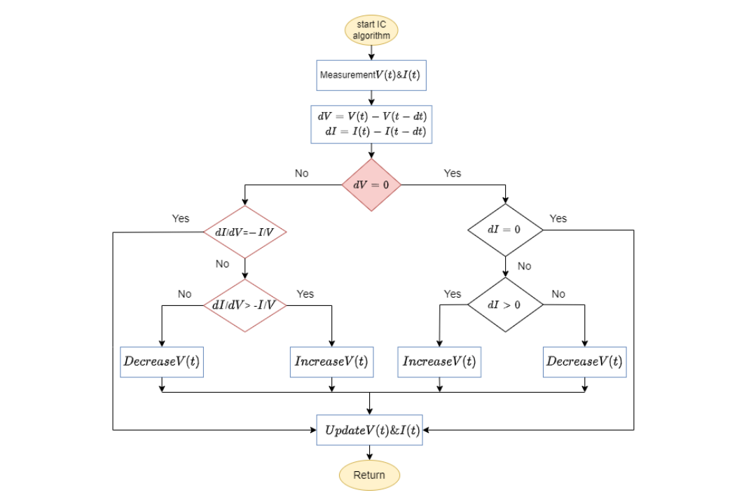
常用的MPPT技术:增量电导(IC)
增量电导(IC)方法通过改变PV功率与电压的关系来工作。当微分结果的除法为零时,达到MPP。计算和比较公式中两部分的增量电导,确定曲线功率点的峰值。

由此可推断出:
根据该算法,当MPP达到时,IC的数学关系如下:


IC算法流程图
根据上面的流程图,太阳能电池必须在基准电压V_ref下运行。MPP处的电压值等于V_ref。INC方法的优势在于能够对天气变化的条件做出快速反应。与P&O方法相比,该技术在MPP附近的振荡要小很多。
不同的MPPT技术,具有不同的控制变量、复杂度、成本、应用和MPP点周围的振荡。MPPT是通过优化其组件和操作参数来提高太阳能电池总效率的有效技术之一。
美能多通道太阳能电池MPPT系统

「美能光伏」 多通道太阳能电池MPPT系统,采用AAA级LED 太阳光模拟器作为老化光源,可通过多种方式对电池进行控温并控制电池所处的环境气氛(N2、干空、恒温恒湿等),对多组电池同时进行长期的稳定性能测试。
采用进口大功率 LED 芯片,多种不同波长的 LED 进行光谐拟合
光源使用寿命>10000小时
有效光斑大小: ≥250*250mm(可定制)
以上四种常用的最大功率点跟踪MPPT技术以外,「美能光伏」 多通道太阳能电池MPPT系统还增加了恒压(如开路电压)和恒流老化(如短路电流)模式以增加稳定性研究的灵活性,并集成了强大数据分析软件可以实时查看和对比不同样品的各项性能指标。*特别声明:「美能光伏」公众号所发布的原创及转载文章,仅用于学术分享和传递光伏行业相关信息。未经授权,不得抄袭、篡改、引用、转载等侵犯本公众号相关权益的行为。内容仅供参考,若有侵权,请及时联系我司进行删除。