时间:2023-10-24 09:43
人气:
作者:admin
在现代生活中,USB电源适配器发挥了巨大的作用,从手机、平板到相机、音响,无不需要通过USB充电或与电脑进行数据传输。USB电源适配器的小巧便携和灵活性让我们能够随时随地为智能设备充电,为我们的生活带来了极大的便利。无论是在旅行、办公还是居家使用,USB电源适配器都是不可或缺的小工具。在本文中,我们将介绍基于思睿达主推的CR52177SC5V1A USB 电源适配器解决方案。
01
样机介绍
该测试报告是基于一个能适用于宽输入电压范围,输出功率5W,恒压恒流输出的USB 电源适配器样机,控制IC 采用了思睿达主推的CR52177SC。
CR52177SC_5V1A 工程样机示意图
CR52177SC—极简自供电原边PWM开关
CR52177SC是一款外围应用电路极度简化的高性能原边检测控制的PWM 开关,具有快速启动功能,启动时间更短。CR52177SC内部采用了多模式控制的效率均衡技术,用于减少芯片系统待机功耗和提升效率,同时采用了初级电感量补偿技术和内部集成的输出线电压补偿技术,保证了芯片在批量生产过程中CC/CV 输出精 度,内置的全电压功率自适应补偿技术保 证了系统在全电压范围(90V~264V)内输出恒定的功率。可以工作在双绕组和三绕 组应用系统下,自供电功能保证芯片能够 在任何条件下正常工作,极简的外围应用 仍然能够保证电源系统的稳定可靠工作。 CR52177SC集成了多种功能和保护特性,包括欠压锁定(UVLO),软启,过温保护(OTP),逐周期电流限制(OCP), FB引脚开路和悬空保护,输出短路保护, 前沿消隐等,使得芯片具有更高的可靠性。
主要特点
●极简外围应用电路●内置快速启动,省启动电阻●内置自供电功能,省供电二极管●省FB端下偏电阻●内置峰值电流检测,省电流采样电阻●原边检测拓扑结构,无需光耦和TL431●全电压范围内高精度恒压和恒流输出●采用多模式控制的效率均衡技术●内置输出线电压补偿功能●内置初级电感量偏差补偿功能●内置全电压功率自适应补偿功能●内置过温度保护功能●内置FB开路和短路保护功能●内置前沿消隐●逐周期过流保护●SOP-7L绿色封装
基本应用
●小功率电源适配器●蜂窝电话充电器●圣诞灯、LED驱动器●替代线性调整器和RCC
典型应用


管脚排列

管脚描述

样机特性
● 高效率,小体积,良好的EMI 特性;
● 满足当前最严格的能效标准,包括DoE VI,CoC V5 Tier2;● 具线损补偿,恒压/恒流模式;● 全球通用电压设计。该样机是一款基于CR52177SC设计的,全电压实现5V1A输出的USB电源充电器。设计紧凑,体积小,成本低,效率高,性能好。PCBA尺寸仅为:33*29*17mm;样机在AC90V满足启动时间的条件下,实现AC264V待机功耗<64mW;典型平均效率75%;能够满足最严格的能效标准“COC_T2”;全电压可实现±3%的CC/CV输出精度;具有“软启动、OCP、SCP、OTP自动恢复”等多种保护功能。样机的变压器,采用了EE13磁芯(PC40材质),变压器绕制工艺部分,请见后文详细说明。
02
样机特性
以下表格为工程样机的主要特性,具体测试方法在第4 章节中有详细说明。
2.1 输入特性:
2.2 输出特性(PCB END):
2.3 整机参数:
2.4 保护功能测试:
2.5 工作环境:
2.6 测试仪器:
03
样机结构信息
本小节展示了工程样机的电路、版图结构,变压器结构及工艺。
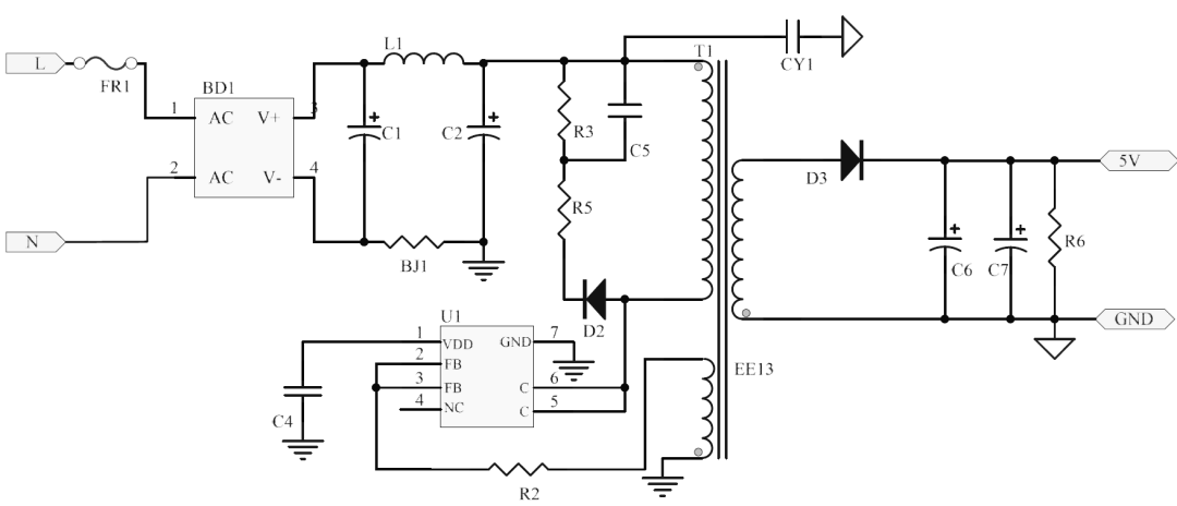
3.1 电路原理图及BOM:
3.1.1 原理图:
3.1.2 元器件清单:
3.1.3 PCB 布局&布线:
PCB 顶层布局
PCB 底层布局&布线3.2 变压器绕制工艺:
3.2.1 电路示意图:
3.2.2 规格参数:
1)骨架:EE13(5+5PIN),Ae=17.1mm²;2)磁芯材质:TDK PC40 或同等材质;3)N1、N2、N3: 2UEW 漆包线;N4: 三层绝缘线,出线加黑/白特氟龙套管(A 白/B 黑)4)绝缘胶带:3M900 或同等材质;5)磁芯中柱开气隙,初级感量Lp:2000uH±5%(测试条件:0.3V,10kHz);6)漏感量LLK:要求控制在初级绕组的5%以内(测试条件:0.,3 V,10kHz));7)耐压测试= 3KV 5mA 1Min8)成品要求:真空含浸3.2.3 变压器参数:
3.2.4 变压器结构图:
04
性能测评
本小节对工程样机的输入部分、输出部分、各种保护以及一些时序进行了测试,以下详解了测试方法及结果。从测试结果来看,以下各项测试均合格,能够满足大部分客户的要求。4.1 输入特性:
本模板经过在不同的输入电压(从90V/60Hz 到264V/50Hz)和不同负载条件下测试,得到待机功耗、效率及平均效率。表1 待机功耗
表2 输出100%负载下的输入特性
表3 效率测试(PCB END)
表4 效率测试(USB END)
表5 能效等级评估(PCB END)
4.2 输出特性:
4.2.1 线性调整率和负载调整率:
4.2.2 输出恒流特性:
4.2.3 输出电压纹波&噪声:
注:纹波及噪声在USB 端测试,同时测试端口并联0.1uF/50V 的瓷片电容和10uF/50V 电解电容,带宽限制为20MHz。
R&N @ AC90V/60Hz,No Load
R&N @ AC90V/60Hz,100% Load
R&N @ AC264V/50Hz,No Load
R&N @ AC264V/50Hz,100% Load4.3 保护功能:
以下涉及过流保护、短路保护的测试。
4.3.1 过流保护:
4.3.2 短路保护:
4.4 温升测试:40 摄氏度恒温箱满载极限温升测试被测样机加装专用塑料外壳后,至于密闭塑料容器内,测试样机IC,变压器,肖特基二极管温度。以下温度为平衡后的温度。
4.5 动态测试:
输出动态负载电流设置为0.9A 持续5ms/10ms,然后为0.1A 持续5ms/10ms并持续循环,上升/下降设置为3A/uS。
AC90V 5ms
AC90V 10ms
AC264V 5ms
AC264V 10ms4.6 系统延时时间测试:
TON_DELAY @ AC100V,100% Load
TON_DELAY @ AC240V,100% Load
THOLD_UP @ AC100V,100% Load
THOLD_UP @ AC240V,100% Load4.7 其它重要波形测试:
AC264V/50Hz,100% Load, DRAIN 端592V
AC264V/50Hz,100% load, 肖特基32.2V
05
EMI 评估测试
测试条件:输入:AC115V/230V;输出负载:5Ω/50W;限值标准参考:EN55013、EN55022B。(辐射测试结果仅供参考)
AC115V 传导L 相
AC115V 传导N 相
AC230V 传导L 相
AC230V 传导N 相
AC115V 辐射测试
AC230V 辐射测试
上一篇:合宙CC表更新三个功能