时间:2023-09-06 16:24
人气:
作者:admin
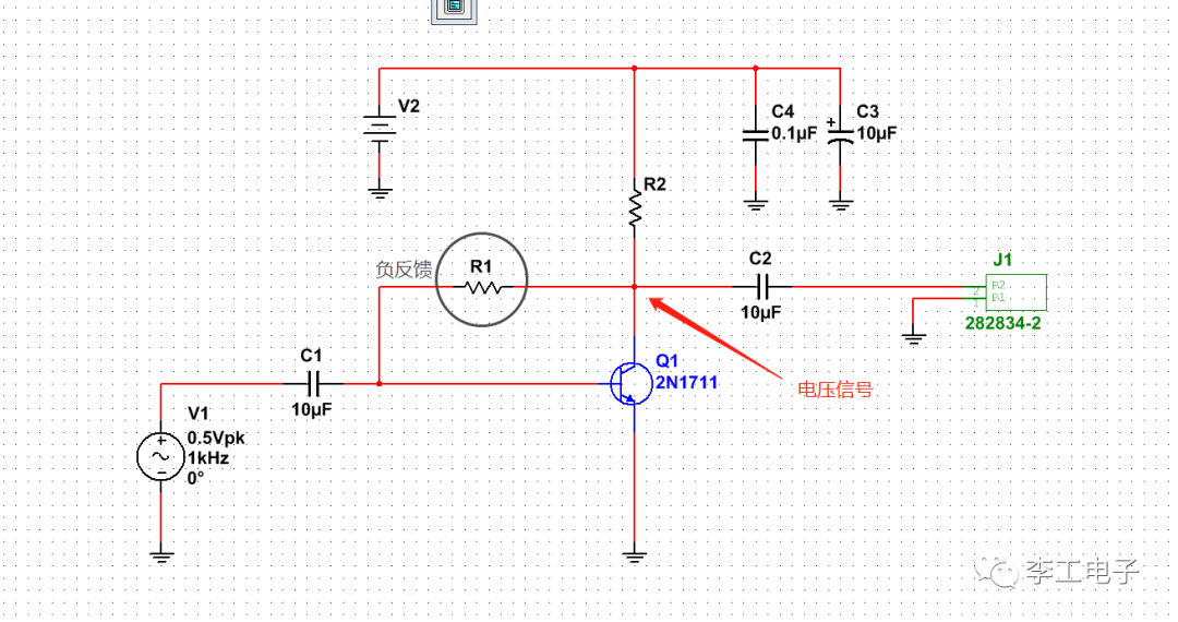
针对音频放大电路中常用的电压并联负反馈的形式,详细分解反馈环路的全部动作,进一步加深对反馈电路的理解。

对于并联类型的负反馈,从电路中一眼就可以看出来。只要是连接在信号输出端与输入端之间的,很大概率是负反馈电路。那么在这里的R1就极有可能是负反馈电阻。
负反馈环路
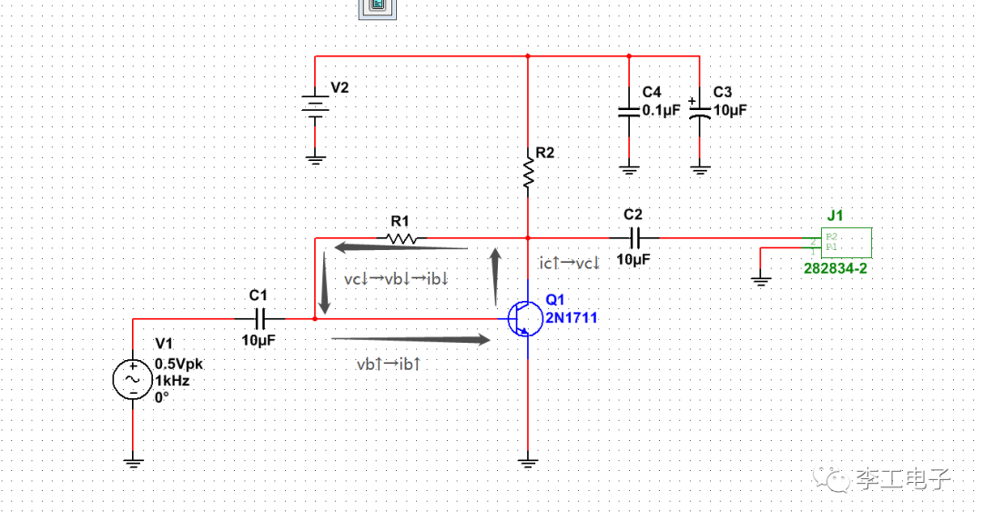
这是一个经典的共射放大电路,对于负反馈环路的分析用一个直观的方法就行,假设基极电压vb升高,则引起ib的升高,所以vb↑→ib↑,而ic=ib×β,因此ib↑→ic↑,ic增大之后,集电极的负载电阻R2的压降升高,所以输出电压vc=电源电压-vR2,则ic↑→vc↓。

vc经过负反馈电阻R1之后,与输入信号混合叠加,结果就是vc↓→vb↓→ib↓,而ib↓→ic↓,所以集电极的电流ic减小,R2的压降随之减小,则vc增大。
如上图所示,在整个负反馈环路的动作中, 输出信号vc经历了变小和变大这两个相反的过程,这就是负反馈的原理 。
反馈的量
由上面的分析知道,电阻R1就是货真价实的负反馈电阻,它的位置连接着输出信号与输入信号,当R1变大,负反馈的量是增大还是减小?
最简单的是用 极限法 ,当电阻R1趋于无穷大的时候,相当于开路,此时没有负反馈;当R1减小,相当于接入了负反馈电阻,这时候就限制了输出信号的增益。
由此可见,电阻R1越小,输入端所接收到负反馈的量就越大,输出信号的幅值越小。
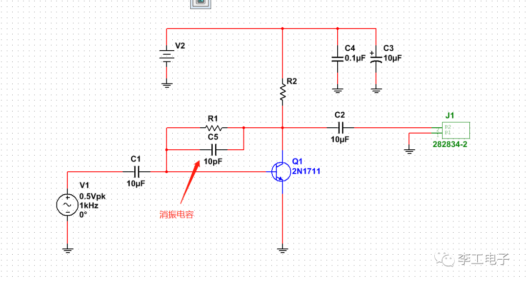
高频自激

放大电路中的高频自激现象十分常见,因此电容C5称为 消振电容 ,它与电阻R1并联,由于电容的隔直作用,直流信号无法通过C5,而消振电容主要针对高频信号,所以取值一般在10pF~100pF之间,以至于就算是20kHz以下的音频信号,也是无法通过C5的。
但是它主要针对高频信号,因此比音频更高频率的信号,C5对他们的容抗很小,负反馈的量很大,因此就大大削弱了集电极端的高频信号,防止出现高频自激现象。
以上就是共发射极放大电路的并联负反馈电路,负反馈的量越大,输出增益越小,对于一些无用的信号频段,我们当然是希望增益越小越好!
下一篇:开关电源炸机究竟是什么原因呢