时间:2022-11-28 16:51
人气:
作者:admin
大家好,这里是大话硬件。在前3节分析了一个开环电源是如何工作的,开环电源的弊端也很明显,无法维持输出的稳定,不能抗扰动,无法得到我们想要的电压等等。因此,开关电源的闭环环路对稳定性来说非常重要。
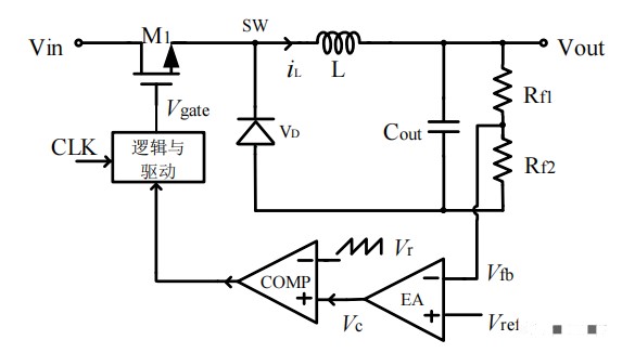
在开关电源的系统中,要想使其输出电压稳定,可以对输出电压进行监控,然后调节开关管的开通和关断,这种方式被称为电压控制模式。
当然,除了检测输出的电压可以控制系统输出电压的稳定,其实检测电感输出的电流同样可以用来控制系统的稳定,将电压和电流相结合的方式,就是电流控制模式。下面是电压控制模式的框图:

Rf为输出电压取样电阻,EA为误差放大器。COMP为比较器,逻辑与驱动为MOS管的驱动电路。现假设输出电压升高,则VFB电压增加,此时输出电压Vc减小,则占空比会减小,输出电压减少,电路中关键点的波形如下:

上面这种方式非常简单的就能控制输出电压的稳定。通过采样,放大和比较就能得到不同高低电平的方波从而来改变开关管的开通和关断时间,那到底是如何实现的呢?
根据前面推导的Buck变换器的输入和输出关系表达式:

很明显要维持这个等式的平衡,当输入电压变化或者输出电压变化,只有改变D才能可能使等式一直平衡。从上面的电压控制也能看出来。

所以在改变D的时候,我们可以有下面几种方法:
(1)维持分母T不变,只改变ton的时间,波形如下:

(2)维持分子ton必变,只改变T的时间,波形如下:

(3)维持分子ton/T不变,同时改变ton和T的时间,波形如下:

上述三种改变D的方式分别对应了PWM,PFM以及PWM和PFM混合调制的方式来控制开关管的占空比。
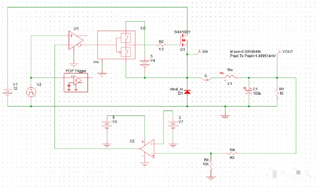
搭建电压控制模式的电源系统,VFB设定为3V,分为电阻为两个10K,因此输出电压为6V。

可以看出输出电压为6V和我们设定的基本一致。

同时,在后面的时间内,输出电压不稳定。

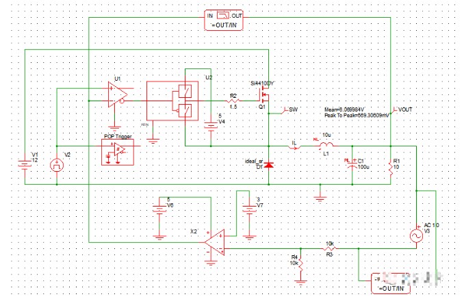
说明这个系统不稳定,我们仿真电源的增益和相位曲线。


从仿真波形可以看出,相位在-180°的频率非常多,在穿越频率处,相位裕度基本为0,说明系统确实不稳定。
总结一下:使用电压控制方式的闭环控制方式,可以使输出电压满足我们输出电压的要求,但存在系统不稳定的情况。通过不同的方式改变驱动开关管的占空比,就能调节输入和输出的关系。

下一篇:IGBT在大功率斩波中问题的应用