时间:2022-11-29 10:07
人气:
作者:admin
LED电源有很多种类,各类电源的质量、价格差异非常大,这也是影响产品质量及价格的重要因素之一。LED驱动电源通常可以分为三大类,一是开关恒流源,二是线性IC电源,三是阻容降压电源。
01 开关恒流源
采用变压器将高压变为低压,并进行整流滤波,以便输出稳定的低压直流电。开关恒流源又分隔离式电源和非隔离式电源,隔离是指输出高低电压隔离,安全性非常高,所以对外壳绝缘性要求不高。非隔离安全性稍差,但成本也相对低,传统节能灯就是采用非隔离电源,采用绝缘塑料外壳防护。开关电源的安全性相对较高(一般是输出低压),性能稳定,缺点是电路复杂、价格较高。开关电源技术成熟,性能稳定,是目前LED照明的主流电源。

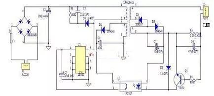
图1:开关恒流隔离式日光灯管电源

图2:开关恒流隔离电源原理图

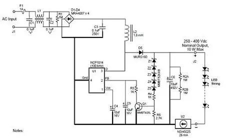
图3:开关恒流源电源

图4:开关恒流非隔离电源原理图
02 线性IC电源
采用一个IC或多个IC来分配电压,电子元器件种类少,功率因数、电源效率非常高,不需要电解电容,寿命长,成本低。缺点是输出高压非隔离,有频闪,要求外壳做好防触电隔离保护。市面上宣称无(去)电解电容,超长寿命的,均是采用线性IC电源。IC驱电源具有高可靠性,高效率低成本优势,是未来理想的LED驱动电源。

图5:线性IC电源

图6:线性IC电源原理图
03 阻容降压电源
采用一个电容通过其充放电来提供驱动电流,电路简单,成本低,但性能差,稳定性差,在电网电压波动时及容易烧坏LED,同时输出高压非隔离,要求绝缘防护外壳。功率因数低,寿命短,一般只适于经济型小功率产品(5W以内)。功率高的产品,输出电流大,电容不能提供大电流,否则容易烧坏,另外国家对高功率灯具的功率因数有要求,即7W以上的功率因数要求大于0.7,但是阻容降压电源远远达不到(一般在0.2-0.3之间),所以高功率产品不宜采用阻容降压电源。市场上,要求不高的低端型的产品,几乎全部是采用阻容降压电源,另外,一些高功率的便宜的低端产品,也是采用阻容降压电源。

图7:阻容降压电源

图8:阻容降压电源原理图
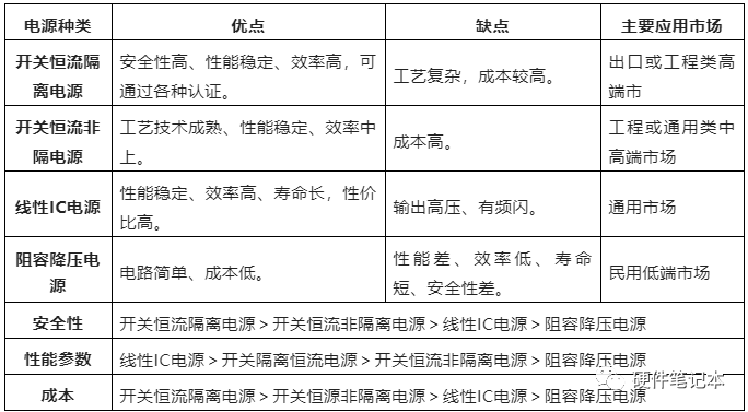
04 电源成本性能比较
以3W小球泡和16W日光灯管为例,各种电源成本比较:

可见,不同类别的电源,其成本差异是非常大的,其中过认证的开关隔离源最贵,阻容降压电源最便宜。
各类电源性能之比较:

在中高端市场,开关恒流非隔离电源仍是市场的主流电源,厂家一般会在结构设计上进行防高压隔离。而在低端市场,大部份厂家是采用阻容降压电源,也有部分厂家采用线性IC电源(要求厂家有一定的设计能力)。
采用不同的电源,产品的性能及价格是不一样的,我们应该根据不同的市场选用不同的产品。
编辑:黄飞
上一篇:碳化硅功率器件市场前景!