时间:2022-11-29 10:31
人气:
作者:admin
光耦亦称光电隔离器或光电耦合器,简称光耦。它是以光为媒介来传输电信号的器件,通常把发光器(红外线发光二极管LED)与受光器(光敏半导体管)封装在同一管壳内。当输入端加电信号时发光器发出光线,受光器接受光线之后就产生光电流,从输出端流出,从而实现了“电—光—电”转换。以光为媒介把输入端信号耦合到输出端的光电耦合器。
大功率开关电源主回路设计,该电路采用的是全桥拓扑经过高频变压器转换再整流,实验项目是三相进线15V/6KA输出。其中,主回路的保护设计及报警设计是必不可少的。通过单片机输出控制继电器动作,而且由于抗干扰的要求,我必须通过光耦隔离。。于是乎,光耦隔离继电器保护电路设计应需而生。
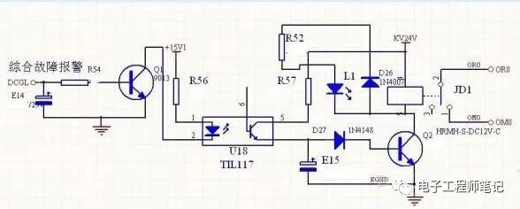
主要电路设计如下图:

该继电保护主要隔离应用的是TI公司生产的TIL117光耦芯片。该芯片无需供电,通过光耦二极管上拉15V电源输出15mA即可正常工作,有效隔离了输出侧对主回路的电磁影响。
另外该电路还有一个+24V供电电源,大部分继电器设计的时候都需要24V,该电源设计图如下:

该电路主要的稳压芯片采用的是生产设计的UA7824芯片,该芯片输入电压可调范围宽,稳压性能好,功耗低价格低廉。在继电器电路设计的图纸中,稳压电源用的这个芯片。
编辑:黄飞