时间:2022-11-08 15:59
人气:
作者:admin
前段时间讲过了BOOST电路,现在该轮到讲BUCK电路了。
BUCK电路和BOOST电路用到的器件几乎一样,如果理解了BOOST电路的升压原理,其实BUCK的降压原理也是很容易理解的。
下面简单的讲一下BUCK电路。

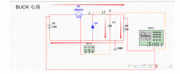
图示为简单的BUCK电路图。
此电路具有电源,开关管,电感,二极管 电容,负载电阻器件。
其中,开关管选用的为MOS管,也可以选择三极管。其源极接PWM波。PWM的高低起伏控制着MOS管的导通与断开。
电感:可以将电能转换为磁能存储起来,也可以将磁能转换为电能进行释放。在整个电路中,需要注意到以下两点:
1 电感在进行储能与释放能量时,其极性会发生反向。
2 电感电流不能突变,其只能线性放大和减小。这个从电感的公式Ldi/dt=U就能看出来。
电容:具备储能与释放能量的特点,与电感相反,其极性不会发生变化。当外部电压大于电容电压时,其进行充电,当外部电压小于电容电压时,其开始放电。
二极管:具有单向导通,反向截止的特性。部分电路中,也有将此二极管改为MOS管的,我们称之为同步BUCK电路。然而我们今天要讲的是异步BUCK电路。
为了更好的讲解电路,还是分为两个阶段进行讲解。
下面以理想状态下,对电路进行分析。
MOS管导通

当MOS管导通时,电流流向如图所示。
此时V1为整个电路进行供电,电感L1将电能转换为磁能进行储能。其极性表现为左端正极,右端负极。电容此阶段开始充电。电路输出电压UO1。电感两端的压差等于V1- UO1。
MOS管断开

当MOS管断开时,电流流向如图所示。
此时电感相当于电池,对外进行放电。因为电感电流不能突变,所以流经电感的电流流向不变。极性发生变化,表现为左负右正。此时二极管起到了续流的作用。此时输出电压为UO2。
UO1= UO2。
当开关闭合与断开的瞬间,电感极性会发生偏转,此时负载由电容供电。
前面我们提过,电感的秒伏定理。根据电感的秒伏定理可知:
UO2(1-D)T= (V1-UO1)DT
即简化一下:UO1(1-D)=(V1- UO1)D
UO1=DV1
因为D永远小于1,所以UO1永远小于输入电压V1。
为了更好的明白BUCK电路,我们可以这样理解。假设我们想要指定的电压Uo输出。
在MOS管闭合时,因为电感电流不能突变,其右端电势也只能随着电源供电储能,右端电势从0V逐渐升高,当升高至Uo以上时,MOS管瞬间断开,停止输出电压的继续升高,此时输出电压略高于设定值。
在MOS管断开后,其开始释放能量,当右端输出电压低于Uo时,MOS管瞬间再闭合,阻止输出电压的继续下降。
来回反复的循环,使得输出电压始终保持在Uo上下轻微的徘徊,而这种徘徊的压差可以理解为我们常说的纹波值。其可以通过调整输出电容的参数来降低纹波,保持稳定的输出电压。

由于二极管以及MOS管都为非理想状态,所以输出电压与上述公式计算存在偏差。所以。为讲究效率,二极管以及MOS管 电感的选择也是非常的重要的,后面的文章我再进行讲解。
上一篇:电源MOS管的驱动电路设计
下一篇:一文理解BOOST电路的升压原理