时间:2023-06-26 17:31
人气:
作者:admin
一、Tars框架基本介绍
Tars是腾讯开源的支持多语言的高性能RPC框架,起源于腾讯内部2008年至今一直使用的统一应用框架TAF(Total Application Framework),目前支持C++、Java、PHP、Nodejs、Go语言。
该框架为用户提供了涉及到开发、运维、以及测试的一整套解决方案,帮助一个产品或者服务快速开发、部署、测试、上线。它集可扩展协议编解码、高性能RPC通信框架、名字路由与发现、发布监控、日志统计、配置管理等于一体,通过它可以快速用微服务的方式构建自己的稳定可靠的分布式应用,并实现完整有效的服务治理。
vivo推送平台也深度使用了该框架,部署服务节点超过一千个,经过线上每日一百多亿消息推送量的考验。
Tars-java 最新稳定版1.7.2以及之前的版本都使用Java NIO进行网络编程;本文将分别详细介绍java NIO的原理和Tars 使用NIO进行网络编程的细节。
二、Java NIO原理介绍
从1.4版本开始,Java提供了一种新的IO处理方式:NIO (New IO 或 Non-blocking IO)是一个可以替代标准Java IO 的API,它是面向缓冲区而不是字节流,它是非阻塞的,支持IO多路复用。
2.1 Channels (通道) and Buffers (缓冲区)
标准的IO基于字节流进行操作的,而NIO是基于通道(Channel)和缓冲区(Buffer)进行操作。数据总是从通道读取到缓冲区中,或者从缓冲区写入到通道中,下图是一个完整流程。

Channel类型:
支持文件读写数据的FileChannel
能通过UDP读写网络中的数据的DatagramChannel
能通过TCP读写网络数据的SocketChannel
可以监听新进来的TCP连接,对每一个新进来的连接都会创建一个SocketChannel的ServerSocketChannel 。
SocketChannel:
打开 SocketChannel:SocketChannel socketChannel = SocketChannel.open();
关闭 SocketChannel:socketChannel.close();
从Channel中读取的数据放到Buffer:int bytesRead = inChannel.read(buf);
将Buffer中的数据写到Channel:int bytesWritten = inChannel.write(buf);
ServerSocketChannel:
通过 ServerSocketChannel.accept()方法监听新进来的连接,当accept()方法返回的时候,它返回一个包含新进来的连接的SocketChannel,因此accept()方法会一直阻塞到有新连接到达。
通常不会仅仅只监听一个连接,在while循环中调用 accept()方法. 如下面的例子:
代码1:
while(true){
SocketChannel socketChannel = serverSocketChannel.accept();
//do something with socketChannel...
}
ServerSocketChannel可以设置成非阻塞模式。在非阻塞模式下,accept() 方法会立刻返回,如果还没有新进来的连接,返回的将是null。因此,需要检查返回的SocketChannel是否是null。
代码2:
ServerSocketChannel serverSocketChannel = ServerSocketChannel.open();
serverSocketChannel.socket().bind(new InetSocketAddress(8888));
serverSocketChannel.configureBlocking(false);
while(true){
SocketChannel socketChannel = serverSocketChannel.accept();
if(socketChannel != null){
//do something with socketChannel...
}
}
Buffer类型:
ByteBuffer
CharBuffer
DoubleBuffer
FloatBuffer
IntBuffer
LongBuffer
ShortBuffer
Buffer的分配:
ByteBuffer buf = ByteBuffer.allocate(2048);
Buffer的读写:
一般是以下四个步骤:
写入数据到Buffer,最大写入量是capacity,写模式下limit值即为capacity值,position即为写到的位置。
调用flip()方法将Buffer从写模式切换到读模式,此时position移动到开始位置0,limit移动到position的位置。
从Buffer中读取数据,在读模式下可以读取之前写入到buffer的所有数据,即为limit位置。
调用clear()方法或者compact()方法。clear()方法将position设为0,limit被设置成capacity的值。compact()方法将所有未读的数据拷贝到Buffer起始处,然后将position设到最后一个未读元素后面。

mark()与reset()方法
通过调用Buffer.mark()方法,可以标记Buffer中的一个特定position,之后可以通过调用Buffer.reset()方法恢复到这个position。
duplicate()
此方法返回承载先前字节缓冲区内容的新字节缓冲区。
remaining()
limit减去position的值
2.2 Selector(选择器)
Java NIO引入了选择器的概念,选择器用于监听多个通道的事件。单个的线程可以监听多个数据通道。要使用Selector,得向Selector注册Channel,然后调用它的select()方法。这个方法会一直阻塞到某个注册的通道有事件就绪。一旦这个方法返回,线程就可以处理这些事件。

线程使用一个selector处理多个channel
代码3:
channel.configureBlocking(false); SelectionKey key = channel.register(selector,Selectionkey.OP_READ);
注意register()方法的第二个参数,这是一个监听的集合,即在通过Selector监听Channel时关注什么事件集合。
SelectionKey包含:
1) interest集合:selectionKey.interestOps()可以监听四种不同类型的事件:OP_ACCEPT、OP_CONNECT、OP_WRITE、OP_READ
2) ready集合:selectionKey.readyOps(); ready 集合是通道已经准备就绪的操作的集合,提供4个方便的方法:
selectionKey.isAcceptable();
selectionKey.isConnectable();
selectionKey.isReadable();
selectionKey.isWritable();
3) Channel:selectionKey.channel();
4) Selector:selectionKey.selector();
5)可选的附加对象:
selectionKey.attachment();可以将一个对象或者更多信息附着到SelectionKey上,这样就能方便的识别特定的通道。
提示:
OP_ACCEPT和OP_CONNECT的区别:简单来说,客户端建立连接是connect,服务器准备接收连接是accept。一个典型的客户端服务器网络交互流程如下图

selectedKeys()
一旦调用了select()方法,并且返回值表明有一个或更多个通道就绪了,然后可以通过调用selector的selectedKeys()方法,访问已选择键集(selected key set)中的就绪通道。
wakeUp()
某个线程调用select()方法后阻塞了,即使没有通道已经就绪,也有办法让其从select()方法返回。只要让其它线程在阻塞线程调用select()方法的对象上调用Selector.wakeup()方法即可。阻塞在select()方法上的线程会立马返回。如果有其它线程调用了wakeup()方法,但当前没有线程阻塞在select()方法上,下个调用select()方法的线程会立即wake up。
close()
用完Selector后调用其close()方法会关闭该Selector,且使注册到该Selector上的所有SelectionKey实例无效。通道本身并不会关闭。
通过Selector选择通道:
int select()阻塞直到至少有一个通道在你注册的事件上就绪了
int select(long timeout)增加最长阻塞毫秒数
int selectNow()不会阻塞,不管什么通道就绪都立刻返回
三、 Tars NIO网络编程
了解完 Java NIO的原理,我们来看看Tars是如何使用NIO进行网络编程的。

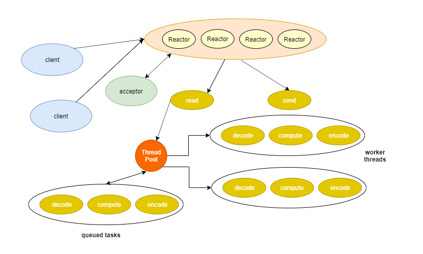
Tars的网络模型是多reactor多线程模型。有一点特殊的是tars的reactor线程组里随机选一个线程处理网络事件,并且该线程同时也能处理读写。
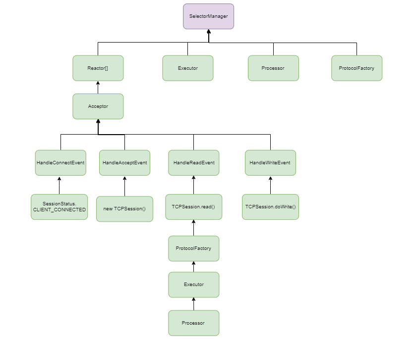
核心类之间的关系如下:

3.1 一个典型的Java NIO服务端开发流程
创建ServerSocketChannel,设置为非阻塞,并绑定端口
创建Selector对象
给ServerSocketChannel注册SelectionKey.OP_ACCEPT事件
启动一个线程循环,调用Selector的select方法来检查IO就绪事件,一旦有IO就绪事件,就通知用户线程去处理IO事件
如果有Accept事件,就创建一个SocketChannel,并注册SelectionKey.OP_READ
如果有读事件,判断一下是否全包,如果全包,就交给后端线程处理
写事件比较特殊。isWriteable表示的是本机的写缓冲区是否可写。这个在绝大多少情况下都是为真的。在Netty中只有写半包的时候才需要注册写事件,如果一次写就完全把数据写入了缓冲区就不需要注册写事件。
3.2 Tars客户端发起请求到服务器的流程
Communicator.stringToProxy()根据servantName等配置信息创建通信器。
ServantProxyFactory.getServantProxy()调用工厂方法创建servant代理。
ObjectProxyFactory.getObjectProxy()调用工厂方法创建obj代理。
TarsProtocolInvoker.create()创建协议调用者。
ServantProtocolInvoker.initClient(Url url)根据servantProxyConfig中的配置信息找到servant的ip端口等进行初始化ServantClient。
ClientPoolManager.getSelectorManager()如果第一次调用selectorManager是空的就会去初始化selectorManager。
reactorSet = new Reactor[selectorPoolSize]; SelectorManager初始化构造类中的会根据selectorPoolSize(默认是2)的配置创建Reactor线程数组。线程名称的前缀是servant-proxy-加上CommunicatorId,CommunicatorId生成规则是由locator的地址生成的UUID。
启动reactor线程。
3.3 Tars服务端启动步骤
tars支持TCP和UDP两种协议,RPC场景下是使用TCP协议。
new SelectorManager()根据配置信息初始化selectorManager,线程池大小 processors > 8 ? 4 + (processors * 5 / 8) : processors + 1;线程名称前缀是server-tcp-reactor,然后启动reactor线程数组中的所有线程。
开启服务端监听的ServerSocketChannel,绑定服务端本地ip和监听的端口号,设置TCP连接请求队列的最大容量为1024;设置非阻塞模式。
选取reactor线程数组中第0个线程作为服务端监听连接OP_ACCEPT就绪事件的线程。
代码4:
public void bind(AppService appService) throws IOException {
// 此处略去非关键代码
if (endpoint.type().equals("tcp")) { // 1
this.selectorManager = new SelectorManager(Utils.getSelectorPoolSize(), new ServantProtocolFactory(codec), threadPool, processor, keepAlive, "server-tcp-reactor", false); // 2
this.selectorManager.setTcpNoDelay(serverCfg.isTcpNoDelay());
this.selectorManager.start();
ServerSocketChannel serverChannel = ServerSocketChannel.open();
serverChannel.socket().bind(new InetSocketAddress(endpoint.host(), endpoint.port()), 1024); // 3
serverChannel.configureBlocking(false);
selectorManager.getReactor(0).registerChannel(serverChannel, SelectionKey.OP_ACCEPT); // 4
} else if (endpoint.type().equals("udp")) {
this.selectorManager = new SelectorManager(1, new ServantProtocolFactory(codec), threadPool, processor, false, "server-udp-reactor", true);
this.selectorManager.start();
// UDP开启的是DatagramChannel
DatagramChannel serverChannel = DatagramChannel.open();
DatagramSocket socket = serverChannel.socket();
socket.bind(new InetSocketAddress(endpoint.host(), endpoint.port()));
serverChannel.configureBlocking(false);
// UDP协议不需要建连,监听的是OP_READ就绪事件
this.selectorManager.getReactor(0).registerChannel(serverChannel, SelectionKey.OP_READ);
}
}
3.4 Reactor线程启动流程
多路复用器开始轮询检查 是否有就绪的事件。
处理register队列中剩余的channel注册到当前reactor线程的多路复用器selector中。
获取已选键集中所有就绪的channel。
更新Session中最近操作时间,Tars服务端启动时会调用 startSessionManager() , 单线程每30s扫描一次session会话列表,会检查每个session的 lastUpdateOperationTime 与当前时间的时间差,如果超过60秒会将过期session对应的channel踢除。
分发IO事件进行处理。
处理unregister队列中剩余的channel,从当前reactor线程的多路复用器selector中解除注册。
代码5:
public void run() {
while (!Thread.interrupted()) {
selector.select(); // 1
processRegister(); // 2
Iterator iter = selector.selectedKeys().iterator(); // 3
while (iter.hasNext()) {
SelectionKey key = iter.next();
iter.remove();
if (!key.isValid()) continue;
try {
if (key.attachment() != null && key.attachment() instanceof Session) {
((Session) key.attachment()).updateLastOperationTime(); //4
}
dispatchEvent(key); // 5
} catch (Throwable ex) {
disConnectWithException(key, ex);
}
}
processUnRegister(); // 6
}
}
3.5IO事件分发处理
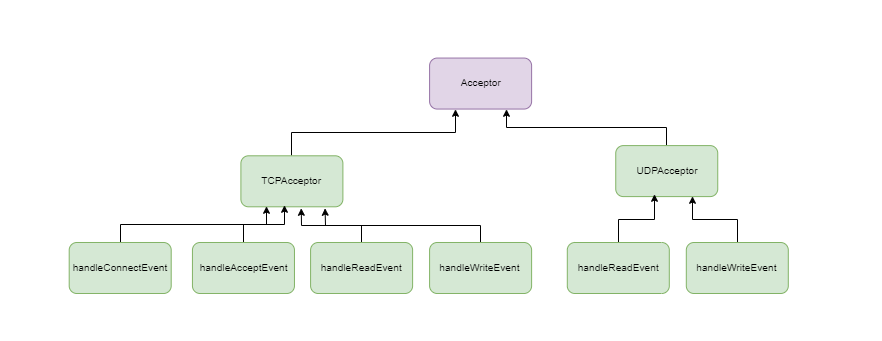
每个reactor线程都有一个专门的Accepter类去处理各种IO事件。TCPAccepter可以处理全部的四种事件(OP_ACCEPT、OP_CONNECT、OP_WRITE、OP_READ)、UDPAccepter由于不需要建立连接所以只需要处理读和写两种事件。

1.处理OP_ACCEPT
获取channel,处理TCP请求。
为这个TCP请求创建TCPSession,会话的状态是服务器已连接
会话注册到sessionManager中,Tars服务可配置最大连接数maxconns,如果超过就会关闭当前会话。
寻找下一个reactor线程进行多路复用器与channel的绑定。
代码6:
public void handleAcceptEvent(SelectionKey key) throws IOException {
ServerSocketChannel server = (ServerSocketChannel) key.channel(); // 1
SocketChannel channel = server.accept();
channel.socket().setTcpNoDelay(selectorManager.isTcpNoDelay());
channel.configureBlocking(false);
Utils.setQosFlag(channel.socket());
TCPSession session = new TCPSession(selectorManager); // 2
session.setChannel(channel);
session.setStatus(SessionStatus.SERVER_CONNECTED);
session.setKeepAlive(selectorManager.isKeepAlive());
session.setTcpNoDelay(selectorManager.isTcpNoDelay());
SessionManager.getSessionManager().registerSession(session); // 3
selectorManager.nextReactor().registerChannel(channel, SelectionKey.OP_READ, session); // 4
}
2.处理OP_CONNECT
获取客户端连接过来的channel通道
获取Session
与服务器建立连接,将关注的兴趣OPS设置为ready就绪事件,session中的状态修改为客户端已连接
代码7:
publicvoidhandleConnectEvent(SelectionKeykey)throwsIOException{
SocketChannel client = (SocketChannel) key.channel(); // 1
TCPSession session = (TCPSession) key.attachment(); //2
if (session == null) throw new RuntimeException("The session is null when connecting to ...");
try { // 3
client.finishConnect();
key.interestOps(SelectionKey.OP_READ);
session.setStatus(SessionStatus.CLIENT_CONNECTED);
} finally {
session.finishConnect();
}
}
3.处理OP_WRITE、处理OP_READ
调用session.read()和session.doWrite()方法处理读写事件
代码8:
public void handleReadEvent(SelectionKey key) throws IOException {
TCPSession session = (TCPSession) key.attachment();
if (session == null) throw new RuntimeException("The session is null when reading data...");
session.read();
}
public void handleWriteEvent(SelectionKey key) throws IOException {
TCPSession session = (TCPSession) key.attachment();
if (session == null) throw new RuntimeException("The session is null when writing data...");
session.doWrite();
}
3.6 seesion中网络读写的事件详细处理过程
1.读事件处理
申请2k的ByteBuffer空间,读取channel中的数据到readBuffer中。根据sessionStatus判断是客户端读响应还是服务器读请求,分别进行处理。
代码9:
protected void read() throws IOException {
int ret = readChannel();
if (this.status == SessionStatus.CLIENT_CONNECTED) {
readResponse();
} else if (this.status == SessionStatus.SERVER_CONNECTED) {
readRequest();
} else {
throw new IllegalStateException("The current session status is invalid. [status:" + this.status + "]");
}
if (ret < 0) {
close();
return;
}
}
private int readChannel() throws IOException {
int readBytes = 0, ret = 0;
ByteBuffer data = ByteBuffer.allocate(1024 * 2); // 1
if (readBuffer == null) {
readBuffer = IoBuffer.allocate(bufferSize);
}
// 2
while ((ret = ((SocketChannel) channel).read(data)) > 0) {
data.flip(); // 3
readBytes += data.remaining();
readBuffer.put(data.array(), data.position(), data.remaining());
data.clear();
}
return ret < 0 ? ret : readBytes;
}
①客户端读响应
从当前readBuffer中的内容复制到一个新的临时buffer中,并且切换到读模式,使用TarsCodec类解析出buffer内的协议字段到response,WorkThread线程通知Ticket处理response。如果response为空,则重置tempBuffer到mark的位置,重新解析协议。
代码10:
public void readResponse() {
Response response = null;
IoBuffer tempBuffer = null;
tempBuffer = readBuffer.duplicate().flip();
while (true) {
tempBuffer.mark();
if (tempBuffer.remaining() > 0) {
response = selectorManager.getProtocolFactory().getDecoder().decodeResponse(tempBuffer, this);
} else {
response = null;
}
if (response != null) {
if (response.getTicketNumber() == Ticket.DEFAULT_TICKET_NUMBER) response.setTicketNumber(response.getSession().hashCode());
selectorManager.getThreadPool().execute(new WorkThread(response, selectorManager));
} else {
tempBuffer.reset();
readBuffer = resetIoBuffer(tempBuffer);
break;
}
}
}
②服务器读请求
任务放入线程池交给 WorkThread线程,最终交给Processor类出构建请求的响应体,包括分布式上下文,然后经过FilterChain的处理,最终通过jdk提供的反射方法invoke服务端本地的方法然后返回response。如果线程池抛出拒绝异常,则返回SERVEROVERLOAD = -9,服务端过载保护。如果request为空,则重置tempBuffer到mark的位置,重新解析协议。
代码11:
public void readRequest() {
Request request = null;
IoBuffer tempBuffer = readBuffer.duplicate().flip();
while (true) {
tempBuffer.mark();
if (tempBuffer.remaining() > 0) {
request = selectorManager.getProtocolFactory().getDecoder().decodeRequest(tempBuffer, this);
} else {
request = null;
}
if (request != null) {
try {
request.resetBornTime();
selectorManager.getThreadPool().execute(new WorkThread(request, selectorManager));
} catch (RejectedExecutionException e) {
selectorManager.getProcessor().overload(request, request.getIoSession());
} catch (Exception ex) {
ex.printStackTrace();
}
} else {
tempBuffer.reset();
readBuffer = resetIoBuffer(tempBuffer);
break;
}
}
}
2.写事件处理
同样也包括客户端写请求和服务端写响应两种,其实这两种都是往TCPSession中的LinkedBlockingQueue(有界队列最大8K)中插入ByteBuffer。LinkedBlockingQueue中的ByteBuffer最终会由TCPAcceptor中的handleWriteEvent监听写就绪事件并消费。
代码12:
protected void write(IoBuffer buffer) throws IOException {
if (buffer == null) return;
if (channel == null || key == null) throw new IOException("Connection is closed");
if (!this.queue.offer(buffer.buf())) {
throw new IOException("The session queue is full. [ queue size:" + queue.size() + " ]");
}
if (key != null) {
key.interestOps(key.interestOps() | SelectionKey.OP_WRITE);
key.selector().wakeup();
}
}
四、总结
本文主要介绍了Java NIO编程的基础知识 和 Tars-Java 1.7.2版本的网络编程模块的源码实现。
在最新的Tars-Java的master分支中我们可以发现网络编程已经由NIO改成了Netty,虽然Netty更加成熟稳定,但是作为学习者了解NIO的原理也是掌握网络编程的必经之路。
审核编辑:刘清