全球最实用的IT互联网站!
人工智能P2P分享搜索全网发布信息网站地图标签大全
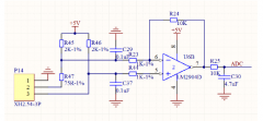
pt100三线制接法原理
阅读全文2023-09-29
TE 智能充电桩助力充电布局 推动未来的电动出行
激光位移传感器不出光的原因 激光位移传感器的
红外二氧化碳传感器工作原理
传感器常用接口类型及特点
如何使用光纤作为隔离式电流传感器
为什么传感器还需要标定?传感器标定的目的是
基于STM32+Jlink的边界扫描实际应用演示
阅读全文2023-09-28
无线充电器功率大小与充电头有关吗
信号时域分析的步骤
工业4.0时代:有线振动传感器与数据采集
AI大年,传感器狂欢!三大传感器企业H
思特威2025上半年业绩飙升:营业收入37
什么是传感器标定?传感器标定真的如此
CPU | 内存 | 硬盘 | 显卡 | 显示器 | 主板 | 电源 | 键鼠 | 网站地图
Copyright © 2025-2035 诺佳网 版权所有 备案号:赣ICP备2025066733号 本站资料均来源互联网收集整理,作品版权归作者所有,如果侵犯了您的版权,请跟我们联系。