阅读全文2025-02-10
阅读全文2025-02-10
阅读全文2025-02-10
深视课堂丨SG/SGI/SC/SCI系列传感头、控制器固件升
阅读全文2025-02-10
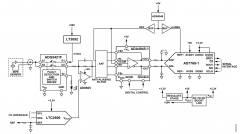
Circuit idea # 用于 IEPE 传感器的 24 位数据采集系统
阅读全文2025-02-08
阅读全文2025-02-08
阅读全文2025-02-08
阅读全文2025-02-08
阅读全文2025-02-08
格科发布GC50E1与GC13B0新品,GalaxyCell 2.0升级手机影
阅读全文2025-02-08