全球最实用的IT互联网信息网站!
AI人工智能P2P分享&下载搜索网页发布信息网站地图
干簧传感技术:为电混动汽车性能保驾护航
阅读全文2024-12-20
传感器在低空经济中的应用
无线测温系统在高压电气设备中的应用分析
第十六届传感器与MEMS产业化技术国际研讨会(暨成
阅读全文2024-12-19
中国人民解放军总医院:用于具有宽量程和超高
爆火的低空经济应用到什么传感器
英飞凌TLE5501系列TMR传感器的特点和优势
索尼图像传感器出货量突破200亿
1 美元的雷达运动传感器内部是怎样的?
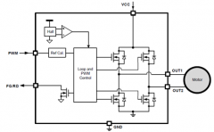
MPS驱动芯片MPQ6653A和MPQ6634在座椅风扇中的应用
工业4.0时代:有线振动传感器与数据采集
AI大年,传感器狂欢!三大传感器企业H
思特威2025上半年业绩飙升:营业收入37
什么是传感器标定?传感器标定真的如此
CPU | 内存 | 硬盘 | 显卡 | 显示器 | 主板 | 电源 | 键鼠 | 网站地图
Copyright © 2025-2035 诺佳网 版权所有 备案号:赣ICP备2025066733号 本站资料均来源互联网收集整理,作品版权归作者所有,如果侵犯了您的版权,请跟我们联系。