时间:2023-05-25 09:37
人气:
作者:admin
在过去几年中,航天市场通过采用以前在空间系统中看不到的新技术,朝着更高效的电源解决方案发展。空间硬件受到恶劣环境条件的影响,包括电离辐射,因此必须使用抗辐射部件。自几年前以来,耐辐射功率MOSFET已经出现,但它们牺牲了电气性能,以实现良好的耐辐射性。这导致航天用电源的转换效率远低于商用电源。在最新的技术中出现了氮化镓(GaN),这是一种宽带隙半导体,具有比硅更高的功率转换效率和固有的抗辐射性能。GaN基FET除了能够显著提高不同拓扑和大功率范围的商用DC/DC转换器的效率外,还被证明对伽马辐射和单粒子效应具有显著的耐受性。所有这些特性使得GaN场效应晶体管在卫星和运载火箭的电源中非常有吸引力。
CAES单级隔离DC/DC变换器
CAES(以前称为Cobham Advanced Electronic Solutions)最近推出了业界第一款用于高通量卫星有效载荷的基于GaN的单级隔离DC/DC转换器。新的SCD51028XXX产品系列提供了业界最高效的电源转换模块,用于实现可重编程和软件定义的有效负载。
使用这种新型GaN单级隔离转换器(如图1所示),CAES将总线电力直接转换到负载点(POL),而不是使用多级变换来获得负载点所需的较低电压。CAES的单级变换器与两级变换器不同,两级变换器的总效率通常达到80%左右,CAES的单级变换器可以利用GaN技术在满载和50%负载时提供更高的效率。
CAES首席技术官Dave Young说:“我们开发了一种新的单级转换器,从28V的母线电压转换到0.8V的负载电压,其效率远远超过90%。”。对于新的卫星产品来说,更高的效率尤其重要,这将对卫星的热设计、电池电量、太阳能电池阵列以及实现低功耗解决方案所需的所有设备产生相关影响。
Dave Young说:“我们非常高兴该产品将支持更小的系统。我们的产品只有3英寸宽2英寸长,因此即使是最小的低轨卫星也能安装,我们将能够获得比过去更高的功率转换效率。”。
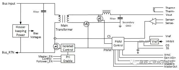
DC/DC转换器的功能框图如图2所示,是一种专为抗辐射设计的隔离降压调节器。它为LEO星座和较大的卫星提供了一个经济实惠的解决方案,可执行不同负载点所需的低功率转换。

图2: CAES 51028XXX系列功能框图
氮化镓的性能优于硅,这不仅是因为它的高开关频率和低RDS(ON),而且还因为它本身具有抗辐射性,这意味着它可以耐受诸如外层空间之类的辐射环境。CAES电源系统首席架构师Dan Gonzalez说:“尽管航天工业非常保守,但GaN的耐辐射能力使我们能够在太空中使用它。我们可以使转换器以更高的频率切换,使磁路、RDS(ON)和占板面积更小,并使电源更高效。”。
由于氮化镓对航天工业来说是一种相对较新的材料,因此在组件级的筛选非常严格。CAES的工程师必须证明该器件能够满足空间要求,增加额外的寿命测试和老化鉴定测试。大多数测试基于MIL-PRF-38534标准(K类和H类),适用于多芯片模块和系统,如电源模块或DC/DC转换器。
今天,许多卫星和空间系统都基于28V总线电压。然而,CAES也在向更高电压(如100V)发展,以满足航天工业不断增长的要求。Dan Gonzalez说:“目前,已经开发出许多使用28V总线电压的POL负载点供电和系统。因此,28V是我们基于GaN的转换器的第一个目标输入电压。”。DC/DC转换器既可用于单级操作,也可用于具有共享控制电平的并联操作。由于这些是相对高电流模块(在较低电压下可提供高达50A的电流),工程师应密切注意模块并联时的布局。并联模块和负载之间的阻抗差异很小,实际上可能会造成相当大的降额。
如图2所示,转换器实现了远程检测功能,这意味着它能够以低于标准输出的电压调节输出。其它功能包括一个可配置的软启动,它允许通过添加一个外部电容器来设置比默认值(2ms)更长的上升时间,以及一个用于处理外部同步信号的专用输入引脚。当两个转换器使用同步引脚同步时,它们将同相或180°异相运行。设备的安全由内置保护功能确保,包括输入过压和欠压停机、过流和短路保护。新转换器不会带来任何热管理问题,因为转换器中散发的所有热量都可以通过设备的引线排出。作为高电流模块,PCB线路的铜含量较高,以减少IR压降,但这也有利于热量传播。
Dan Gonzalez说:“我们的热分析和测量结果表明,从转换器的最热点到最冷点(即设备的引线)之间只有2-3°C的温差。”。尽管基于CAES-GaN的DC/DC转换器适用于LEO和GEO轨道卫星,但它们的设计目的是尽可能降低成本,使其对LEO星座卫星更具吸引力,因为有计划在那里设置许多便宜的卫星。
“客户总是希望设备尺寸更小、效率更高、成本合理。我们认为该设备在所有三个方面都达到了这一目标。我们将。我们的路线图将包括所有这些项目,以及不同的电压水平”, Dan Gonzalez说。
审核编辑:汤梓红