时间:2022-03-02 09:57
人气:
作者:admin
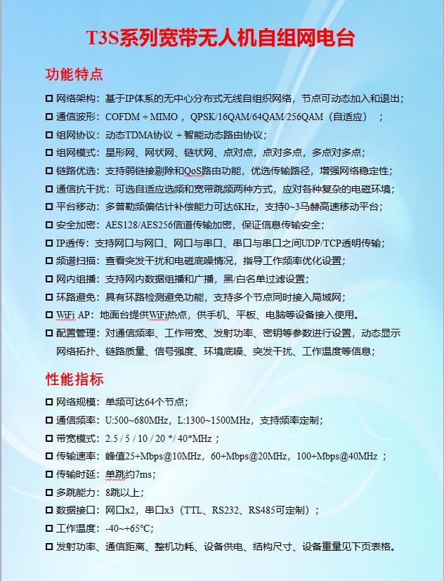
T3S3系列和T3M3系列高性能抗干扰宽带自组网电台是根据无人机集群系统大规模、远距离、高速率、抗干扰、便携化、轻型化、集成化等要求,基于Zynq70xx+AD936x通用平台,采用Ad hoc、COFDM、分集接收或MIMO等技术研制的高性能无人机自组网设备,可选工作频段有U频段和L频段,支持远程测控、多机协同、图数一体、通信抗干扰等功能。T3M3系列高性能抗干扰宽带自组网电台在T3S3系列电台的基础上,引入了MIMO技术,传输速率提升了1倍,具有更大的系统容量,可以承担更多的应用业务。
这两个系列电台具有组网规模大、中继跳数多、通信距离远、传输速率高、通信组网稳定、工作频率范围宽、入网/退网快、路由切换速度快、支持节点高速移动(1~3马赫)、通信安全保密、IP语音清晰、接口丰富、可定制性强等优良特性。已经在无人集群项目中(12机和16机无人机集群协同控制)得到应用和检验,可以达到协同控制级别。






审核编辑:汤梓红