时间:2020-11-24 11:40
人气:
作者:admin
一、5G 赋能无人机产业,我国消费级无人机市场份额世界居首
世界无人机发展逾百年,目前行业处于蓬勃发展期。无人机(UAV)诞生于 20世纪 20 年代,初期主要应用以军事为主,因其使用成本低、环境适应性强和机动性出众等优势,广泛用于侦察预警、电子对抗、军事打击、战斗评估等领域。20 世纪80 年代至 21 世纪初期,无人机在民用领域的应用被广泛探索。
在该段时间内,中国首款民用无人机 D4 诞生(1982 年)并于 1995 年小批量投产;日本 1991 年推出雅马哈无人机进入植保市场,随后日本 35%的稻田病虫害防治工作均由无人机负责;澳大利亚于 1999 年研发出最早的气象无人机 Aerosonde 并广泛运用于气象侦测。
21世纪初,民用无人机开始大步向消费领域探索发展并延伸至今,根据前瞻产业研究院数据,目前我国大疆公司占世界消费级无人机市场比重超过 80%,助力我国在消费无人机领域保持相对较强的国际竞争力。

▲ 世界无人机发展历程
按用途可细分为军用无人机、工业级无人机、消费级无人机。无人机按照应用领域可分为军用无人机与民用无人机。军用无人机主要包括侦查无人机、攻击无人机、诱饵无人机以及货运无人机,与有人机相比具有人员零伤亡、性能优越、成本低等显著特点,已逐步成为现代战争重要武器。民用无人机应用场景日益丰富,可进一步分为工业级无人机以及消费级无人机,消费级无人机多用于个人航拍,工业级级无人机则多用于农林植保、电力巡检、测绘、安防、物流等。
▲无人机应用场景可分为军用、工业及消费三类
5G 通信技术相对 4G 大幅度提升,相关指标远超 4G 同期水平。根据中国信通院数据,5G 相关技术指标远超 4G 同期水平:容量方面,相对 4G 实现单位面积移动数据流量增长 1000 倍;传输速率方面,单用户典型数据速率提升 10 到 100 倍,峰值传输速率可达 10Gbps;端到端时延缩短 5 倍;在可接入性方面,可联网设备的数量增加 10 到 100 倍;续航时长方面,低功率电池续航时间增加 10 倍。
▲5G 和 和 4G 的网络能力对比
▲5G 网更好助力无人机实现远程控制
5G 通信技术提升将给无人机终端应用场景带来显著利好。凭借 5G 技术升级,其相关指标可满足无人机在时延、连接数、可靠性等相关要求,促进无人机在测绘、农业、直播、编队等方面应用日趋完善。相比于 4G 网络,5G 网络可在之前 4G 网络已实现的部分应用中完成度更好、更完善,比如利用低时延实现远程实时作业,利用高传输速率实现高清视频实时直播,从粗精度的巡检探测晋升为高精度精准作业等。

▲5G 通信技术可更好满足无人机通信的行业需求
同时,无人机其他应用场景也将在 5G 加持下进一步拓展、完善。5G 网络为网联无人机赋予实时超高清回传、海量连接数、远程低时延控制等重要能力,同时 5G与无人机的结合不仅包括新一代网络的接入,还有边缘计算技术等方面提高。技术的提升将催化下游产业更新发展,使得“5G+无人机”在 VR 直播、城市园区安防、高清直播、电力巡检、基站巡检、无人机物流、无人机水务、野外科学勘测等场景中逐步完善升级。
▲5G 背景下无人机应用新场景有所拓展
根据前瞻产业研究院数据显示,从市场规模的变化看,2015-2019 年我国无人机总市场规模增长迅速,年均增长速度达到 49%。从细分领域市场规模来看,民用无人机市场规模增长速度更快,年均增速达 72%,军用无人机年均增速在 28%左右。
5G 网络的出现以及应用解除了目 前无人机应用在网络方面的限制,这将在很大程度上提升无人机全行业需求, 进一步促进我国无人机产业快速增长。伴随 5G 的正式商用以及 5G 网络建设的快速推进,未来我国无人机市场规模有望进一步扩大。根据前瞻产业研究院数据,预计 2025 年我国无人机市场总规模将会达到约 1500 亿元,2020-2025 年年均复合增速约为 28.6%。
▲2015-2019 年中国无人机市场快速增长
▲2020-2025 年中国无人机市场预计将持续走高
国家政策助力,相关法律体系逐步完善。由于无人机市场的快速扩张,相关产业的专利保护措施不足,导致无人机市场部分企业存在恶性竞争的问题。同时由于无人机快速进入消费领域,且无人机属于航空器,不规范、不专业的使用可能对城市空域航空安全造成影响。因此,国家民航局、工信部、教育部等在近几年出台多项政策支持无人机产业发展,规范无人机使用以及相关专业人员培养,促进无人机产业健康发展。

▲国家相关政策支持无人机发展
就全球无人机市场来看,我国已经成为无人机交易市场第二名,美国居首。根据 CBInsights 数据显示,美国无人机市场份额占据全球市场份额 65%左右,中国无人机市场份额约为 5%,与美国差距较大。
▲2012 年-2017 年全球无人机交易市场份额占比美国占 65%
美国无人机市场军用无人机占九成份额。从美国无人机市场看,2019 年其军用无人机市场规模约为 76.05 亿美元,约占其总市场的 90%,为无人机市场主体。同时在无人机研发投入方面,美国仍旧为世界无人机投入的头号国家。2020 年其无人机研发投入为 22 亿美元,约占全球无人机研发投入的 69%。我国坐拥全球最大的无人机市场,但在研发投入上相比美国较低,这需要后续进一步的发力。
▲2019 年美国无人机市场军用占主体
▲2020 年美国无人机研发投入预计将全球居首
二、核心竞争力在卫星系统的军用无人机
军用无人机增速有所放缓,但仍为无人机市场主体。军用无人机市场随着无人机整体市场规模的上升而扩大,根据 DroneIndustryInsights 数据显示,全球军用无人机市场规模2019-2025年复合增长率保守预计将在11%左右。根据MarketsandMarkets数据显示,2019 年军用无人机市场规模为整体无人机市场规模 78%,2020 年预计下降到 69%左右,至 2025 年其占比预计将会逐步下降但仍将高于 60%。
▲军用无人机市场预计仍将保持无人机市场主体地位(单位:十亿美元)
地面站点、通讯卫星以及 GPS 卫星共组通讯系统。军用无人机在执行任务通讯时一般会遇到三种情况,视距通讯、超视距通讯以及丢失找回。在视距内实现任务时,军用无人机的通讯一般依靠地面站点进行通讯,而当无人机进入超视距范围内时,地面站点切换至通信卫星利用卫星通讯链路进行无人机的智慧,GPS 系统进行无人的精确定位。当因为信号以外丢失时,GPS 卫星引导无人机原地巡航直至通信链路重新连接。
▲地面站点、通讯卫星以及 GPS 卫星共同保障军用无人机通讯
军用无人机主要应用于超视距任务,卫星通讯系统成为其完成任务的关键性因素。从军用无人机执行任务的物理距离来看,大型无人机一般执行超视距任务为主,而中小微型无人机以执行可视距为主。在数据链选择上,军用无人机一般会选择多条通讯数据链进行以应对不同的任务。以美军为例,从无人机的性型号来看,小型无人机一般不使用卫星链路(数据传输链路),更多的是采用视距数据链且一般采用窄带通讯为主。
![]()
▲各类型军用无人机对比
中高、长航时无人机在执行超视距任务时以卫星通讯链路作为通讯链路。中高空、长航时无人机通常都会配备视距、超视距多条通信链路来满足各种任务需求。以美军为例,其中超视距链路一般以 Ku 频段窄带/宽带卫星链路,UHF 窄带/宽带卫星链路、INMARSAT 卫通链路为主。

▲中美两国主要无人机以卫星通信链路为主
我国军用无人机市场当前体量较小,具备充足增长潜力。根据 MarketsandMarkets数据显示,2018 年我国军用无人机市场规模约为 15.94 亿美元,2025 年预计将达到98.66 亿美元,2018-2025 年复合增长率约为 29.7%。相较于北美地区的 11.57%以及欧洲地区以及 18%的增长率,我国军用无人机市场增长潜力更大。
我国军用无人机研发进步快速,但研发投入仍有上升空间。从技术层面上看,我国无人机市场起步时间较晚,军用无人机技术相对落后。但是进入 21 世纪以来,我国军用无人机技术发展速度迅速。一系列优秀军用无人机的相继推出,尤其是彩虹系列无人机、翼龙系列无人机、长鹰系列无人机的研制成功,其良好的气动性能、先进的机载系统和任务载荷,在世界军用无人机领域快速站稳脚跟,在技术层面上,我国与发达国家军用无人机的差距正在缩小。
但是从研发投入角度看,由于美国在军事上推行全球部署的战略方针,其保持军事领先地位的意愿相对较强烈,预计美国将继续保持其在军用无人机研发投入方面的领先地位,但是其比例在未来会有所下降。包括中国在内的其他国家在军用无人机投入方面仍有上升空间。
▲中国军用无人机市场规模逐年增长(单位:美元)
▲美国预计将维持其军用无人机投入领先地位
美国军用无人机体系构建较为完整,已有成熟的研发规划。美国军用无人机的发展历史悠久,最早在 1917 年美国军方就提出用有人驾驶飞机改造成无人驾驶飞机携带武器的想法。二次大战后,美国一跃成为世界头号军事强国,加之战后美国参与的局部战争较多,在需求侧不断的推动军用无人机的发展。目前美国军用无人机发展已形成体系完整功能全面的军用无人体系。
根据美国国防部于 2013 年制定的无人机发展规划,在纵向无人机性能上,无人机的作战能力不断提升,从单兵类无人机向数据中继、火力打击平台演进,实现对美军各军种作战环境的完全覆盖。在横向时间发展上,要将区域拒止能力的建设纳入当前无人机发展规划中来,预示未来无人机将会更加深入融合到美军的全球化作战战略中去,从单一作战兵器向集通讯、指挥、战术打击多功能为一体的作战平台发展。
▲美国国防部于2013年便已制定完善的军用无人机发展规划
美军现役军用无人机中大型无人机数量最多。从型号大小上来说,美国军用无人机可分为重型、中型以及轻型军用无人机。重型无人机一般指起飞重量在 600kg以上的军用无人机,重型军用无人机是美国现役军用无人机的主体,代表型号有RQ-9A“全球鹰”、MQ-1B“捕食者”、MQ-9A“收割者”以及 X-47B 攻击型无人机等,中型无人机的起飞载重在25-600kg之间,而轻型无人机的载重一般在25kg以下。中型无人机中较为典型的有 RQ-2B“先锋”,小型无人机中 RQ-21A“乌鸦”在美军中使用较多。

▲美军现役军用无人机数量
美军军用无人机用途以情报侦察无人机为主。从使用用途上看,军用无人机一般可分为ISR按照功能来看可以分为ISR(军事情报监视与侦察)无人机;CISR(打击、情报、监视、侦察)无人机以及 TPT(运输型无人机)三大种类。ISR 军用无人机主要用于军事情报的监视与侦察,无人机在该领域的应用历史较长,目前为美军无人机主要用途之一。
CISR 无人机即“察打一体”军用无人机,其在 ISR 的基础上拥有额外的对目标打击能力,可在情报侦察的同时对观察目标进行精确打击,近些年在各类局部战争、反恐战争中察打一体无人机崭露头角,其应用占比呈上升趋势。TPT无人机主要作为运输功能无人机,美军目前仅在其特种部队中有所应用。
▲2019 年美国重型军用无人机占比 51%
▲2019 年美国 ISR 无人机占比 61%
根据美军各军种作战需求的不同,各功用无人机使用占比差别较大。陆军军用无人机多用以支援其地面部队作战,在侦察探测方面需求较大,其无人机主要以 ISR为主,辅以一定数量的 CISR 无人机。特种部队作战执行的目标任务较为复杂,通常涉及目标单位打击、渗透潜入以及敌方情报侦察等,其使用的无人机用途较为多样。
▲美国各军种现役无人机功能差距明显
美国目前具备相对完善的全球卫星通信系统,军用无人机可全球部署。美国作为军用领域中卫星通信使用最早、装备最完善也是应用最广泛的国家,早已认识到了卫星通信在现代化战争中的重要意义,一直十分重视军事卫星通信系统的建设和应用。
随 21 世纪初美军新一代军事通信目标体系的确立,美国更将卫星通信作为这体系中的一种不可或缺的传输手段,目前已构建较为完善的军事卫星通信系统。目前在美国搭建的新一代卫星通信系统之中,将卫星通信分为宽带卫星通信系统、窄带卫星通信系统以及受保护安全抗干扰卫星通信系统三类。

▲美国军用卫星通信系统发展较完善
我国军用无人机行业发展前景较好,国内军用无人机以侦查无人机和攻击无人机为代表。据前瞻产业研究院数据,我国 2018 年军用无人机市场规模为 123 亿元,预计 2023 年行业规模可达 350 亿元,2018-2023 年 CAGR 达 23.26%,我国军用无人机行业总体体量较大且未来有进一步发展空间。据电子发烧友根据无人机性能,军事影响力,战略地位,知名程度等进行的军用无人机排名,目前国内主流军用无人机产品以侦查无人机和攻击无人机为主。侦察机多具有隐身、高速、高空长航时等特性;攻击无人机多具有载重大、灵活等特性。
▲ 军用无人机我国市场需求量较大且较确定
▲ 我国军用无人机综合排名前五介绍
现代战争呈无人化趋势,军用无人机相关产业发展前景广阔。随航空技术的快速发展,中国已成为重要的无人机制造国,我国“翼龙”、“彩虹”、“天穹”、“利剑”等系列无人机,科研水平均达到世界前列。目前无人机行业企业主要可分为主机厂、配套企业、民参军三类,主机厂主要包括航天彩虹、中航沈飞等国际知名无人机研制企业;配套企业如航天电子、北方导航主要为主机厂提供零配件及软硬件技术支持;同时,无人机产业作为促进我国民参军领域重要一环,也有许多民营企业,如山东矿机等大力参与无人机行业发展。

▲ 我国军用无人机研制企业一览
美国军用无人机技术领先,中国军用无人机技术仍有较大发展空间。自海湾战争无人机发挥重要作用后,许多国家大力投入到无人机研制领域。研制和装备无人机的国家呈大幅度增长的趋势。据 DroneIndustryInsight 数据,目前世界无人机技术最为先进的是美国、以色列和欧洲,中国、俄罗斯等国相对先进。各国重视无人机技术的研发,但总体看,世界无人机技术发展并不均衡,目前世界无人机研制市场主要集中在北美和欧洲地区,分别占比54%和30%,亚洲无人机研制单位占比仅为9%。美国、以色列在军用无人机方面研发技术方面遥遥领先于其他国家,我国军用无人机技术发展空间较大。
▲北美无人机研制单位占比50%
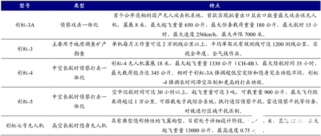
彩虹系无人机整体体系建设完备,在国内军用无人机市场地位较高。彩虹系无人机是中国航天空气动力技术研究院旗下航天彩虹无人机股份有限公司研制的多种类型无人机,自 2000 年起进军无人机领域。彩虹系无人机多用于勘察侦探,尺寸从小到大,起飞重量各有差异,针对不同应用场景均具备相应适用性,目前彩虹系无人机在我国无人机体系内相对完备,军民结合的核心技术达国际领先水平,在防务领域表现抢眼,在资源勘查、公安维稳、海洋监测、气象、应急救灾等领域备受青睐。据维基百科,目前彩虹七号无人机尚在详细研制阶段,综合性能已在国内军用无人机领域首屈一指。

▲彩虹系列无人机一览
航天彩虹主营无人机和新材料相关业务,2020H1 。 无人机业务表现较好。航天彩虹无人机股份有限公司由中国航天科技集团公司第十一研究院控股,是我国首家以无人机为主营业务的上市公司。主要从事彩虹系列无人机以和新材料产品的设计研发及生产,具备彩虹-3、彩虹-4 和彩虹-5 等中大型察打一体无人机产品以及射手系列导弹,产品结构相对多元完备。2020H1 公司无人机及相关产品营收占比达 36.77%,背材基膜及绝缘材料主营占比为 30.21%;毛利率方面无人机及相关产品业务表现依旧亮眼,达 36%,毛利率水平仅次于技术服务业务。
▲2020H1 航天彩虹主营业务为无人机及相关产品

▲ 航天彩虹军用无人机毛利率较高
我国北斗卫星建立,无人机具备全球化航行能力,无人机行业景气度加深。北斗是我国独立研发的第一代全天候提供卫星导航信息的区域性卫星导航系统,不仅具有定位功能,还具体双向通信能力。北斗+无人机的应用系统可通过实时获取北斗卫星信号和差分定位信息,为无人机飞行作业提供高精准定位支持,并支持接入CORS 系统,来获取更为可靠的定位精度;同时这一系统还可以为无人机制定飞行作业方案,为飞机规划飞行路线,有效提高作业效率;突发状况下,可通过指挥机定位监收,迅速判断出事地点;地面遥感站可作为备用通信链路,使无人机实时测控范围扩大。

▲北斗卫星系统建立促进无人机行业发展
三、5G+ “工业 4.0”,工业无人机市场体量增长再加速
工业无人机具备较强航线适应性及抗恶劣环境能力。工业无人机与其他类型无人机主要区别在于一般应用于可在人工难于接触、涉足的特殊环境下,其特点主要体现在精准化地采集、存储及传输数据的能力,同时也具备较强的航线适应性和抗恶劣环境的能力。随我国政府利好政策的持续出台、无人机监管及行业标准不断完善,中国工业无人机市场预计将稳步健康发展,应用场景将不断拓展,市场需求将持续攀升。

▲工业无人机相关政策
工业无人机应用领域广泛,目前农业植保为下游最主要应用领域。工业无人机的主要应用领域包括:电力巡检、应急救援、航空摄影、水利应用、农药喷洒、航空测绘、管线巡查、海事监察、农业林业、物流运输、交通管制、气象监测、反恐防暴等。随工业无人机技术水平不断提升,下游行业对工业无人机应用需求的提升,未来行业应用领域将不断扩大,并逐步深化、细化行业应用发展。据智研咨询数据显示,2019 年我国工业无人机应用较多的领域为农业植保,占比达 42%,其次分别是消防、电力巡检。
▲2019 年工业无人机传统应用以农业植保为主
大疆公司占据行业主要份额,下游发展空间外延式拓展。据 Frost&Sullivan 数据,2019 年国内工业无人机整机市场方面,大疆以 55.1%市场份额位列第一,纵横股份以 5.4%的市场份额位列第二,工业无人机领域国内市场一家独大。现阶段国内工业级无人机主要应用于农业植保领域,下游产业发展充分度相对不足,工业级无人机行业发展总体不够成熟。在国内大型无人机相关企业纷纷布局工业级无人机相关产品的背景下,未来工业级无人机市场有望在 5G 加持及产业竞争充分影响下逐步拓展壮大。

▲各品牌型号工业无人机具体应用
工业 4.0 着重利用物联信息形成快速、有效、个性化的产品与服务供应。工业4.0 相对于以往创造新的工业技术而言,更着重现有将工业技术透过工业及人工智能创建具有适应性、资源效率的智能工厂,利用物联信息系统将生产环节与销售、财务等信息数据相连,形成快速、有效、有个性化的产品供应。工业 4.0 项目主要有三大主题:智能工厂、智能生产、智能物流。
▲工业信息物理系统预计将引发第四次工业革命(工业 4.0)
工业级无人机协同工业互联网发展,未来产业应用度有望进一步加深。据前瞻产业研究院数据,2015 年工业互联网产业规模为 3652.17 亿元,而 2019 年度达 6080亿元,CAGR 达 13.58%,整体保持稳健增长态势;2019 年度工业互联网下游渗透率为 2.76%,行业渗透率存在较大发展空间,智能制造势在必行。工业无人机细分领域如农业植保、电力巡检、油气管道巡检、气象、禁毒、警用、森林防火等多包涵在工业互联网体系。工业级无人机应用在工业互联网稳健发展趋势下,下游产业应用有望进一步加深。
▲中国工业互联网市场规模稳健增加
我国工业无人机市场主要以政府为主导,国外工业无人机市场以企业为主导,二者有较大差别。从应用领域看,农林植保无人机主要的销售来源为政府采购、当地的飞防组织以及农业合作社,个人购买的数量较低。同时对于农林植保无人机,各地一般采用行政补贴的手段促进农林植保无人机的销售和普及。在电力巡视领域以及安防领域,主要为国家政府采购为主,个人以及企业用户极低。
▲我国工业无人机市场以政府拉动为主
▲国外工业无人机市场政府拉动较少
工业级无人机市场规模增速较快。 。根据前瞻产业研究院的数据,预计到 2025 年我国工业无人机的市场规模将达到 450 亿元,其年均复合增长率在 39%左右,高于整体民用无人机市场的 33%的年均复合增长率,未来市场空间更大。目前我国工业无人机主要以政府采购为主导,相较于国外企业为体的工业无人机市场,企业采购潜力还尚待挖掘,未来企业端需求逐步放量值得期待。

▲我国工业级无人机市场空间预计将有较大增长
5G 网络建设加速,我国工业无人机专利及研发处于向上风口期。目前我国工业无人机的主要应用领域在植物保护、电力巡检以及安防领域,在其他行业例如石油、矿产、地图测绘等工业领域应用占比较低,与我国工业产值的水平不相匹配。
伴随着 5G 的正式商用,无人机应用的网络限制正在被逐步破除,同时工业 4.0 的到来或将带动工业无人机的大规模应用,从无人机研发专利数量来看,截至 2019 年底,我国工业无人机专利数量已达 6320 项。其中 2017、2018 两年,每年新增专利在 1600件以上,专利数量呈现快速增长态势。从专利占比上看,B64(飞行器;航空;宇宙航行)专利占比最多,累计达 2958 项,占比约为 39%,工业无人机研发正处于向上风口期。

▲工业无人机专利申请数量增幅较大
▲工业无人机专利申请主要集中在 B64
目前我国工业无人机发展仍处于景气周期初始阶段,国内众多无人机厂商进入工业级无人机领域,行业竞争逐渐升温。老牌行业级无人机应用领域品牌华科瑞、汉和等持续扎根行业应用领域不断推陈出新,完善其行业应用。纵横股份在垂直起降固定翼无人机方面占据领先优势。消费级无人机领域龙头大疆以其完善的无人机研发体系快速打入行业应用领域,迅速在植保领域以及电力巡检领域占领份额。
此外,先前消费级无人机品牌零度智控、臻迪科技、昊翔等等纷纷转战工业级无人机市场。由于我国消费级无人机市场竞争态势趋于缓和,竞争空间较少,预计未来工业级无人机入场厂商将会进一步增多,工业级无人机市场可能会成为无人机竞争蓝海。

▲工业无人机主要品牌
无人机成疫情防控利器,5G+ 工业无人机布局逐步完善。2020 年初新冠疫情逐步放量,疫情背后,返工难、复工难、集中办公难、防控难等问题陆续凸显。无人机因其具备高效无休、零接触等优良特性,成为阻断疫情传播利器。工业无人机在安防巡检、农业植保、照明测温、消杀作业、物流配送、宣传喊话等方面发挥重要作用,工业无人机的场景应用逐步放量。
同时受国内 5G 建设逐步完善加持,无人机工业用途与优势得到很好发挥与验证,预计未来工业无人机有望持续保持高速发展状态。无人机产业扶持政策、相关标准及规范的制定预计逐步完善,进一步增强产业的投资信心,强化我国 5G+无人机产业布局。

▲疫情期间工业级无人机应用场景丰富
四、消费级无人机市场呈现头部集中趋势
我国消费级无人机市场自 2016 年以来发展迅速,目前已成为全球最大的消费级无人市场。我国民用无人机市场规模快速上升,2019 年其市场规模为 151.4 亿元,预计2025 年将达到 846.2亿元,年均复合增长率在 33.22%左右。消费级无人机领域,根据 FortuneBusinessInsight 数据显示,2018 年中国消费级无人市场规模就已是北美市场的两倍以上。2016 年众多厂商布局消费级无人机市场,竞争较为激烈,大疆创新最后成为消费级无人机市场赢家,之后国内消费级无人机市场竞争趋于平缓。
▲民用无人机市场规模快速扩大
▲中国消费级无人机市场规模远超北美地区
航空以及娱乐为民用无人机的主要使用场景,消费级无人机集中于航拍领域。据行业调查机构观研天下调查,2018 年,航空以及娱乐占民用无人机需求的 40%左右,航拍为娱乐用无人机的主要应用场景。在航拍无人机领域的众多商家中,大疆创新以齐全的产品体系,覆盖了低中高端航拍无人机,航拍摄像头、手持云台等航拍无人机相关配件的市场。
▲民用无人机应用中航空以及娱乐领域占比最大
全球消费级无人机市场呈现出明显的 头部 集中现象 。从国际市场看,以美国市场为例,大疆公司占据了美国消费级无人机市场份额的 77%左右,剩余公司加总份额约为 23%。从国内市场看,消费级无人机市场于 2016 年有过一段较为激烈的竞争阶段,再此之后,大疆公司一直稳居国内市场份额第一、其竞争对手零度智控、亿航智能等均转战行业应用领域。2018年上半年,大疆的销售额占总市场销售的91.47%,国内消费级无人机市场呈现明显的头部集中趋势。
▲2019 年大疆为美国消费级无人机市场龙头
▲2018 年 年场 上半年大疆销售额占市场 91.47%
以消费级无人机绝对龙头——大疆无人机为例,大疆无人机按照性能对其无人机产品进行分类,以满足不同的用户需求。无人机大致可分为低端入门级、中端进阶级以及准专业级。
▲大疆无人机低端、中端以及高端产品代表产品(从左至右依次为低、中、高)
不同层级航拍无人机的主要区别在于其摄像头、视频拍摄清晰度以及传输码率。在这几项指标上不同阶段无人机差别明显。区别消费级无人机高中低端的主要指标在于其视频拍摄、拍照的清晰度、视频录制的码率以及摄像机镜头等航拍无人机核心参数以及部件。高端无人机一般支持 4K 高清高帧率视频的拍摄以及回传,在镜头像素上也与低端无人机有明显差别。

▲ 大疆消费级无人机低、中、高代表产品参数
消费级无人机在零部件上多使用成品零部件,成本较低,毛利相对较为丰厚。在销售售价方面,相对于行业级应用等需要的固定翼或者大型旋翼式无人机,小型消费级无人机的价格较低。但是消费级无人机的成本极低,以大疆无人机为例,大疆航拍消费级无人机大部分采用与现有智能手机相似的成品零部件,其成品零件在80%以上,单个零件在 10 美元以上的仅限于电池、相机,根据日本经济新闻社报道,总体成本大约为售价的 20%左右。

▲ 大疆消费级无人机以及行业级无人机价格相差较大
消费级无人机大部分零部件以及系统可实现完全国产。消费级无人机的主要系统可分为视频监控系统、飞行控制系统、动力系统以及机架和交互软件等。其中航拍无人机核心系统为摄像监控系统以及飞行控制系统。大疆是消费级无人机龙头,在图传系统、云台以及飞行控制系统均实现完全自主研发,但是主控芯片,部分系统 IC 芯片,摄像机以及陀螺仪等精密仪器方面仍然选择向国外公司采购。其余无人机组件部分均由国内供应商进行供应。

▲大疆消费级无人机大部分系统实现完全自主研发
消费级无人机市场利润较为丰厚。自2012年以来,国内消费级无人机发展迅速。大疆公司作为我国消费级无人机市场的绝对龙头,其营业指标一定程度可以反映消费级无人机行业的整体情况。以大疆公司为例,根据前瞻产业研究院及大疆公司数据显示,其 2013 年至 2017年营业收入年均复合增长率为 115%,几乎每年翻倍增长,净利润年均复合增长率为 113%。但是从净利润率角度看,2013 年至 2017 年变动不大,基本维持在 22%左右。
▲2013-2017 年大疆公司净利率和营业收入快速增长
日韩较早布局 5G 无人机高清视频/VR 直播,现已有成熟商业应用。从韩国市场来看,在 5G 商用正式铺开之前韩国三大运营商 SKT、KT 以及 LGU+就已经开始布局 5G 无人机高清视频直播相关业务。早在 2017 年韩国电信运营商 LGU+就与华为公司合作进行 5G 无人机 4K/8K 高清视频直播实验。在 2018 年三大运营商联手大疆创新,在深圳就 5G 无人机的研制以及推广达成战略协议。在应用方面,韩国 SKT公司已经通过其旗下的 TLiveCaster 应用向智能手机用户提供以 5G 无人机为载体的4K 高清直播服务。

▲中日韩近年来消费级无人机主题事件一览
我国 5G 用户渗透率提升快速,消费级 5G 。 无人机业务具备充足市场空间。相较于日韩两国我国 5G 用户数量庞大。截至 2020 年 8 月,根据中国移动及中国电信披露数据显示,中国电信和中国移动 5G 用户总计已经突破 1.5 亿人,而韩国三大运营商在 2020 前两个季度 5G 用户总计仅为 747 万人。日本三大运营商 KDDI、NTT 以及软银的 5G 商业音乐与 2020 年 3 月底才正式启动,其 5G 用户较少。在渗透率方面,韩国 5G 商用启动时间较早,在渗透率方面一度领先。但是伴随着我国 5G 商用的正式启动,国内运营商在 5G 业务拓展上开足马力,其 5G 用户比例快速上升,截至 2020 年 8 月中国电信 5G 用户比例已超过韩国三大运营商。可以预见,未来我国消费级 5G 无人机市场较日韩潜力更大。
▲我国 5G 用户渗透率快速提升
5G 网络提供从无线网到核心网的整体网络解决方案,凭借全方面技术提升推动无人机行业发展。5G 网联无人机即无人机终端和地面控制终端均通过 5G 网络进行数据传输和控制指令传输,并通过业务服务器加载各类场景的应用。5G 网络为无人机产业提供从无线网到核心网的整体网络解决方案,相比于 4G 网络,5G 网络能力可在之前 4G 网络中已实现的部分应用中完成度更好、更完善。比如利用低时延实现远程实时作业,利用高传输速率实现高清视频实时直播,从粗精度的巡检探测晋升为高精度精准作业等。
▲5G 相对 4G 性能全方位提升带动无人机产业发展
消费级无人机应用为市民带来便利,未来行业有望进一步增长。在国家大力扶持新区雄安新区第一栋地标性建筑“市民中心”的建设过程中,无人机高清视频直播提供空中俯瞰的实时画面,为游客及市民近距离观察地标性建筑实际建设情况提供了极大的便利。同样在雄安新区,无人机高清直播可以把另一重要景观白洋淀的风景实时传到 20km 之外的市民中心临时指挥部。未来消费级无人机市场有望在行业应用带动下进一步增长,据前瞻产业研究院预测,民用无人机销售及服务市场规模预计持续增长,2020-2025 年 CAGR 可达 10.03%。
▲5G 无人机航拍白洋淀
▲ 民用无人机销售及服务市场规模持续增长
智东西认为,如今,无人机已日渐成为科技潮人的标配。无论是外出旅游还是毕业庆典,无人机航拍视角带来的全新摄影体验让人叹为观止,欲罢不能。在日常生活娱乐外,无人机在农业、工业、特种作业和军事方面发挥着不可替代的作用。伴随着 5G 网络的正式商用,在 5G 全方面技术提升的推动下,无人机应用的网络限制正在被逐步破除,新模式、新机遇来临,新的行业应用领域将会被不断拓展、深化。5G 作为无人机行业发展的加速剂,或将深刻改变行业目前的现状,带来新的发展变革机遇。
责任编辑:gt