时间:2020-10-11 09:36
人气:
作者:admin
1、工业无人机作业优势明显 应用领域广泛
工业无人机作为一种高效便捷的辅助手段替代了原有工具服务于各行各业的日常工作中,其具有成本低,效费比好、机动性能好、使用方便等优势,并且可降低人工操作的风险,提高任务执行的安全性和可操控性。

目前,工业无人机的主要应用领域包括:电力巡检、应急救援、航空摄影、水利应用、农药喷洒、航空测绘、国土资源、旅游业、管线巡查、医疗业、海事监察、农业林业、物流运输、交通管制、气象监测、反恐防暴等。随着工业无人机技术水平的不断提升,各行各业对无人机应用需求的提升,工业无人机应用领域将不断扩大,并朝着更加深化、细化的方向发展。

2、农林植保领域占比最高
从应用结构上看,由于起步时间、发展程度的不同,工业无人机在不同应用领域的市场需求量和应用成熟度均有所差异。目前来看,我国工业无人机在农林植保、航拍领域和电力巡检的市场需求量和应用成熟度最高,而在边防输送、建筑和搜寻与灾难预防领域的应用深度和市场需求量则有待进一步提升。
根据直属于工业和信息化部中国电子信息产业发展研究院的赛迪顾问发布的《2019工业级无人机投资白皮书》数据,农业植保领域目前领跑工业级无人机应用领域,2018年市场规模达到25.2亿元,占比41.5%,初步估计2019年为46.1亿元,占比为43%。
随着5G、人工智能、物联网、云计算、大数据等新型智能化技术的不断成熟与落地,工业无人机技术也将继续更新与迭代,相关产品将朝更加智能化、人性化的方向发展,从而推动无人机在行业的深化应用。
具体而言,工业无人机在电力巡检、物流运输和安防业将继续发挥更大作用,市场规模将不断提升,而农林植保仍将是占比最高的应用领域。

3、受政策等因素推动 农林植保无人机发展前景良好
农林植保无人机指用于农林植物保护作业的无人驾驶飞机,该型无人机由飞行平台(固定翼、单旋翼、多旋翼)、GPS飞控、喷洒机构三部分组成,通过地面遥控或GPS飞控实现喷酒作业,可喷酒药剂、种子、粉剂等。
国内植保无人飞机的发展起步较晚,但发展较快。2010年国内出现了首款商业化的油动单旋翼植保无人飞机,其后至2013年,我国植保无人飞机产品技术发展缓慢,生产企业寥寥无几。
2014年中央一号文件明确提出“加强农业航空建设”,国内植保无人飞机产业发展出现了转折,资本开始进入,据不完全统计,仅2014年国内就有近百家企业进入该产业。
2014年后,一些地方政府和中央有关部门先后出台植保无人飞机购置补贴政策,催生了一大批植保无人飞机企业。
2016年“化学肥料和农药减施增效综合技术研发”重点专项项目“地面与航空高工效施药技术及智能化装备”启动,推动了无人飞机植保行业装备和应用技术的全面研发。至此无人飞机植保快速进入农业生产中,作业量稳步增长。

中国航空运输协会通航分会发布的《2019中国民用无人机发展报告》显示,截至2019年底,我国共生产各类植保无人机170多个品种,保有量5.5万余架,作业面积超过8.5亿亩次。

植保无人机与飞防员、农药三者共同构成了我国农业飞防体系。目前我国农林植保无人机主要防治作物包括水稻、小麦、玉米、棉花等,总体可减少农药使用量20%以上、节省用水90%以上,提高农药利用率30%以上。

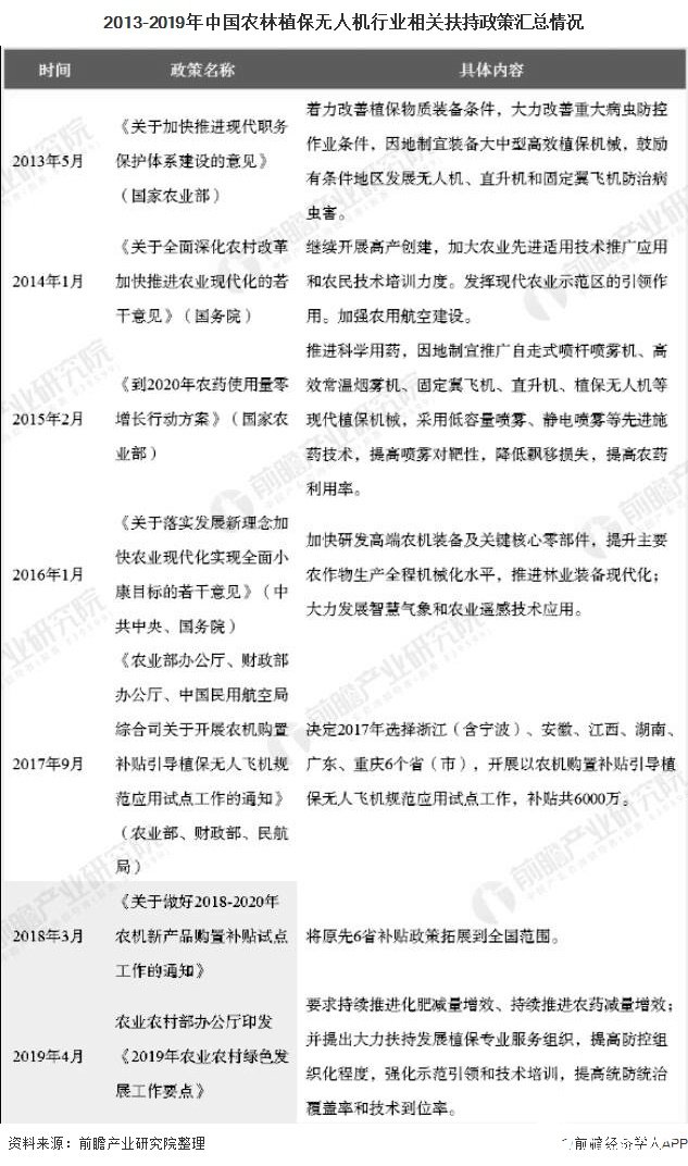
由于农林植保无人机在农作物的播种(授粉)、洒药、施肥,以及长势和病虫害的监测等方面无论与人工相比,亦或是与传统机械相比均具有明显优势,因而近年来国家出台了许多扶持农林植保无人机的政策,支持植保无人机的发展。具体如下图所示:

国家政策的引导和地方政府农机购置补贴等工作的落实,推动了农业无人机在农业生产领域的推广应用,农业生产机械化进程加快,农业无人机产业将得到进一步发展。
从无人机数量和从业人员看,中国航空运输协会通航分会发布的《2019中国民用无人机发展报告》显示,预计到2020年,我国植保无人机数量将达到10万架,无人机植保从业人员将达40万人。
从销售规模上看,全球著名的信息技术咨询公司国际数据公司(IDC)预测到2023年,中国农业植保硬件销售规模为160亿元,而农业植保服务市场规模将达到485亿元。
得益于政府扶植、无人机技术的快速发展等因素,在农林植保方面,我国工业无人机未来的需求量必将迎来巨大发展,前瞻产业研究院预测到2025年,我国农业植保服务市场规模将达到约242亿元。

责任编辑:gt
上一篇:反无人机技术保障自己隐私安全