时间:2020-10-11 10:16
人气:
作者:admin
1、中国民用无人机注册数量不断上升 以个人用户为主
我国在民用无人机领域已经走在世界前列,是世界民用无人机最主要的产业基地,其中大疆创新在民用无人机企业中排名第一,占据全球消费类无人机约70%的市场份额。深圳拥有大疆、一电、科比特等300多家无人机企业,年销售总额超过200亿元,已经成为全球民用小型无人机的研发与制造高地。
2017年5月16日,民航局宣布初步完成民用无人机登记注册系统的开发,并于当年的5月18日上线,6月1日正式对重量250克以上的无人机实施登记注册。同时建立无人机登记数据共享和查询制度,实现与无人机运行云平台的实时交联。此后,无人机注册数量不断上升,增长迅速。
根据中国航空运输协会通航分会发布了《2019中国民用无人机发展报告》,截至2019年底全行业实名登记无人机共39.2万架,比2018年新增10.7万架,同比增长37.5%。

从无人机拥有者注册用户数量上看,根据民航局披露的数据,截至2019年末,我国民航业无人机拥有者注册用户达37.1万个,较2018年末增长了10万个,同比增长36.9%。其中个人用户为32.4万个,比上年增长了8.4万个;企业、事业、机关法人单位用户为4.7万个,比上年增长了1.6万个。

从无人机拥有者注册用户结构上看,主要以个人用户为主,但占比呈下降趋势。截至2019年底,中国民航业无人机拥有者中个人用户占总体的87%,比2018年下降1.6个百分点;企业、事业、机关法人单位用户占总体的13%,比2018年上升1.6个百分点。综合来看,我国民用无人机在企业、事业、机关法人单位的应用方面,市场潜力还有待挖掘。

2、市场规模不断增长 增速维持在50%以上
中国无人机市场在2010年之前市场规模较小,增长缓慢,主要运用于灾害救援、地图测绘等专业级市场。2012年以后,受益于传感器等核心硬件成本的大幅降低与技术迚步等因素,无人机产业快速发展。中国无人机产业在最近几年取得了较大进步,民用无人机与军用无人机在全球市场均占有一定的市场份额。
2016-2019年我国无人机市场规模逐年增长,2019年我国无人机市场规模为238亿元,同比增长38.43%。

根据中国航空运输协会通航分会发布的《2019年中国民用无人机发展报告》,2019年,我国民用无人机产业发展迅速,连续三年保持快速增长势头。截至2019年底,获得民用无人机经营许可的企业达7149家,比2018年新增3100家,同比增长76.56%;无人机驾驶员执照总数为67218个,比2018年新增22645个,同比增长50.8%。

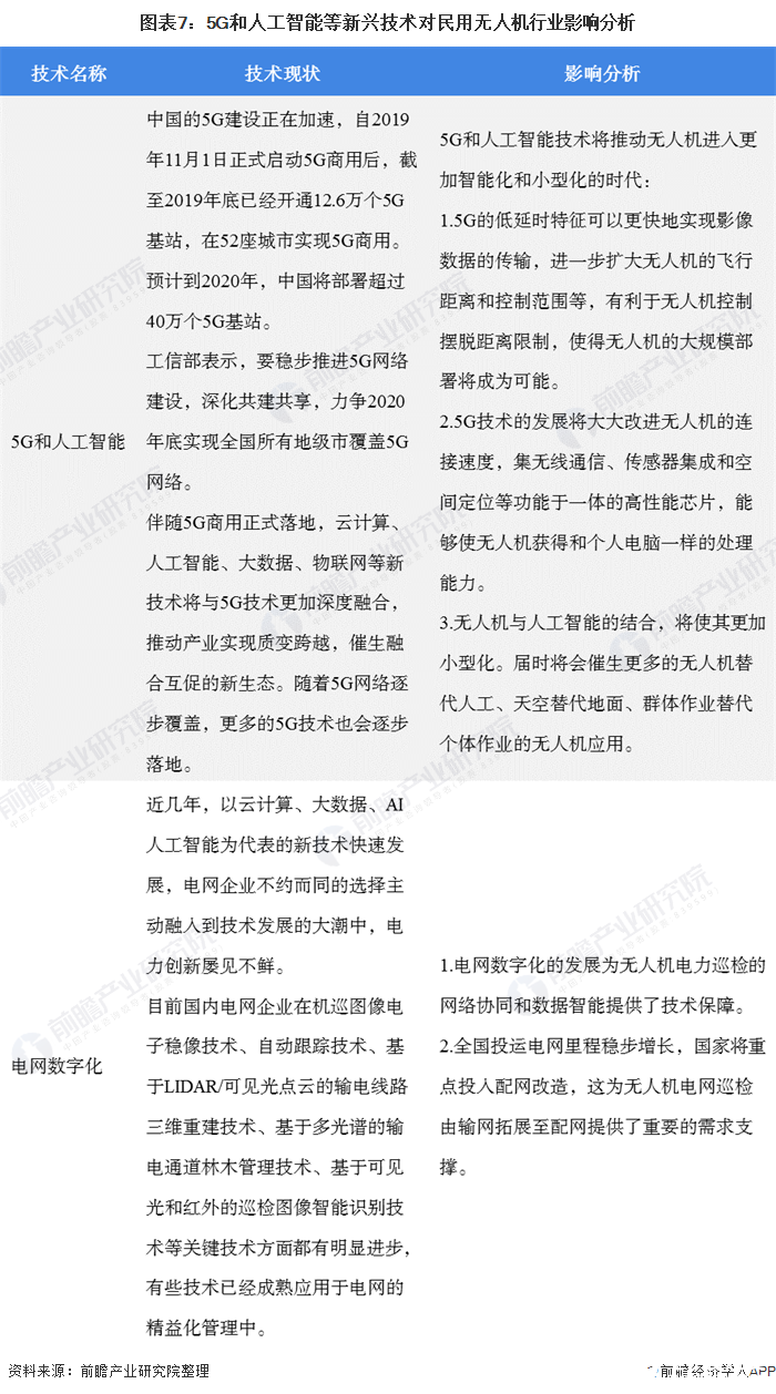
近年来,伴随着5G、人工智能、物联网、云计算和大数据等技术的深刻变革与落地,下游应用市场需求的持续爆发,无人机在民用市场的应用也更加多元与深化,市场规模不断扩大。根据直属于工业和信息化部中国电子信息产业发展研究院的赛迪顾问的数据,初步估算2019年中国民用无人机销售规模为134.8亿元,同比增长53.2%,近三年增速始终维持在50%以上。

3、多方因素利好行业发展 市场增长潜力巨大
与西方发达国家相比,我国民用无人机尚处于起步阶段,受5G和人工智能等新兴技术的推动与融合应用、无人机下游应用市场的待开发潜力和政策规划的不断出台等利好因素影响,我国民用无人机无论是消费级无人机,还是工业级无人机在农业植保、电力巡检、地理测绘和环境保护等领域均存在巨大的市场需求潜力,发展空间巨大。
随着5G、人工智能、物联网、云计算、大数据等新型智能化技术的不断发展,无人机技术将不断迎来新的创新与突破,耐久性等性能也将实现大幅提升,使用风险因素等因素也将逐渐得到化解,与此同时制造成本、搭载设备成本也将不断下降,无人机将朝更加智能化、人性化方向发展,从而进一步推动无人机行业应用的进一步深入与扩大。

从细分应用领域看,无人机在航空摄影、农业植保、行业巡检、警用安防、遥感测绘、物流快递、应急救援、个人娱乐、无人机驾驶员培训等领域发展仍处于初步阶段,存在巨大市场应用潜力。

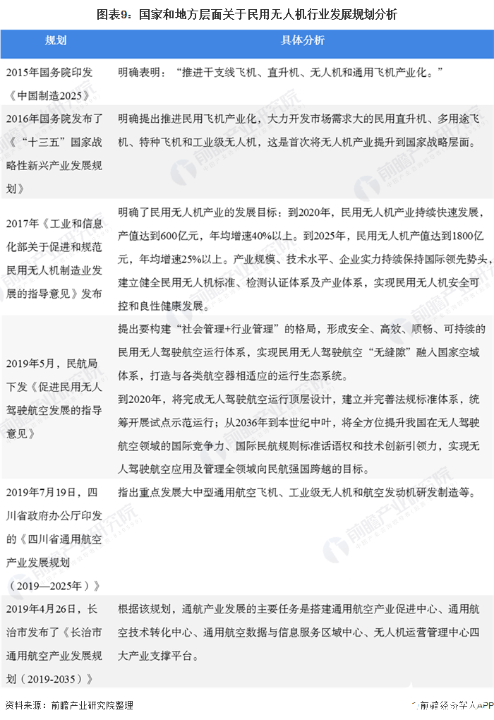
近年来,国家和地方层面关于无人机行业的发展规划不断出台。国家政策的引导支持和地方政府的务实推进,将为我国无人机产业的有序发展和无人机的广泛应用提供了有利的制度保障,推动无人机在更多领域得到广泛应用。

技术进步、下游应用市场驱动和国家政策导向和地方政府的务实推进,将使得我国民用无人机产业迎来黄金的发展时期,尤其是开发仍在深入的工业无人机领域,将迎来行业规模的大爆发。
结合目前我国民用无人机行业发展现状与增长速度,前瞻预计到2025年,我国民用无人机市场规模将达到560亿元,平均增速将在30%左右,各应用领域也将逐渐形成规模化的市场,发展前景良好。

责任编辑:gt