时间:2015-06-05 10:42
人气:
作者:admin
ARBOO(艾宝)强固型便携计算机系列产品采用独特的铝镁合金设计,特殊的橡胶包角,坚固,抗振,耐摔,产品成熟,品质稳定。产品集成了笔记本的整合性及便携性,拉杆箱式设计,高容量电池;多PCI/PCle 或PXI/PXle 功能卡扩展位,便于搭建各种测试及监控系统;对严苛户内、野外环境的超强适应能力:可以满足不同行业领域的应用要求。
系列特色——多扩展位,强大的环境适应能力
1、全铝镁合金无风扇设计,橡胶包角加固
2、PCI/PCle或PXI/PXle功能卡多扩展位
3、高亮低温液晶屏设计
4、配备定制拉杆箱,符合便携人体工学设计
5、适应高、低温严苛环境,“三防”设计
产品概述
业界首款8槽3U PXI / PXIe 平台内置 Intel® CoreTM I 系列高性能四核处理器,专为测试、测量应用而设计;其高带宽背板可提供每插槽高达1GB/s 的专用带宽,以满足高效运转需要;具有4 个PXI 插槽、PXI xpress 插槽、2 个PXI/PXI Express 混合插槽。提供PXI/PXIe 标准平台化服务,为众多应用构建最佳的便携式一体解决方案。通过集成NI、Agilent、Aeroflex 等第三方的硬件和软件,适用于测量、测试及监控等应用场合。
主要特征
8槽PXI/PXIe 背板
兼容PXI、PXIe、cPCI和cPCI Express 模块
每插槽高达1GB/s 的专用带宽和超过3GB/s的系统带宽
DVI 15.1‘’ 高分辨率LCD/LVDS
DC和AC双冗余电源输入
电源模块可方便拆卸
应用领域
军工、航空、航天、电力、通信、能源
规格参数

产品概述
最经典型 PCI/PCIe 的便携式仪表计算机经典型便携式仪表计算机,搭载英特尔核处理器,平台扩展性非常优越; 超静音风扇模组化设计,方便清理和更换;两个2.5寸硬盘抽取盒,更简易地增加了存储空间;配合工业级一体集成主板,可扩多个PCI 或PCIex1、PCIex4、PCIex8 和PCIex16 等通用规范型功能性板卡; 专为各行业用户研发设计,其野外的整体化设计要求,符合众多用户需求。
主要特征
全铝镁合金箱体,模组化静音风扇设计
高亮低温15.1‘’LCD,1024x768分辨率(可选1920x1080分辨率)
可选择4个或10个全长扩展卡设计
2个 2.5‘’硬盘抽取盒
内置吸入式DVD刻录机
工业机械防水键盘 (5000万次以上 )
专利抗振动压卡设计
应用领域
通信、测控、能源、教育
规格参数

产品概述
ARBOO CPC-9220全铝镁合金无风扇设计强固型计算机,该产品是业界首创的全铝镁合金无风扇设计便携机,人性化的工业设计,非常适用于在恶劣的户内外环境下工作。CPC-9220 产品集成了丰富的I/O 扩展接口,所有扩展卡都有加固设计,方便野外勘测和车载,内置UPS 后备可充电电池及高效的电源管理软件,通过集成第三方的软件和硬件,可以非常便捷搭建各种测试及监控系统,适用于各种不同的便携应用场合。
主要特征
全铝镁合金无风扇设计
高亮低温 12.1‘’ LCD 显示屏,支持双显
2 个标准 PCI 插槽,1 个 mini PCI 槽扩展
丰富的 I/O 扩展接口设计
可内置 2 个 3000mAH锂电池,自带电源电池管理软件
应用领域
军工、航空、航天、舰载、电力
规格参数

产品概述
ARBOO CPC-9520是一款全铝合金无风扇设计便携机,人性化的工业设计,确保产品具有高集成、便携、强固等特点,该产品集成了丰富的I/O 扩展接口,配备高性能15.4“ 液晶屏和防振硬盘,配备可充电电池。该产品能依据不同需求提供完整的定制服务,通过集成第三方的软件和硬件,工程师可以非常便捷搭建各种测试及监控系统,适用于各种不同的便携应用场合。
主要特征
全铝合金无风扇设计,加固防撞包角
高亮低温 15.4‘’LCD,1280x800 分辨率
1个PCI 扩展槽+1个 PCIex16 扩展槽(可定制选择2个标准 PCI 槽扩展)
2个GigE、1个HDMI、1个DVI-I、1个VGA、4个COM、4个USB 2.0
内置9000mAH 锂电池
内置1个 DVD 刻录机
应用领域
军工、航空、航天、舰载、电力
规格参数

产品概述
最经典型PCI/PCIe 的便携式计算机该产品专为各行业用户研发设计,搭配英特尔最新多核处理器,其平台扩展性能非常优越,超静音风扇模组化设计,非常方便清理和更换。两个硬盘抽取盒增加了存储空间,可扩展7 个PCI 或PCIe 的规范功能性板卡,便于工程师新品开发。野外的整体化设计要求符合众多用户需求。
主要特征
全铝镁合金箱体设计,静音风扇设计
高亮低温17‘’ LCD,1280x1024分辨率
7个全长扩展卡设计
2个 2.5‘’或 3.5‘’硬盘抽取盒
内置吸入式DVD刻录机
工业机械键盘 (5000 万次以上 )
应用领域
通信、测控、能源、教育
规格参数

产品概述
该产品采用全铝合金设计的强固型便携式计算机,可扩展7 个6U cPCI 槽,支持cPCI 后IO 模块,适用于各种恶劣的户内外环境下工作,人性化的工业设计确保产品具有高集成、便携、强固等特点,工程师可以非常便捷搭建各种测试及监控系统。
主要特征
全铝合金加固设计
高亮低温 17”, 1280x1024 分辨率
7个6U cPCI扩展槽
1 个 2.5‘’ 硬盘抽取盒
内置吸入式 DVD 刻录机
工业机械键盘 (5000 万次以上 )
460W工业电源
专利抗振动锁紧设计
应用领域
军工、航空、航天、电力、通信、能源
规格参数

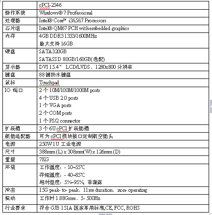
产品概述
该产品采用铝镁合金设计的强固型cPCI 便携式计算机,适用于各种恶劣的户内外环境,人性化的工业设计确保产品具有高集成、便携、强固等特点,配置4 槽6U cPCI 背板,该产品集成了丰富的I/O 扩展接口,工程师可以非常便捷搭建各种测试及监控系统,适用于各种不同的便携应用场合。
主要特征
全铝镁合金设计,特殊防撞包角设计
高亮低温 15.4“LCD,1280x800 分辨率
4 槽 6U cPCI 背板
250W 工业电源
工业机械键盘(5000 万次以上)
应用领域
军工、航空、航天、电力、通信、能源
规格参数
